<li id="qqqqq"></li>
  • <tt id="qqqqq"><table id="qqqqq"></table></tt>
    <li id="qqqqq"></li>
    無憂MBA論文網MBA論文 > MBA畢業論文 > 市場營銷 > 正文

    XJ電梯公司市場營銷策略優化思考

    時間:2023-10-19 來源:www.jseastgenia.com作者:vicky

    本文是一篇市場營銷論文,本文基于XJ電梯公司的市場發展情況,利用4Ps理論從產品、價格、渠道和促銷四個方面分析公司的營銷策略,采用PEST方法和波特五力模型分析XJ電梯公司面臨的營銷環境,利用問卷調查方法分析XJ電梯公司的客戶滿意度,發現客戶滿意度較低。
    1緒論
    1.1研究背景與意義
    1.1.1研究背景
    隨著我國經濟的發展和壯大,公寓、商廈等建筑規模也非常大,我國電梯產銷始終處于產銷量旺的狀態,2018年到2022年,產量從每年85.1萬臺增加到135.6萬臺,銷量也從55.2萬臺上升到66.8萬臺,但是近年來由于房地產行業的宏觀調控和投資規模下降,電梯生長同比增幅從3.64%增加到了18.32%,但是銷售增長幅度已經從7.91%開始下降到了4.21%,面臨著嚴峻的競爭形勢,電梯企業的競爭壓力非常大,生產和銷售數據如表1-1所示。

    市場營銷論文怎么寫
    市場營銷論文怎么寫

    電梯行業品牌中多,尤其是進口品牌電梯市場份額占比超過70%,調查結果發現,奧的斯市場份額占21.40%,三菱市場份額占18.40%,日立市場份額占15.10%,通力電梯市場份額占12.60%,蒂森市場份額占11.80%,康力市場份額占6.14%,XJ電梯市場份額占3.26%,其他市場份額占11.30%,隨著電梯公司的增多,比如康力電梯、西奧電梯等新生力量進入市場,電梯品牌之間的競爭壓力也非常大。
    ................................
    1.2研究內容與方法
    1.2.1研究內容
    XJ電梯公司面臨著市場的劇烈競爭,亟需通過分析電梯市場的營銷環境,比如經濟環境、政策環境、技術環境和法律環境,同時分析XJ電梯公司的市場競爭力,基于問卷調查分析XJ電梯公司的市場營銷策略存在問題和原因,從而可以基于STP理論、4Ps理論、4C理論、關系營銷理論等,引入更加先進的市場營銷策略,提升XJ電梯公司的市場競爭力。論文的研究內容是通過文獻閱讀和分析,掌握相關理論知識,同時分析XJ電梯公司的市場營銷現狀及面臨的內外部環境,基于問卷調查分析公司市場營銷存在的問題和原因,并且提出改進的營銷策略。本文的論文結構大致劃分為六個章節,各個章節的安排大致如下:
    第一章:緒論。本章詳細闡述論文研究的相關背景和對象,從理論、現實兩個方面,闡述論文研究的意義,簡要概括了研究目的、研究思路和研究方法,總結了論文的研究創新點。
    第二章:理論基礎與文獻綜述。本章詳細地分析4Ps理論、4C理論、關系營銷理論和STP理論,并且從國內外兩個方面針對P理論、4C理論、關系營銷理論、STP理論進行文獻綜述,同時結合電梯公司進行市場營銷策略文獻綜述。
    第三章:XJ電梯公司市場營銷現狀及相關分析。本章分析XJ電梯公司的市場營銷管理現狀,包括市場規模、營銷策略,并且重點闡述XJ電梯公司營銷現狀,包括產品策略、渠道策略、價格策略和促銷策略,同時分析XJ電梯公司市場營銷內外部環境。
    第四章:XJ電梯公司市場營銷問題診斷。本章通過問卷調查的方法,分析XJ電梯公司市場營銷問題,主要包括四個方面,分別是電梯產品差異化較弱、電梯營銷推廣渠道建設滯后、電梯產品價格競爭力不強、促銷活動無法適應關系營銷需求。
    第五章:XJ電梯公司營銷策略優化。本章結合問題分析結果,提出改進的電梯公司營銷策略,基于STP實現客戶群體的細分,設計差異化的電梯產品體系;實時掌控市場電梯產品價格體系,積極應對和降低電梯產品成本;加強線下直營渠道的拓展和完善線上社交營銷渠道建設;提高電梯產品的售后服務能力,積極提升客戶的促銷服務水平。
    第六章:結論與展望。本章基于前文的研究對結論進行總結,同時提出本研究的局限性并對未來研究進行展望。
    ..................
    2相關理論與文獻綜述
    2.1相關理論
    2.1.1 4Ps理論
    營銷策略是指企業基于市場競爭形勢和消費者的需求,研發、設計產品的同時制定產品推廣計劃,從而能夠積極的吸引客戶購買產品或服務,從而能夠提高企業產品的市場競爭力和利潤率。4Ps理論是經典的營銷理論之一,可以從產品設計、產品價格、產品營銷渠道和產品推廣促銷等四個方面進行加強,從而提高產品的營銷服務能力。
    (1)產品營銷策略
    產品營銷策略是4Ps營銷理論的重要組成部分,也是企業為客戶提供服務的直接內容。隨著服務型企業的增多,同行業企業數量巨大,為了提高產品營銷水平,需要加強產品的研發設計,并且提高產品的個性化和差異化,還要為消費者提供一個良好的產品購買體驗、使用體驗,從而可以更好地促進服務營銷開展。企業設計產品也需要根據不同客戶群體,設計差異化的產品,滿足不同類型的客戶需求。產品開發也需要充分的與市場宏觀環境,尤其是面臨著疫情的困擾,更要結合企業的實際情況開展產品設計與營銷,避免產品面臨突發因素無法使用。
    (2)價格營銷策略
    企業為了客戶提供營銷服務,客戶需要支付一定的購買成本,這就是價格。為了提高同行業企業的價格競爭力,4Ps營銷理論認為需要設計一個競爭力較強的價格策略,包括成本定價策略、競爭定價策略、差異化定價策略等,這些策略可以幫助企業提高產品的吸引力,有效降低客戶購買服務的成本,利用價格策略搶占市場份額,基于重要的意義。
    (3)渠道營銷策略
    企業銷售服務或產品需要一定的渠道,這些渠道包括實體渠道和虛擬渠道,加強渠道拓展,提高渠道的覆蓋率,可以更好地幫助企業銷售更多的產品,向客戶提供更好的服務。4Ps營銷組合研究認為,市場營銷渠道不僅包括傳統的實體營銷渠道,還包括網絡營銷渠道,這些渠道都可以促進營銷發展和進步。企業為了能夠向客戶銷售產品,需要建立完善的、可持續的營銷渠道體系,該體系包括物理渠道和網絡渠道,能夠提高企業營銷渠道競爭力。企業可以積極的通過實體店、線上門店、微信小程序等渠道銷售產品,同時也可以與第三方企業進行合作,拓展代理銷售渠道。
    .............................
    2.2文獻綜述
    2.2.1 4Ps理論在營銷領域的研究現狀
    4Ps理論作為經典的市場營銷理論,在很多領域得到廣泛應用,目前很多學者對其概念內涵及應用進行了研究,也得到了一定的改進和提升。Lye A(2002)結合整合營銷和4Ps理論,詳細的闡述了4Ps理論的概念,認為4P市場營銷策略中的產品策略不僅僅指核心產品本身,而是從系統的角度來看一個產品的品質、外觀、效用性能、服務、商標等各個方面,通過產品策略,設計出新產品或組合,增加產品的吸引力。Saha S(2020)研究認為,企業的開發產品營銷可以采取4Ps理論,其不僅需要考慮宏觀的經濟發展環境因素的營銷,比如居民收入和居民的可支配收入等,同時還受企業自身管理機制的影響,這些都會給企業營銷產品設計帶來影響,設定一個合理的產品價格。Tanveer M(20121)分析了企業營銷的經驗,基于4Ps理論和智能營銷方法構建一個宣傳推廣策略,企業需要建立一個完善的營銷渠道體系可以增加分銷力量,提升企業的市場銷售力量,更好地搶占市場份額。Karim R(2021)研究認為山區旅游企業針對4Ps營銷理論的價格維度進行研究,認為一個景區的門票價格如果采取優惠策略,可以更好地吸引游客,如果景區門票價格過高或者超過同類型景區價格,則會減少游客。Rahmani K(2015)等人研究4Ps理論,認為企業可以通過研發新產品和提高產品質量,進一步提高企業客戶的忠誠度,并且認為企業應可以積極的利用門店和第三方合作渠道,提高產品的銷售知名度和覆蓋廣度,更好地提高市場占有率,可以為客戶提供更好地服務。Plakias Z T(2020)研究認為,4Ps理論認為產品營銷不僅建立和完善營銷物理渠道,包括門店、代理商等,網絡渠道則可以利用當前社交平臺、電商平臺建立銷售渠道,從而可以提高公司的銷售服務范圍。
    ..............................
    3 XJ電梯公司市場營銷現狀分析........................12
    3.1 XJ電梯公司概況..............................12
    3.1.1 XJ電梯公司簡介...................................12
    3.1.2 XJ電梯公司組織結構............................12
    4 XJ電梯公司市場營銷問題診斷.................................25
    4.1問卷調查與統計...............................25
    4.1.1問卷設計......................................25
    4.1.2樣本對象選擇.....................25
    5 XJ電梯公司市場營銷策略優化.........................34
    5.1 XJ電梯公司STP戰略..............................34
    5.1.1市場細分.............................................34
    5.1.2目標市場選擇.......................35
    5 XJ電梯公司市場營銷策略優化
    5.1 XJ電梯公司STP戰略
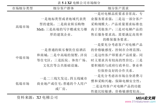
    5.1.1市場細分
    XJ電梯公司的市場細分參考因素包括地理位置、人口因素、客戶消費行為能力和消費心理等,不同的細分市場對應不同的電梯產品購買群體,XJ電梯公司可以利用市場細分,積極掌握電梯市場的營銷環境,迎合市場的習慣和喜好,整體了解XJ電梯公司的客戶需求。
    本文統計分析發現,一線城市、省會城市的消費能力強,地標建筑也比較多,大型的建筑企業也比較多,這一部分的適合XJ電梯公司的高端電梯。經濟發達的部分偏遠省會城市等購買力一般,但是經過多年的發展,電梯需求也非常大,比如住宅區、寫字樓、公共設備、商廈企業等,這一部分市場可以推廣中端市場電梯。經濟欠發達的二三線城市或四五線城市電梯需求也很大,但是對于電梯的價格比較在意,可以購買低端電梯產品。XJ電梯公司市場細分表格如表5-1所示。

    市場營銷論文參考
    市場營銷論文參考

    .....................................
    6結論與展望
    6.1研究結論
    本文基于XJ電梯公司的市場發展情況,利用4Ps理論從產品、價格、渠道和促銷四個方面分析公司的營銷策略,采用PEST方法和波特五力模型分析XJ電梯公司面臨的營銷環境,利用問卷調查方法分析XJ電梯公司的客戶滿意度,發現客戶滿意度較低,基于調查結果分析存在的問題和原因,電梯產品差異化比較弱,營銷推廣渠道建設滯后,產品價格競爭力不強,促銷活動無法適應市場需求,關系營銷能力較弱,基于這些問題,利用STP理論進行市場細分、目標市場選擇和市場定位,結合4Ps理論優化電梯產品、價格、渠道和促銷的策略。研究結論如下所述:
    (1)XJ電梯公司需要加強產品研發和設計,比如鋼絲繩的無機房產品的研發,增加電梯安裝、運維的個性化的配置方案,研發可實現機械化安裝的電梯,提高XJ電梯公司產品的差異化,滿足中低端市場客戶的需求;同時利用研發創新產品體系,還可以積極的提升客戶服務水平。
    (2)XJ電梯公司可以健全和完善營銷渠道,提高城市覆蓋率,進一步提高電梯公司的發展能力。XJ電梯公司可以加強線下直營渠道的建設,積極的向經濟發達的地級市和縣級市拓展,滿足不同類型客戶的電梯需求,同時還要加強線上社交渠道的建設,提高網絡營銷品牌形象,讓更多的客戶掌握XJ電梯公司的了解和知悉產品。
    (3)XJ電梯公司可以積極的加強中低端市場的競爭,積極的提高價格靈活性,提高市場競爭力,同時還要創新產品價格支付結算方式,從而可以積極的應對競爭,降低電梯產品的購買成本。
    (4)建立和規范優質的關系營銷服務模式,提高XJ電梯公司的產品售后服務能力,積極的提升客戶關系管理水平,促進公司電梯銷售,提高公司的市場競爭力。
    參考文獻(略)

    ?
    想畢業,找代寫
    在線咨詢 在線留言咨詢
    QQ在線
    返回頂部
    <li id="qqqqq"></li>
  • <tt id="qqqqq"><table id="qqqqq"></table></tt>
    <li id="qqqqq"></li>
    欧美激情视频一区 东明县| 东台市| 庆阳市| 通州市| 建德市| 禄劝| 锦屏县| 郑州市| 金堂县| 甘洛县| 太白县| 长宁县| 阳朔县| 井冈山市| 康平县| 射阳县| 威远县| 交口县| 临夏市| 安吉县| 军事| 新田县| 湖州市| 那曲县| 大埔县| 溧阳市| 洛南县| 永兴县| 台江县| 尼玛县| 库车县| 绿春县| 宁海县| 长乐市| 镇巴县| 苗栗县| 永修县| 大城县| 巩义市| 茌平县| 和政县| http://444 http://444 http://444