<li id="qqqqq"></li>
  • <tt id="qqqqq"><table id="qqqqq"></table></tt>
    <li id="qqqqq"></li>
    無憂MBA論文網MBA論文 > MBA畢業論文 > 投資分析 > 正文

    SQ公司商辦項目投資環境評價體系的案例分析

    時間:2022-08-29 來源:51mbalunwen.com作者:vicky
    本文是一篇投資分析論文,本文研究的商辦項目評價體系可以為投資者提供一個科學的評價工具,但是由于筆者的能力有限,只能給予投資者一定的參考意義。但是商辦項目未來的路還很長,今后還需要商辦項目行業的專家、學者和投資者都可以參與其中,共同研究出更為科學有效的評價體系。
    第一章 緒論
    1.1 研究的背景及意義
    1.1.1 研究背景
    目前,中國的商業地產一般分為住宅地產,商業地產和產業地產共三類[1]。其中住宅地產和工業地產為二元交易,剛需明顯,投資占比較少。旅游地產依托旅游資源或人為制造旅游資源,受限于地區旅游資源及地區支持。而隨著中國城鎮化進程的加速,商業地產項目在中國大地遍地開花。中國古代出現的集市,店鋪等商品交易市場集散地也可稱為商業地產項目的早期表現形式。從出現貝殼作為商品交易的等價物開始,出現了商業交易地點,雖飽受外界環境因素的干擾,但依然可認著是商業地產項目的雛形[2]。
    投資分析論文怎么寫
    (1)商辦地產的發展歷程
    商辦地產本質上是商業辦公寫字樓,商旅公寓項目等的統稱。從用地性質上來看,商辦地產用地性質為商業,年限為40年到50年;從商業屬性來看,底商與購物中心主要用于滿足人們吃喝玩樂的商鋪。商辦項目是隨著經濟的發展商業活動的升級而細分出來的種類,同時也是商業地產發展過程中的分支,整個發展歷程可概述為[3]:從早期的市集,到沿街的底商,再到集中式的超市或百貨商店商業綜合體這樣一個發展過程。
    (2)商辦地產發展特點
    商業地產的開發過程與住宅地產截然相反,住宅地產在達到預售許可后就可實現現金回流,滾動開發。而商業地產是一個現金流持續投入的過程[4],從項目開發到項目運營成熟再到可實現整體打包轉讓。放眼全國,僅有少數有實力擔當或者在拿地初期受條件限制不能售賣的商辦項目除外,全國商辦地產項目在商業地產中地位非常重要,他是除底商之外,在商業地產開發過程中唯一能銷售回籠資金的一項[5]。因此對于一般開發商而言,商業地產目中能分割的商鋪,辦公寫字樓等。在開發過程中,均會實現銷售以回籠現金流。
    1.2 國內外研究現狀
    1.2.1 國外研究現狀
    目前國外對于單一的商辦項目,均歸屬于商業地產投資的類型研究。在投資的評價體系上,商辦項目可選擇性運用。
    在商業項目投資的類型研究當中,基本可以分成兩種思路。一種是根據商辦項目投資評價體系來判斷,另一種則是根據優秀商業項目典型案例來研究分析。前者如Kim and Bhattacharya等人[12]認為商業地產投資評價體系可以從城市基本面、商業項目市場、區域商圈情況這幾個維度進行分析。城市基本面是評價商業項目的基礎維度,因為城市基本面包括了城市的GDP和人口數據這些基礎數據,因此也基本上決定了該城市的經濟和人口情況,這些指標也是支撐商業項目的基礎;商業地產項目的評價體系是評價商辦項目的參考維度,因為評價商業地產項目包括了土地樓面地價、土地樓面地價等重要信息,這些因素是影響商辦項目未來銷量很重要的參考指標;區域商圈同樣也是商辦項目評價的核心要素,因為區域和商圈能夠直接反應出該區域商辦項目活躍度和發展潛力,區域一般包括片區定位,而商圈情況一般包括商圈功能和熱度,這些因素都可以預測片區的人流量和商業活力。
    后者主要是通過優秀案例來剖析研究,Chen,Chien—Hsun[13]在其撰寫的文章中提到了美國W城市優秀案例中,就是因為投資人考慮到了通過制作評價體系表來將各個指標量化,從而能夠最大程度評估決策;Vanags, J.and I.Butane[14]在其文章中指出了美國S城市投資優秀案例,該案例就是考慮到商業地產項目的近三年的人口凈流量情況,因為人口凈流量情況也是衡量該區域的熱力度和活躍度,也會直接影響商業地產的銷售情況。Zhu, J. L. Sim and X. Zhang[15]在其研究中也指出了通過研判優秀案例,得出需要在投資過程中考慮到周圍商圈的活力度,因為周圍商圈的活力度也是衡量商業地產的一個參考指標,畢竟通過周圍商圈運營和發展情況可以間接去預測該區域的潛力;Chang k [16]等人在研究文章中指出了,通過投資成功案例中可以看出,商業地產項目需要去實地考察,這樣才能得出比較準確的判斷,比如通過分析周邊道路情況、人流量、建筑外觀、距商圈核心項目距離、距商圈核心項目距離以及交通情況,這些因素來預測區域的發展;Florida R,Kenney M [17]等人通過研究分析出與上文類似的觀點。
    第二章 商辦項目投資環境研究理論基礎
    2.1 商辦項目概述
    2.1.1 商辦項目概念
    商辦項目主要是指以旅居,辦公為主要用途的地產,屬商業地產項目范疇。本文所研究的商辦項目包含廣義商辦項目和辦公所用的寫字樓。其中廣義商辦項目首先它區別于純住宅;其次它的使用性質是商業的,主要用于辦公及商旅。我們熟知的寫字樓就是典型的商辦項目,商辦項目如今也越來越受到投資者的青睞,一方面由于如今在大眾創業萬眾創新的時代,市場需要更多的商辦樓來滿足客戶的需求;另一方面商辦項目是投資回報率相對較高的商業地產項目。
    2.1.2 商辦項目特點
    商辦項目是一個具有地產,商業與投資三重特性的綜合性行業。商辦項目具有以下特點:
    (1)從地產角度來看:商辦項目具有商品屬性的固定資產,其具有商品屬性的特質導致了對于人們來說不像住宅那樣成為剛需產品。
    (2)從商業角度來看:商辦項目本質是運營類商業產品,這種性質構成了其商業經營屬性,成為普通人不會去購買的一種商品,但是商辦地產與住宅相比,其本質一個是解決生活剛需,一個是解決生產剛需。
    (3)從投資角度來看:因為商辦項目作為商業地產的一個分支,會受到運營和銷售市場的雙重影響,因此會存在投資回報不對等的現象。
    2.2 商圈形成理論
    商圈形成的原理是:在城市中,因消費,經營和投資等經濟交換活動頻發而形成了能聚集大量消費者和消費品,經營者和經營場所,投資者和投資產品的區域。這樣的區域就叫著商圈的形成。一般而言,商圈發展的驅動力因素有經濟力、消費經營投資三力、環境力以及政策力四大因素。
    2.2.1 經濟力因素
    商辦項目第一考慮的要素就是經濟層面,只有一個地區經濟水平高,人們的生活水平才可能好,這樣才會有能力聚集一定的商業氛圍。一般而言,經濟因素主要分為大維度、中緯度和小維度,大維度主要包括GDP和GNP,這些指標是能夠反映當地居民的經濟水平和生活水平;小維度主要是指商品的價格,也就是物價水平,物價水也能夠直接反映當地的經濟水平;中維度主要是指一二三產業,一二三產業反映的是經濟發展的側重點的戰略發展方向,當區域發展速度越快,說明地方經濟水平越高。
    2.2.2 三力因素
    商辦項目活躍程度主要還是看當地人群的消費,經營和投資能力。簡稱“三力”因素。三種能力相輔相成,相得益彰。所有的商辦項目都是為投資者和經營者服務的,而投資者或經營者均需要良好的經營場所,而良好的經營場所需要強有力的消費支撐。商辦項目投資設定不僅要對區域三力水平做深入調研,還要對包括區域內群體的消費,經營和投資偏好和習慣做深入研究。只有當地三力活力達到一定水平,深入了解其習慣和偏好,才能夠比較把穩的實施商辦項目的投資。
    第三章 SQ公司投資模式及案例研究描述分析 ............................ 15
    3.1 SQ公司介紹 ........................................ 15
    3.1.1 SQ公司背景介紹 ............................ 15
    3.1.2 基于SQ公司的背景的投資類型介紹 .......................... 15 
    第四章 SQ公司城市商辦項目投資環境評價指標體系建立 ........................... 19
    4.1 SQ公司老投資評價體系分析 .......................... 19
    4.1.1 SQ公司老投資評價體系 .................................. 19
    4.1.2 SQ公司老投資評價體系分析 ......................... 20
    第五章 結論和展望 ...................................... 49
    5.1 結論 .................................... 49
    5.2 展望 ....................................... 50
    第四章 SQ公司城市商辦項目投資環境評價指標體系建立
    4.1 SQ公司老投資評價體系分析
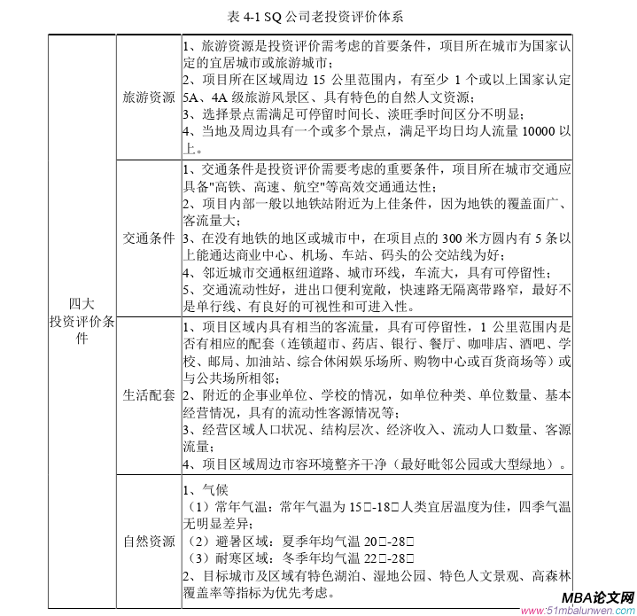
    本小節選取SQ公司商辦項目老投資評價體系的評價標準為基礎,分析探討該評價體系的特點和優勢,在SQ公司老投資評價體系的分析上為本文商辦項目新評價體系提供一些思路和想法。
    4.1.1 SQ公司老投資評價體系
    SQ公司老投資評價體系標準主要依循“大小層級篩選”的原則進行,先確定城市,在城市中鎖定重要區域,在區域中比對項目。按照大小的層級邏輯關系,全面篩選項目,基于項目整體布局思路、從四大條件確定項目屬于的位置與區域,制定出具體的項目評價體系標準,SQ公司老投資評價體系標準主要分為旅游資源、交通條件、生活配套以及自然資源四個類別分類。具體標準如下表4-1所示。
    投資分析論文參考
    第五章 結論和展望
    5.1 結論
    1.傳統評價指標的偏差大
    (1)從影響因素分類來看,傳統的指標評價體系主要由旅游資源、交通條件、生活配套、自然資源四個類別分類。從指標選取來看,SQ公司商辦項目的傳統指標體系未考慮銷售因素和交易性,這一塊的指標比較薄弱,不能夠很好篩選出來具有良好流通性的商辦項目。
    (2)投資評價未系統化:傳統指標比較重視旅游資源和自然資源,因為旅游資源和自然資源是該項目環境必要條件,其次就是生活配套和交通資源,這四個指標可以滿足最基本的項目的基礎面,但是要對于一個市場上銷售和運營的商辦項目來說,這四個指標還不足以滿足要求,還需要更為系統的涉及指標。
    (3)傳統項目的評價指標體系設計簡單,可操作性不強,分析結果沒有定量分析,定性分析的占比很大,并且傳統項目未利用評分制度,未細化評分。這樣的投資評價分析在使用上客觀性相對弱,大幅度增加了當事工作人員的人為因素,在投資決策委員會上難以直觀的說服投資人,影響決策效率;且在投資因子的選擇和組合上,并不適用于SQ公司商辦項目。
    參考文獻(略)
    ?
    想畢業,找代寫
    在線咨詢 在線留言咨詢
    QQ在線
    返回頂部
    <li id="qqqqq"></li>
  • <tt id="qqqqq"><table id="qqqqq"></table></tt>
    <li id="qqqqq"></li>
    欧美激情视频一区 谢通门县| 青海省| 横山县| 桦甸市| 贡嘎县| 青海省| 栾川县| 南溪县| 苍溪县| 天峨县| 新化县| 长葛市| 枣阳市| 武威市| 阿拉善左旗| 房产| 民权县| 三河市| 宁武县| 绩溪县| 三亚市| 瓮安县| 荣成市| 翼城县| 长春市| 岳普湖县| 洞口县| 山西省| 金湖县| 剑阁县| 当雄县| 嵊泗县| 色达县| 额尔古纳市| 武隆县| 登封市| 北票市| 鹤峰县| 灵武市| 普兰店市| 方正县| http://444 http://444 http://444