<li id="qqqqq"></li>
  • <tt id="qqqqq"><table id="qqqqq"></table></tt>
    <li id="qqqqq"></li>
    無憂MBA論文網MBA論文 > MBA畢業論文 > 投資分析 > 正文

    通發公司零部件加工中心建設項目投資分析

    時間:2021-02-07 來源:51mbalunwen.com作者:vicky
    筆者認為在新一輪科技革命、產業革命和管理變革的沖擊下,航空制造業將迎來非常大和快速的發展,我國參與的國際轉包市場參與深度也逐步提高,規模和產品種類在不斷擴大,通發公司長期戰略規劃有利用轉包業務平臺了解國外先進水平、提升公司的技術能力和管理水平,以提高公司的核心競爭力的思路,且目前轉包產業客戶的滿意度較高,轉包業務增長較快,客戶增大轉包業務量的意向也在增大,因此本項目的建設具有較好的基礎條件。

    第 1 章 緒論

    1.1 研究背景及意義
    1.1.1 研究背景
    通發公司是由湘江產業投資有限責任公司和株洲市國有資產投資控股集團有限公司及南方公司( “中國南方航空工業集團有限公司”的簡稱)3 個單位于 2011年共同出資建立。業務主要是各型發動機零部件的制造生產、維修和售后服務以及航空發動機零部件的轉包生產。公司現有建筑約面積 54000 ㎡,各類設備 700多臺套,總資產約 8.1 億元。公司設有六個機關部門,以及國際加工貿易分公司、輪盤中心、航修中心三個生產單位?,F有在冊職工人數 753 人,其中工人 494 名、工程技術人員 146 名、管理人員 113 名。
    自公司成立以來,轉包產業持續快速發展,通發公司已經成為國內具有一定影響力的中小型航空發動機零部件供應商。目前轉包產品的主要類型分為:環形旋轉類、機匣類、鈑金焊接件、軸承座類、密封圈等;主要客戶包括 P&WC(普惠·加拿大公司),P&W Aero Power(原 HS 動力系統,簡稱“PWAP”),Honeywell(霍尼韋爾公司), TM(透博梅卡公司)和 GE(美國通用航空公司),其中 PWAP和 P&WC 公司為目前最大客戶,在公司 2017 年的銷售收入中所占比例分別為 32%和 35%。2017 年通發公司完成轉包業務銷售收入 2762 萬美元;2018 預計完成轉包業務銷售收入 2960 萬美元;在產能可以滿足顧客要求的前提下,2019 年計劃實現轉包銷售收入 3815 萬美元;預計到 2020 年,通發公司轉包業務可實現銷售收入 4360 萬美元。但實際情況是,通發公司目前在產能方面已經達到瓶頸,急需擴充產能來滿足轉包業務的增長需求。
    目前通發公司的轉包業務生產場地僅 9720 平方米,在現有場地內同時為各客戶提供轉包生產服務,設備 170 余臺,其中包含數控設備 100 臺,普通設備 70余臺,設備安裝非常擁擠,已經沒有空間來提升生產能力。由于公司正在和 UTC(P&WC 和 PWAP 的母公司)就一個產值約 2000 萬美元的項目進行洽談,進展比較順利。但項目簽約的前提條件之一為通發公司需具備相應的生產能力,而現有場地無法通過新增設備來達到提高產能的條件,同時為了轉包業務集中管理需要,因此急需新建一個航空發動機零部件加工中心。
    ...........................

    1.2 理論基礎和文獻綜述
    1.2.1 理論基礎
    (1)項目投資理論
    在當代世界的各項經濟建設及社會建設中,絕大部分的建設任務都是以項目投資的形式來實現的,項目投資是投資的一種活動,它具備投資行為的特征。李興稼和李嘉副(2013)指出,項目投資是指投資主體在特定的時間和空間范圍內,將一定的資金或資源投入特定的項目以取得預期綜合效益的全部投資活動[1]。項目是實現計劃的一種手段,它具有系統性和規范性的管理方法。隨著我國市場經濟的快速建立和不斷完善,在微觀經濟建設的各行業中,我們采用項目投資來進行建設的時機越來越多,因此需要不斷的完善各領域的項目投資理論。在項目投資分析方面,首先是要對投資環境分析,內容包括對項目所在國政治環境、自然環境、法律環境、社會環境、經濟環境、基礎設施環境以及市場環境的分析[2]。從宏觀角度來看,政府可以對項目投資環境采取一定的措施加以調控,但就單個項目而言,企業的投資環境不可控,特別是在生產型項目投資,是通過購置足夠的生產資源,進行合理的配備,擴大生產能力,實現企業經濟可持續增長的活動,此類項目只能選擇去適宜環境,利用環境,做好項目的方案設計工作,選擇合適的投資機會,確定投資方向和規模,策劃好項目的投資方案或規劃方案。林練(2005)認為工程項目投資控制應貫穿于項目建設的全過程,建設項目方案的設計深度和優化論證程度,將直接影響到項目的投資規模和運行成本[3]。
    任何項目投資的方案設計都必須要考慮項目的投資成本和收益,航空發動機零部件加工中心的建設是典型的工藝建設項目投資,鄧夢蘭(2016)認為在大力推進工業建設的同時,思考工業投資的效益是必須的[4]。這就要求在項目投資必須做好前期的技術方案設計和策劃工作,才能確保項目投資可以達成既定的項目目標,獲得預期效益。張忠濤(2005)指出投資項目其生產規模的確定、技術的選擇、投資估算甚至廠址的選擇,都必須在對市場需求情況有了充分了解以后才能決定[5],同時在項目投資的配套方案上,需要對經濟支持、人才儲備、團隊合作進行討論[6]。從理論上來講,項目投資方案應列舉所有的備選方案,對方案的比較選擇是比較有利的,但在實際中,人們的時間和精力都是有限的,很難做到這一點,通常,對一個工程建設項目,如果遇到資料十分有限或者較有把握的情況下,應列舉兩個以上的方案。
    .....................

    第 2 章 建設項目環境分析和方案概述

    2.1 建設項目環境分析
    航空轉包生產是目前國際航空制造業非常常見且經常采用的一種制造模式,也是我國改革開放航空工業對外合作的一種方式,它是以“三來一補”貿易形式來承接國外航空產品制造公司零件,可以充分利用國內航空企業的剩余產能。中國航空企業開始進行具有補償性質的轉包生產,經過三十多年的發展,已經從最初的“三來一補”向“鍛鑄件國產化”和“部組件生產”的供應鏈延伸,逐步實現了從“來圖加工”到“共同研發”的跨越。世界航空制造產業國際轉移的新趨勢為我們提供了難得的發展機遇,特別是自中國大發動機項目啟動以來,我國各地掀起了新一輪航空產業制造及服務布局熱潮。
    通發公司依托中小型航空發動機研制和生產基地南方公司,在轉包市場貫徹精益生產,具有競爭優勢。結合“中國制造 2025”和公司中長期戰略規劃,有利于用轉包業務平臺了解國外先進水平、提升公司的技術能力和管理水平,以提高公司的核心競爭力,因此本項目的建設具有較好的機遇。
    圖 2.1 通發公司組織結構
    .......................

    2.2 建設項目方案概述
    2.2.1 項目選址
    (1)自然條件狀況
    零部件加工中心擬選場址位于湖南省株洲市國家高新區董家塅高科技工業園內,現有通發公司廠區內。高科技工業園位于北緯 27°,東經 113°,屬中亞熱帶季節潤濕氣候區。項目場址屬丘陵地帶,目前已基本完成場地平整,根據場址附近的地質勘查資料,基巖起伏很大,巖性復雜,差異風化大。場地基巖為淺變質板巖、頁巖、干板巖。地震烈度為 6 度,無泥石流滑坡現象。高科工業園的納污水體為楓溪河,處于株洲市湘江段的上游,主要功能為排漬及農灌。
    (2)交通運輸
    周圍的道路系統已基本建成,城市快速環道南面。省道 S211 線、京廣線南北貫穿,距火車站和碼頭 5km,距高鐵站 10km,距機場 40km,公路、鐵路、航空等交通運輸便利。
    (3)能源、通信
    零部件加工中心建設項目(8302 號)選址位于通發公司廠區內現有場地東北角,場地已經平整,西南兩面道路已建成;廠區內現有一個 10kV 總配電站,本項目的 10kV 電源從總配電站引來。廠區現有生活、生產、消防合用給水管網,由市政引入兩條給水管在廠區形成環狀滿足本廠房生產、生活及室外消防要求。電話網、Inter 網已接入廠區,通訊暢通。
    圖 2.3 廠房總平面位置圖
    .............................

    第 3 章 建設項目投資效益分析 ...............................28
    3.1 項目資產投資分析及投資估算 ..........................28
    3.1.1 項目零部件報價分析 ................................28
    3.1.2 項目廠房投資分析 .........................29
    第 4 章 建設項目投資風險管理 ...........................47
    4.1 項目投資風險識別及評價 ................................47
    4.1.1 項目投資外部風險 ...............................47
    4.1.2 項目投資內部風險 .............48

    第 4 章 建設項目投資風險管理

    4.1 項目投資風險識別及評價
    4.1.1 項目投資外部風險
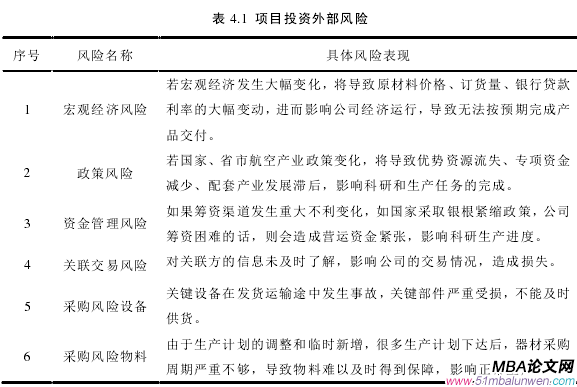
    風險成為限制企業提高競爭力的絆腳石,嚴重危害企業的發展。對企業來說風險可分為外部風險和內部風險。外部因素構成的風險對本項目實現過程的子目標的影響有很多方面,例如目前國際各主要航空動力制造商均在中國以外的區域如印度、墨西哥、波蘭尋找供應商,這些國家不僅在價格上具有競爭優勢,且出口控制更少,如波蘭可以供應軍用發動機零部件,將會影響客戶對項目的訂單量的目標。也存在著市場需求彈性大、美元匯率難以預測、資金占用時間長及國際形勢風云變幻等挑戰和風險,影響項目的財務實現目標。隨著國內勞動力成本逐年上升,我們的價格優勢已逐步失去,若宏觀經濟發生大幅變化,將導致原材料價格、訂貨量、銀行貸款利率的大幅變動,進而影響公司經濟運行,導致無法按預期完成產品交付,影響項目的經營目標。
    我們可以將影響項目成功的目標的風險因素,分為企業外部因素影響和企業內部因素影響。本項目投資外部風險因素見表 4.1 項目投資外部風險。
    表 4.1 項目投資外部風險
    .............................

    結論
    目前,我國眾多專家和學者已經對許多行業,都進行了基于其行業特色的項目投資研究分析和研究,但是針對航空發動機行業轉包產業的投資項目分析甚少,其難點在于航空零部件加工具有高技術壁壘和高質量資質的門檻,而且航空發動機產業正處于計劃經濟與市場需求相結合的階段,這就使得航空發動機轉包產業在項目投資分析中對行業內的產品需求數據的收集、趨勢的預測、設備的需求、政策的影響、財務數據的分析計算等等具有更大的挑戰。本文借鑒其他行業在項目投資分析中的一些經驗,結合通發公司轉包產業在國際市場和國內市場所處的地位和實際情況,以及合作客戶的業務洽談意向,提出了航空發動機行業轉包產業投資項目在實施過程中需要考慮的各項要素,是通發公司急需解決的一個研究課題,對解決目前通發公司所面臨的投資決策的困境和未來的發展起著非常重要的作用。
    本文對通發公司轉包產業零部件加工中心項目的投資,進行了項目的前景分析和市場預測。在新一輪科技革命、產業革命和管理變革的沖擊下,航空制造業將迎來非常大和快速的發展,我國參與的國際轉包市場參與深度也逐步提高,規模和產品種類在不斷擴大,通發公司長期戰略規劃有利用轉包業務平臺了解國外先進水平、提升公司的技術能力和管理水平,以提高公司的核心競爭力的思路,且目前轉包產業客戶的滿意度較高,轉包業務增長較快,客戶增大轉包業務量的意向也在增大,因此本項目的建設具有較好的基礎條件。
    文章還對通發公司項目投資的轉包產業所面臨的國內外競爭對手,進行了對比分析,提出了完善公司的全面預算管理、成本核算、推進均衡生產管理模式、加快公司信息化建設等等工作,以期望降低通發公司的管理成本,提高勞動效率,進一步提升公司在轉包產業的競爭力。在廠房工程建設方面,提出了首先考慮項目服務目標的技術需求、產品的分組方案設計、再考慮項目產品的工藝流程、設備需求、最后才是廠房的工程建設(包括廠址的選擇、廠房的建設規模、廠房的總圖、結構、動力工程、給排水、消防等等各項細節)的實施方案和解決措施并提出項目的建設周期和項目的各階段的進度,要按質量管理 PDCA 循環的方式,先做計劃計劃、再實施檢查、處置和再計劃的思路。
    參考文獻(略)
    相關閱讀
      暫無數據
    ?
    想畢業,找代寫
    在線咨詢 在線留言咨詢
    QQ在線
    返回頂部
    <li id="qqqqq"></li>
  • <tt id="qqqqq"><table id="qqqqq"></table></tt>
    <li id="qqqqq"></li>
    欧美激情视频一区 垣曲县| 保靖县| 蕉岭县| 涡阳县| 合川市| 石门县| 沙坪坝区| 上杭县| 洪泽县| 渭源县| 黄陵县| 平塘县| 弥渡县| 拜城县| 长宁区| 固镇县| 聂荣县| 宾阳县| 江北区| 靖安县| 大埔县| 岱山县| 彰武县| 肥西县| 文昌市| 文山县| 南华县| 工布江达县| 拜城县| 淳安县| 克东县| 雅江县| 怀仁县| 大城县| 宜黄县| 松滋市| 葫芦岛市| 荔浦县| 临潭县| 渑池县| 昌邑市| http://444 http://444 http://444