<li id="qqqqq"></li>
  • <tt id="qqqqq"><table id="qqqqq"></table></tt>
    <li id="qqqqq"></li>
    無憂MBA論文網MBA論文 > MBA畢業論文 > 人力資源管理 > 正文

    株洲HC房地產公司人力資源管理優化思考

    時間:2022-05-10 來源:51mbalunwen作者:vicky
    本文是一篇人力資源管理論文,文章主要以株洲 HC 房地產公司的人力資源管理工作現狀作為切入點進行分析,從而發現其中的問題,提出了株洲 HC 房地產公司人力資源管理優化方案,目的是為了解決公司在人力資源管理方面存在的一系列問題,從而達到提升公司管理水平,幫助企業更快速、更有效的實現戰略目標。
    第一章 緒論
    1.1 研究背景及研究意義
    1.1.1 研究背景
    受經濟環境、國家政策以及地方政府等因素影響,中國房地產企業發生了翻天覆地的變化,逐步實現由單項運營到集團公司,由區域化運作到全國化運營,由中國特色到國際領先。隨著行業發展越來越成熟,房地產行業存在的投入大、風險高、工期長等特點對現代人才提出了更高的要求,因此許多高端房地產公司為實現企業的長遠穩定發展,開始由勞動密集型向人才密集型轉變。從識別人才、吸納人手到引進人才,房地產企業的人力資源管理發展似乎走向了正軌。人力資源管理目標從基礎級到戰略級,三、四線城市的房地產公司由被動性的人事工作,演變成注重人力資源配置、激勵員工努力工作以及提升核心團隊能力的主動作為。這為持續改善人力資源管理奠定了堅實的基礎,也使人力資源管理成為支撐企業發展的關鍵所在。不難發現,在房地產開發、租賃、經營、中介、物業管理等過程中,涉及各種類型的人才,如建筑設計人才、工程造價人才、市場營銷人才、金融會計人才等,正是這些專業人才的通力協作幫助房地產完成各種項目。
    人才在企業中的地位和作用日益突顯,管理者逐漸意識到“得人才者,得天下”的道理。面對人力資源管理的發展趨勢,如何更好地進行人力資源管理成為企業管理的重要課題。站在企業的視角,怎樣才能為企業穩住合適人才、獵取優質人才呢?企業應當明確發展戰略目標,建立現代化的人力資源管理系統。比如,制定規范化的人才選拔標準、人性化的職業生涯設計以及科學化的績效考核體系等舉措,并將措施落到實處,結合實際情況找出真正適合本企業的、相對成熟和完善的人力資源管理體系。本世紀乃至于未來的企業競爭,都離不開人才間的競爭,企業應從自己的優勢領域出發,圍繞核心競爭力,不斷完善人力資源管理體制,加快人力資源信息的數字化轉型,應對新時期、新階段帶來的新機遇、新挑戰。“房地產+人才”將會完美詮釋什么是雙贏,因此企業必須重視人才,把握每位具有無限潛能的人才,去激勵他們、與之并肩作戰,為企業創造更大的價值,這是當前房地產企業必須深入思考的問題。
    1.2 國內外研究現狀及述評
    自 20 世紀 70 年代以來,國內外學者關于房地產企業在人力資源管理存在的問題與困境進行了廣泛而深入的研究。一部分學者圍繞房地產企業在人力資源管理存在的共性問題提出了宏觀建議。另一部分學者則從微觀的角度進行探討,將企業的人力資源管理細分為人力資源規劃、招聘與配置、培訓與開發、績效管理、薪酬福利管理以及勞動關系管理六大板塊,就這些板塊在不同類型房地產企業中的運用進行研究,從而提出了相對具體的解決方案。
    1.2.1 國外研究現狀
    20 世紀 50 年代,現代管理學之父——彼得•德魯克在《管理的實踐》一書中首次引用了“人力資源”[1],他認為組織中所有其他資源都屬于人力資源。人力資源具有其他資源無法比擬的特定優勢,因為不像其他資源只能為管理者所利用,人力資源僅為自己所用[2],人類對其執行工作有絕對的話語權。同時,“人”是組織中最寶貴的資源,也是核心競爭力的來源。
    (1)人力資源管理總體研究
    Martin & Black(2006)闡述了各種管理工具在企業人力資源管理中的適用性,其人力資源管理更側重選人用人機制的科學性、企業文化的深入性、員工對企業的忠誠度以及薪酬績效制度的合理性[3],它們都有可能成為決定企業成敗的關鍵要素;Phillips &Roper(2009)厘清了企業人力資源管理的整體框架,認為房地產企業應重視員工的綜合素質[4],在招聘、開發和培訓階段努力提升員工的內在涵養和外在表現,豐富培訓內容、創新培訓方法,在較長時間內對員工進行潛移默化的影響;同時,企業要明白金錢激勵留不住人才,而績效反饋、組織認可、同事尊重、領導賦予挑戰性的工作等非金錢激勵手段能更好刺激員工積極工作[5],達到事半功倍的效果;實施恰當的激勵制度,物質激勵和精神激勵、個人激勵與集體激勵協同作用,增強員工對追求學習和工作的渴望 ,促進企業的良性循環和可持續發展。
    第二章 相關概念和理論基礎
    2.1 相關概念界定
    2.1.1 房地產公司的概念
    房地產(real estate)的概念比較錯綜復雜,其內涵豐富且深奧。從實體形態看,人們熟知的建筑物和土地都屬于該范疇[26];從法律角度來說,房地產本身是一項財產權利,包括對土地和土地上的永久建筑物及其所衍生的使用權、所有權、租賃權等等[27]。房地產由房產和地產共同組成,它既是一種客觀存在的物質,又是一項至高無上的權利。比如寫字辦公樓、住宅小區、超市商場、廠房庫房等搭建在土地之上的各種建筑物都是房產,而地產是指土地及依附在土地上下不可分割的部分空間,例如城市馬路等。房地產又被稱為不動產,這是因為其地理位置具有固定性和不可移動性的特點[28]。在我國,房地產是指以商品經營和服務為主的狹義地產和地產組合。
    房地產公司,顧名思義就是指進行房地產設計開發、經營管理、租賃服務等,從這些經濟活動中賺取利潤并獨立核算的企業。房地產企業由于其產品的特殊性,和其他領域的公司相比,具有以下三方面特點[29]:(1)經營對象的固定性。在該領域活動、其業務范圍涉及到房地產的公司,包括中介服務公司、地產開發公司以及物業管理公司,其經營對象均是不動產,都具有位置的固定性和不可移動性的特性。(2)業務性質的服務性。在房地產企業開展業務活動過程中,與土地征收拆遷、轉讓出售或者房屋出租出售、抵押還款等相關活動,必然會牽扯到談判、協商、策劃以及其他法律事宜,這些是房地產公司主要業務經營活動,這些經營活動的性質主要是為客戶提供相應的服務。(3)人才和資金的聚集性。房地產企業在運營過程中離不開專業的人才和充足的資金支持,其運營的每一個工程項目涵蓋的信息量極大,需要大量流動資金周轉,屬于資金密集型企業。同時,房地產公司的業務范圍涉及土木建筑工程、法律、金融、會計等方方面面,需要大量具備堅實專業知識的人才。房地產開發公司成功運轉往往依賴于掌握各項專業知識的人才協調合作,屬于人才密集型企業。
    2.2 相關理論基礎
    2.2.1 公平理論
    公平即“不偏袒任何一方且每一方的權利與責任對等”。經濟學中的公平是指經濟成果的分配公平,不論是哪種分配制度或管理模式都做不到絕對公平,盡可能保證社會成員之間的差距不會過分懸殊,導致人們產生不公平感。隨著對心理學、社會行為學研究的不斷深入,西方學者針對公平問題做出了比較全面的闡述和界定,尤其是二十世紀末美國心理學家亞當斯關于員工工資報酬分配有個著名的理論,后人稱之為公平理論,亦稱社會比較理論,該理論主要包括三方面內容:員工薪酬分配的公平性、合理性以及員工工作的積極性[33]。公平理論指出,員工是否感到被激勵受個人與他人收入差距上的主觀比較影響;員工對收入的滿意度會影響工作積極性;員工不僅關心自己的絕對收入,更關注相對收入,即企業報酬分配的公平性。員工將自己付出的勞動和所得與相似崗位職工所付出的勞動和所得進行縱向比較,同時,還會把現在自身付出的勞動和所得與過去付出的勞動和所得進行橫向比較。如果員工發現自己的收入比與相似崗位職工的收入略高一些,或者現在的收入水平與過去的收入水平相差不大,員工則會感到公平和滿意,他可能會保持現有的工作狀態甚至積極工作;反之,員工發現自己的收入與其他員工的收入相差較大,或者現在的收入水平與過往的收入水平不一致,會引發員工的不滿情緒,他可能會消極怠工、制造輿情甚至離職。公平理論所提出的觀點對于構建現代薪酬體系有著十分重要的意義,它激勵員工滿懷熱情、努力工作,為實現組織共同目標而不懈奮斗。
    人力資源管理論文參考
    第三章 HC 房地產公司人力資源管理存在的問題及原因........................... 14
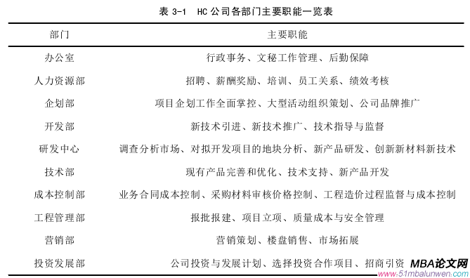
    3.1 HC 房地產公司概況..................................... 14
    3.2 HC 公司實地訪談及問卷調查情況............................ 16
    第四章 HC 房地產公司人力資源管理優化方案內容................................. 33
    4.1 HC 房地產公司人力資源管理優化方案的目標........................... 33
    4.1.1 增強公司戰略目標可實現性..................................33
    4.1.2 合理配置公司資源..................................33
    第五章 HC 房地產公司人力資源管理優化方案的實施與保障.......................... 45
    5.1 HC 房地產公司人力資源管理優化方案的實施步驟............................. 45
    5.1.1 實施前的準備工作...............................45
    5.1.2 方案的具體實施.........................................46
    第五章 HC 房地產公司人力資源管理優化方案的實施與保障
    5.1 HC 房地產公司人力資源管理優化方案的實施步驟
    HC 房地產公司必須要充分認識到人力資源管理對于公司發展的重要性,順應時代快速發展的變化,對本公司的人力資源管理工作不斷進行優化。其具體優化方案的實施步驟主要分為三步,分別為實施前的準備工作、方案的具體實施、實施結果的監督管理。
    5.1.1 實施前的準備工作
    對于 HC 房地產公司而言,人力資源管理優化方案實施涉及到各個部門。在實施前,實施小組應協調處理優化設計方案實施過程中的各項工作,對各崗位的實施進度、實施步驟和職責作出規定,評估并跟蹤優化方案的實施,確保人力資源管理體系計劃按計劃實施。
    首先公司在進行優化前應先對企業人力資源管理體系優化進行評估,主要考慮兩方面的問題:第一、優化的原因是什么?第二、該怎樣進行優化,并且使其與公司所制定的戰略目標一致,符合公司未來發展的整體規劃?
    在評估的基礎上組建新的人力資源管理團隊。當前房地產企業的技術、理念和管理模式不斷更新、層出不窮,打造一支具有專業知識與技能、良好合作精神、善于溝通協作的工作隊伍是公司發展的必要條件。一方面,HC 房地產公司可針對現有的人力資源管理團隊,開辟多種人才引進渠道,吸納具有豐富專業知識、工作經驗的員工,以保證人力資源管理優化方案的運行,并取得良好的成效。另一方面,人力資源管理優化方案的運行不僅需要公司投入專門人員,并且還要得到各個部門的大力支持與共同參與,因此 HC 房地產公司要注重新團隊的組建范圍,不僅僅是人力資源管理部門參與其中,還需要將公司全員都納入人力資源管理優化的保障隊伍中來,讓其充分理解優化方案,愿意主動去配合實施人力資源管理優化方案。
    人力資源管理論文怎么寫
    第六章 總論
    文章主要以株洲 HC 房地產公司的人力資源管理工作現狀作為切入點進行分析,從而發現其中的問題,提出了株洲 HC 房地產公司人力資源管理優化方案,目的是為了解決公司在人力資源管理方面存在的一系列問題,從而達到提升公司管理水平,幫助企業更快速、更有效的實現戰略目標。首先,文章分析了株洲 HC房地產公司的人力資源管理現狀存在的問題,發現公司在人力資源管理方面存在多個問題。在人力資源規劃方面,存在規劃不清晰、不夠系統、不夠重視、人力資源結構失衡的問題;在招聘與配置方面,存在招聘和職位晉升程序不規范、崗位設置不合理、人才流失率高的問題;在薪酬體系方面,存在薪酬結構設計不合理、激勵形式較少、薪酬變動缺乏客觀性的問題;在培訓與開發方面,存在對員工培訓不夠重視、培訓內容與形式單一、培訓效果不顯著的問題。其次,結合株洲 HC 房地產公司人力資源管理工作的現狀與實際需要,對該公司各個問題存在的原因進行了詳細的分析。然后在分析、研究的基礎上,提出了人力資源管理優化方案,主要從人力資源規劃、招聘與配置、薪酬管理、員工培訓體系,建立績效評估體系等五個方面提出具體的優化策略。最后,為保障 HC 房地產公司人力資源管理優化方案的順利實施,明確提出要注重良好溝通機制的建立,健全相關制度與體系、重視人力資源管理專業素養,做好相關人員培訓、遵從公司的發展實際,制定科學合理的優化方案。隨著社會的發展,HC 房地產公司的人力資源管理工作不斷進行發展,但是由于對社會發展需要進行適應與自身調整,導致人力資源管理發展存在“滯后”,因此該公司在制定人力資源管理優化方案時需要遵從公司的實際發展現狀與發展需要,以公司原有的人力資源管理工作為基礎所制定的優化方案才具有較高的可行性、合理性和實用性。
    參考文獻(略)
    ?
    想畢業,找代寫
    在線咨詢 在線留言咨詢
    QQ在線
    返回頂部
    <li id="qqqqq"></li>
  • <tt id="qqqqq"><table id="qqqqq"></table></tt>
    <li id="qqqqq"></li>
    欧美激情视频一区 荔波县| 沈阳市| 聂荣县| 清水县| 八宿县| 平度市| 时尚| 阜康市| 昔阳县| 永川市| 孟村| 正镶白旗| 庆元县| 黄浦区| 齐河县| 株洲县| 天峨县| 宁波市| 德昌县| 左贡县| 盘山县| 昌乐县| 奇台县| 郯城县| 惠水县| 新乐市| 龙泉市| 四会市| 北票市| 荣成市| 苍梧县| 漯河市| 东至县| 平湖市| 新余市| 华安县| 扶沟县| 宜州市| 洪江市| 井研县| 神池县| http://444 http://444 http://444