<li id="qqqqq"></li>
  • <tt id="qqqqq"><table id="qqqqq"></table></tt>
    <li id="qqqqq"></li>
    無憂MBA論文網MBA論文 > MBA畢業論文 > 企業管理 > 正文

    民營企業減稅降費效果影響因素思考——以NY市民營制造業企

    時間:2022-02-08 來源:51mbalunwen作者:vicky
    本文是一篇企業管理論文,本文首先通過稅收負擔測算統計研究了減稅降費和稅收負擔之間的關系;然后通過描述性統計分析、相關性分析、OLS 回歸分析,提取企業規模、財務杠桿、企業盈利能力、資本密集度及管理效率這五項變量,構建模型,研究五項企業特征因素對企業減稅降費效果即稅收負擔的影響,其中稅收負擔從總體稅負、企業所得稅稅負、增值稅稅負三方面來表現;最后通過兩個典型案例分析,深入分析企業特征因素對不同企業減稅降費效果的影響。

    1  引言

    1.1  研究背景
    a.國內外經濟形勢下我國減稅降費政策不斷更新升級
    (1)國際減稅降費浪潮促使我國升級稅收政策。在當前這個世界經濟高度全球化的時代,世界各國進行的稅制改革不再僅僅是為了解決本國國內經濟問題,更多的是考慮通過稅收改革擴大世界范圍內的經濟貿易優勢、提升經濟競爭力,進而增強國際影響力。而國家實施減稅的目的主要有兩方面:一是刺激本國國內經濟增長,激發市場發展活力;二是優化營商環境,吸引境外投資及企業進駐。因此,在經濟下行的情況下,減稅就成為了各國通過稅制改革達到優化經濟環境、提升國際地位的高效手段。特別是在 2017 年年底美國政府發布《減稅與就業法案》,開始實行大規模的減稅計劃,通過大幅降低企業所得稅、個人所得稅稅率,減輕了企業稅負。這一計劃不僅是對美國國內稅收體系的改革,更是由于美國經濟對世界經濟的巨大影響力,極大刺激了各國的經濟神經,相繼推出減稅政策,如英國“專利盒”制度、意大利將公司稅稅率降低至 24%、德國個人所得稅免征額的提高等,以期降低金融風險、擴大自身影響力。在此減稅浪潮來勢兇猛的形勢下,我國自然要積極參與到國際競爭中,要具有“搶跑”意識,通過改進稅制來改善投資環境、通過簡政減稅來改善營商環境,積極應對才能有利發展。
    (2)國內供給側結構改革促進我國更新減稅降費政策。在經歷 2008 年次貸危機之后,我國企業發展陷入低谷、市場環境日益惡化,雖然出臺了 4 萬億投資計劃,但經濟發展依然緩慢,因此從  2009 年起,為刺激企業發展活力、調整經濟結構,我國出臺并實施了營改增、“1+4+6”等一系列結構性減稅政策。而近年以來,歐債危機、中美貿易摩擦等對我國經濟發展提出了更大的挑戰,為了應對經濟下行壓力,中央多次推出“減稅降費”措施和方案。同時2014 年我國經濟增長放緩、經濟結構不斷優化,繼續實施減稅降費政策對深入推進供給側結構性改革、實施創新驅動發展戰略有著很重要的意義。比如2016 年開始實施全面“營改增”、增值稅從 2017 年到 2019 年就經過了三次稅率簡并調整,個稅改革力度加大等,我國就是通過這一系列減稅降費、“放管服”改革措施進一步優化營商環境這一核心競爭力,不斷促進經濟結構優化升級。而減稅降費重點就是確保所有行業企業的稅費負擔只降不增,將結構性減稅和普惠性減稅并行。在我國的政府工作報告中,從 2018 年開始財稅體制改革的重心就是“減稅降費”,隨著減稅降費力度的加大,減免額也隨之增加,從 2018 年的 1.3 萬億元到2020 年的 2.5 萬億元,特別是在 2020 年受疫情影響經濟發展受阻的情況下,減稅降費政策更是適應新情況新增疫情防控優惠政策,不僅解決了企業燃眉之急、大力助力復工復產,也在支持疫情防控、保障民生就業、促進經濟社會發展等方面發揮了重大作用。

    1.2  研究意義
    1.2.1  理論意義
    通過梳理關于減稅降費的研究發現:①我國目前對此項政策的研究更多集中在政策實施對宏觀經濟的影響、對行業稅收負擔的影響研究,但對影響減稅降費政策實施的因素研究較少,特別是對企業樣本個體的研究。因此,本文研究角度即對影響企業減稅降費實施效果的因素分析可以豐富目前的研究;②在微觀企業層面上研究影響稅收政策的效果因素,以民營制造業企業為代表,根據地區特點增加管理效率對企業的影響,結合個體案例增加不同特征因素對不同類型的企業減稅降費效果會產生怎樣的影響,如對規模不同、杠桿不同、盈利水平不同的企業,進行比對分析,豐富了關于減稅降費影響因素的研究;③當前的研究多針對發達地區或針對上市企業,缺少對經濟欠發達地區或非上市企業的研究,而這一部分企業更需要抓住此次減稅減費機會來獲得發展,因此本文選擇中部地區經濟欠發達地區中小型企業展開研究,豐富了關于研究對象的不足。
    1.2.2  現實意義
    深化供給側結構改革作為我國釋放經濟發展潛力、調整經濟結構的重要舉措,減稅降費在其中發揮了重要推動作用。在目前稅費統征統管雙管齊下的模式下,國家通過完善稅制、降低稅率、擴大減免范圍,就可以充分利用好稅收調節功能來彌補市場在資源、環境等領域的失靈作用??梢哉f,減稅降費作為國家應對復雜的國際經濟貿易環境、推動國內經濟向高質量發展的重要舉措,在助力小微企業發展、釋放民營企業活力、促進制造業轉型升級方面發揮了巨大的作用,大量數據也顯示企業得到了切切實實的優惠。而民營企業作為市場主體的一部分,在經濟發展中的重要性日益增長,稅費負擔又作為影響企業盈利發展重要指標,是否受到了減稅降費政策的影響,又受到了哪些因素的制約,對此進行研究有一定必要性。通過選取樣本的統計性分析,分析企業減稅降費政策效應的影響因素,一方面可以更好地細化減稅政策的政策成效,另一方面也可以通過這些因素變化測算企業稅收負擔的變化,可以讓企業對通過相關因素創新改變從而更大限度的享受政策紅利,為企業怎樣有效利用減稅降費政策提供相關建議。

    2  企業稅收負擔理論

    2.1 稅收負擔概念
    稅收作為國家公共財政的主要收入來源,是由政府強制性取得的財政收入,以此來達到參與國民收入分配、滿足公共需求的目的。在稅收的發生過程中,就產生了征納雙方主體,所以說稅收也是一種征納雙方利益的特殊分配方式。對于其中一方的納稅主體來說,繳納的稅款是對國家對其利潤的一次重新分配,稅額過高會縮減其盈利空間,抑制其主要經濟活動。所以納稅規模會影響著納稅主體的生產經營、盈利狀況,這對納稅方來說會形成一種“負擔”,即稅收負擔。同時根據供給學派的倒 U 型拉弗曲線(Laffercurve),可以看出稅收負擔與經濟發展之間的關系不是單純的直線性相關關系,而是存在一個拐點。過高的稅收負擔反而會阻礙經濟發展,從而降低稅收收入,只有在合適的稅率點上征稅,才能形成既不阻礙經濟發展又有最高稅收的稅收負擔水平。簡單的來說,稅收負擔就是國家的征稅行為對納稅主體產生的一種經濟負擔,反映了經濟利益在政府和企業之間的分配關系。
    因此,研究稅收負擔能夠有效了解社會、企業和個人的稅收需求,從而為國家財政稅收政策制定、改革提供指導性幫助。接下來,將主要探討稅收負擔的度量和測算,以便更好的展開稅收負擔分析。

    2.2 稅收負擔度量
    在如何體現納稅主體承受的稅收負擔,如何具體量化測算這種稅負的研究中,一直以來都有兩種不同的角度,分別是宏觀和微觀兩種視角。
    (1)宏觀視角。宏觀稅收負擔就是站在全局層面,體現社會層次的稅負情況,宏觀稅負率=全部納稅主體產生的稅費之和/當年國民收入總值,這一測算已經成為標準通用公式。但具體測算起來,根據全部納稅主體所產生的稅費之和的范圍大小,一般有三種測算口徑:小口徑宏觀稅負、中口徑宏觀稅負及大口徑宏觀稅負。 
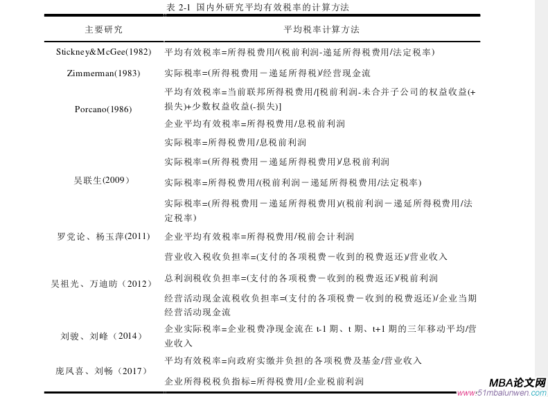
    (2)微觀視角。微觀稅收負擔就是站在微觀個體層面,體現包括企業和居民個人的稅負情況,關于這一方面的測量,主要是企業稅負的指標計算一直以來都有著多種方法。 由于企業主要經濟活動都是通過財務會計報告體現的,財務會計報告中財務報表的數據不僅能反應企業的經營盈利情況,也能直接或間接的反饋企業的納稅繳費情況。因此,大部分研究對企業稅負的測算都是基于財務報表數據進行的,而稅負測算的主要方法是邊際有效稅率和平均有效稅率兩種,其中邊際有效稅率是企業納稅額變動值與企業收入變動值之比,而平均有效稅率就是企業納稅額與營業收入的比值。龐鳳喜、劉暢(2017)[49]認為邊際有效稅率的主要作用是以投資的角度來研究投資項目的稅前和稅后收益之間的差異,表現較為局部,不能完全體現企業的全部稅收負擔。同時吳祖光、萬迪昉(2012)[50]也認為邊際有效稅率更多的是有利于決策者根據這一指標進行戰略布局,并不能用于代替企業綜合稅收負擔,因此用平均有效稅率這一全面指標作為稅收負擔的測算方法還是比較準確的。因此本文只針對平均有效稅率展開分析,關于平均有效稅率的研究,國內外有很多,下面對部分方法進行匯總,如表 2-1 所示。
    企業管理論文參考

    3 NY 市民營企業稅收負擔現狀 ........................................ 16
    3.1 NY 市民營企業概況 ............................................. 16
    3.2 NY 市民營企業稅收負擔現狀 ...................................... 17
    4  民營企業減稅降費效果影響因素 ................................... 27
    4.1  數據樣本和數據來源 ...................................... 27
    4.2  變量定義 ........................................ 27
    5  民營企業實際稅負影響的案例分析 ......................... 45
    5.1 NF 集團概況 ............................................ 45
    5.1.1 NF 集團經營狀況 .......................................... 45
    5.1.2 NF 集團稅負情況 ...................................... 46

    6  相關意見建議

    6.1  企業方面
    6.1.1  優化內部控制,提高經營效率
    根據前文實證研究可以得到,在 1%的顯著水平上,企業規模、管理效率、盈利能力與稅收負擔有著正相關關系,表明隨著這三項因素的提升,稅收負擔也會增加。主要原因在于:規模大、管理能力強的企業,代表著企業具有較完善的內部控制制度、專業優秀的人力資源、較高的行業地位、較強的企業發展能力及盈利能力,那么企業不論是在生產效率、工作效率還是管理效率上都是高質量的,自然能夠促進企業創收盈利,應納稅額增加,稅負也隨之增加。而同時在對兩個案例的比對分析中,規模較大的企業減稅降費效果受到企業特征因素的影響就較小,規模較小企業受到影響就較大。 因此,對應這兩項因素對企業稅負的正相關影響,企業應做到:
    (1)合理發展。一方面要充分利用減稅降費政策有利期,積極策劃戰略發展方向,在產品創新、市場占有及生產規模上都可以有所突破,因為規模型企業一般具有較強的稅收策劃能力、抗風險能力,受到企業特征因素的抵消作用就很小,也更有利于發展。另一方面要控制規模。毫無規劃的隨意擴張很可能會使企業現金流斷裂、加速企業的衰退,企業規模應根據行業發展、政策環境、市場狀況及自身財務戰略等因素,合理控制發展規模,在合適的規模里優化內部管理。
    (2)不斷更新的稅收優惠政策,由于其分稅種的復雜性、時間段實施的時效性以及稅法征管的專業性,對財務人員提出了較高的要求。財務人員必須及時了解國家稅收政策,做到主動新學習、新稅法,及時關注主管稅務機關相關的政策推送、政策講堂等消息,定期瀏覽專業稅務知識、參加稅收培訓,以便能夠及時了解最新財稅動態。然后根據企業自身的實際情況分析是否享受稅收優惠或怎樣能夠享受最大優惠紅利,及時與主管稅務機關溝通、按時備案,避免因對企業優惠政策的忽視或不了解而錯失享受稅收優惠的機會。同時也企業應積極創造條件,定期為財務人員組織業務培訓、升級財務辦公軟件、優化財務管理制度,使得財務人員能夠在優越的環境里不斷提高財務專業技能,以便更好的為企業稅收籌劃打好基礎。
    企業管理論文怎么寫

    7  結論與展望

    7.1 研究結論
    本文通過對目前 NY 民營企業的發展現狀、減稅降費政策落實情況及稅收負擔情況分析,根據大量文獻研究,收集 117 家 NY 市民營制造業企業 2016-2019 年財務數據,展開企業減稅降費政策效果影響因素研究。首先通過稅收負擔測算統計研究了減稅降費和稅收負擔之間的關系;然后通過描述性統計分析、相關性分析、OLS 回歸分析,提取企業規模、財務杠桿、企業盈利能力、資本密集度及管理效率這五項變量,構建模型,研究五項企業特征因素對企業減稅降費效果即稅收負擔的影響,其中稅收負擔從總體稅負、企業所得稅稅負、增值稅稅負三方面來表現;最后通過兩個典型案例分析,深入分析企業特征因素對不同企業減稅降費效果的影響。 主要得出以下結論:
    (1)發現隨著減稅降費政策深入,稅收負擔呈下降趨勢,且增值稅稅收負擔下降幅度較企業所得稅負擔大,主要是因為增值稅降稅為企業帶來的獲得感較所得稅獲得感強,未來減稅降費政策需要進一步考慮如何降低企業所得稅負擔。
    (2)財務杠桿與企業稅收負擔存在較強的負相關關系,說明企業負債融資越多,企業發生的可抵扣債務利息越多,實際稅負也就越低。企業可在控制適當融資規模的同時,充分發揮利息的稅盾作用,減輕自身稅收負擔;減稅降費政策也可以在擴大利息抵扣范圍等方面的進一步加深財務杠桿的抵稅效應。
    (3)企業規模、盈利能力、管理效率與企業稅收負擔呈正相關關系。一方面說明大企業享受到的減稅力度更大,也就承擔了更多稅收負擔,減稅降費政策可以考慮對盈利水平較弱、規模較小的企業加大稅收優惠扶持其發展;另一方面說明這些因素可能會阻礙減稅降費效果,影響稅收負擔的下降趨勢,也可能會導致稅負不降反升。企業應重點關注這些特征指標,考慮如何科學合理的規劃才能充分享受優惠來有利發展。
    (4)資本密集度和企業稅收負擔之間存在較強的正向關系,這與理論相反,這表明企業在選擇固定資產折舊方法時沒有根據實際減稅政策、自身盈利情況、財務情況等進行分析,不合適的折舊方法會對稅收負擔起到相反的作用。企業對自身的財務規劃要更加專業更加符合政策環境;同時減稅降費政策可以考慮通過擴大加速折舊資產范圍等措施,來讓企業享受更多的折舊抵稅效應。
    參考文獻(略)
    ?
    想畢業,找代寫
    在線咨詢 在線留言咨詢
    QQ在線
    返回頂部
    <li id="qqqqq"></li>
  • <tt id="qqqqq"><table id="qqqqq"></table></tt>
    <li id="qqqqq"></li>
    欧美激情视频一区 德昌县| 合阳县| 宣威市| 青河县| 大安市| 交口县| 利辛县| 利津县| 紫金县| 红安县| 都昌县| 南丰县| 睢宁县| 浮山县| 车致| 白银市| 云龙县| 民权县| 呼伦贝尔市| 鹿邑县| 张掖市| 富裕县| 蓝山县| 临沧市| 和平区| 牟定县| 玉屏| 监利县| 神池县| 民乐县| 阜平县| 南溪县| 卓资县| 瓦房店市| 武胜县| 浦北县| 治多县| 宁津县| 库尔勒市| 诏安县| 通江县| http://444 http://444 http://444