<li id="qqqqq"></li>
  • <tt id="qqqqq"><table id="qqqqq"></table></tt>
    <li id="qqqqq"></li>
    無憂MBA論文網MBA論文 > MBA畢業論文 > 投資分析 > 正文

    A風投對TC票據交易平臺的投資分析

    時間:2021-02-16 來源:51mbalunwen.com作者:vicky
    本文通過分析新興的風險創投機構 A 對于金融科技公司 TC 票據交易平臺的投資決策流程分析,整理出了 A 風投進行項目投資決策的一般過程,提出 A 風投在投資決策過程中的不足,供其他同類型的風險投資機構參考。同時,通過 TC 票據交易平臺的投資案例介紹,指出了該平臺的投資價值,對類似的具有傳統行業進行技術升級背景的項目進行了推廣,為風險投資機構在項目方向的選擇上提供思路。

    第1章 導論

    1.1 研究背景
    2014 年 9 月,李克強總理在夏季達沃斯論壇上首次提出要在國內掀起“大眾創業”的新浪潮,形成“萬眾創新”的新局面,之后總理又在互聯網大會和國務院常務會議上頻繁闡釋這一關鍵詞。2015 年李克強總理在政府工作報告中第一次完整的提出“大眾創業,萬眾創新”的口號。在總理的激勵下,全國范圍內掀起了一股創業的熱潮。根據倫敦 UHY 國際咨詢公司的數據,2014 年我國新增的初創公司達到 161 萬家,歷年增速達到 100%,是全球第二名英國的兩倍。而在這股創業的熱潮中,科技類企業成為相當亮眼的一支。根據權威的創業公司信息發布平臺 IT 桔子的不完全統計,2015 到 2017 年間,與人工智能、企業服務、電子商務、軟件、社交網絡等高新科技領域相關的初創企業就超過 4 萬家。
    伴隨創業熱潮,各類風險投資機構的運作也活躍起來,除了紅杉中國、鼎暉等傳統的老牌風險投資機構,一些新設立的風險投資機構也大量涌現。在新設立的風險投機機構中,管理規模在5 億元人民幣以下的,占到絕大多數的比例,根據中國證券投資基金業協會披露的數據,截止 2018年 4 月底,登記備案的私募股權基金中,管理的資金規模在 5 億元以下的基金數量占到所有備案基金數量的 85%以上。
    風險投資行業雖然在近些年獲得了迅速的發展,但也暴露出諸多問題。對近年來新成立的管理規模 5 億元人民幣左右的風險投資公司而言,它們往往尚未形成一套成熟的項目投資決策體系,同時由于團隊人員數量有限,投資經驗不足,在投資分析和決策的流程執行方面也存在缺陷。投資偏好和投資決策受到合伙人的主觀因素和有限合伙人(Limited Partner)的影響較大,存在一定的投資風險。另一方面,當前風險投資行業的“馬太效應”日趨顯現,涉及人工智能、深度學習、芯片制造、機器人等高新技術領域的優質創業公司往往被頭部的風險投資機構瓜分,小規模的風投機構既沒有足夠的資金實力去投資上述明星項目,也缺乏相關的社會關系爭取帶這些項目的投資份額,因此,正面臨“項目荒”的情況。
    ...........................

    1.2 研究意義和目的
    1.2.1 研究目的
    本文介紹和分析了一家管理自己規模為5億元人民幣的風投公司A投資TC票據交易平臺的實際案例,分析 A 風投原有投資決策流程中存在的問題,對其投資流程提出優化建議;采用更合理的方式對 TC 票據平臺進行估值,為其他同類風投公司提供參考。此外,通過 TC 票據交易平臺的案例展示,說明傳統的行業在互聯網思維下的產業升級,同樣具有較高的風險投資價值,值得同類型的風險投機機構關注。
    1.2.2 研究意義
    本文的研究意義主要體現在以下 3 個方面:
    首先,對 A 風投而言,通過介紹和分析該機構對 TC 票據交易平臺投資的過程,發現流程上的不足,提出相應的改進意見,對 A 風投后續的投資活動有基金的意義。
    其次,對類似 A 風投這樣基金管理資金規模在 5 億元人民幣左右的小規模風險投資機構,A風投的投資決策流程具有一定的參考價值,其存在的問題,具有警示作用。
    此外,本文研究的投資案例目標企業為 TC 票據交易平臺,是互聯網和金融科技在傳統線下票據交易行業的應用,屬于典型的傳統行業技術升級的項目案例,分析該項目的投資亮點和投資價值,對風險投資企業的項目類型也有一定的啟發作用。
    ...........................

    第2章 投資與風險投資的理論研究

    2.1 投資概述
    2.1.1 投資的本質
    在傳統的定義中,投資是指經濟主體為了未來獲得收益而現時投入生產要素,以形成資產的一種經濟活動;投資的另一層含義也可以解釋為經濟主體為未來獲得收益而現時投入的資金或者資本。由中國大百科全書出版社與美國不列顛百科全書合作編譯的權威工具書《簡明不列顛百科全書》對投資的解釋是“指在一定的時期內期望在未來能產生收益而將收益變成資產的過程”。保羅·薩繆爾森和威廉·諾德豪斯對投資的解釋是“投資是一年內一國的建筑物、設備和庫存等資本物的增加部分。投資意味著犧牲當前消費以增加未來的消費。”
    就實際投資或直接投資而言,可以分為宏觀投資、中觀投資和微觀投資之分。宏觀投資是指整個國民經濟的投資,包括一定時期內全社會的投資規模、投資方向、投資結構和投資效益等。中觀投資是指一個部門或者一個地區在一定時期內的投資規模、投資方向、投資結構和投資效益等。微觀投資則一般指的是項目投資。
    2.1.2 傳統投資的決策程序
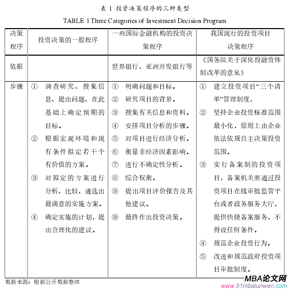
    傳統的投資(相對于風險投資)理論中,投資決策程序是根據預期的投資目標,擬定若干個有價值的投資方案,并用科學的方法或者工具對這些方案進行分析、比較和遴選,以確定最佳實施方案的過程。這一過程是系統化的,遵循從宏觀到微觀的分析步驟,要經過全面的數據計算和比較,要充分考慮投資帶來的除金錢外的其他效益,如社會效益、環境效益等;就我國而言,現行的投資項目決策程序還涵蓋了嚴格的權責管理制度和監管要求。傳統資本的投資決策程序主要有 3 種如表 1 所示:
    表 1 投資決策程序的三種類型
    ..............................

    2.2 風險投資理論研究
    2.2.1 風險投資的概念和與傳統投資的差異
    風險投資(Venture Capital)在國內又被稱為創業投資,是一種中長期限的權益投資行為,這種投資主要投資于以高新技術產業為代表的創新型的初期公司,風險投資通過資本的運作管理將新的技術成果專為高額的資本收益作為目的。風險投資作為投資的一種,符合投資的定義,即投是經濟主體為了未來獲得收益而現時投入生產要素,以形成資產的一種經濟活動。但是,相比于傳統資本,風險資本具有極其鮮明的特征,表 2 從幾個主要方面對比風險資本與傳統資本的差異:
    通過對比,可以發現風險資本與傳統資本最大的差異在于,風險資本的流向是較為初期的高科技創新企業。區別于傳統資本的投資標的,風險資本投資的都是高風險、高收益的項目。并且風險資本的投資周期更久,資本管理團隊介入的方式更深入。而在投資決策流程上,風險資本并沒有形成一套成熟的系統化的模式,由于風險資本管理團隊的企業文化、管理者投資風格等因素,不同的風險資本機會呈現出截然不同的風格——如鐘鼎創投非常重視的前期行業研究和項目分析,在團隊內部配備了專業程度很高的行研團隊;而天使灣創投則經常以快速鋪投資賽道為特點,在每個新的行業或公司剛一嶄露頭角的時候,就進行一千萬以內的小額投資,博未來的超額收益。在投資項目管理上,風險資本的管理團隊與被投企業間聯系密切,會針對組織架構、內部管理、人才引進、戰略方向等多個方面對被投企業進行建議和輔導,此外,風投機構還會根據自己的能力為被投企業提供發展的資源,甚至直接介紹下一輪新的投資方。
    .............................

    第 3 章 A 風投對 TC 票據交易平臺投資的案例簡介............................18
    3.1 案例簡介................................18
    3.2 A 風投公司基本情況 ..................................19
    3.3 TC 票據交易平臺介紹..........................21
    第 4 章 A 風投對 TC 票據交易平臺投資的分析....................35
    4.1 投資的行業環境分析................................35
    4.1.1 票據的基本概念...........................35
    4.1.2 票據的行業分析...........................38
    第 5 章 A 風投的投資決策流程評價...........................60

    第 5 章 A 風投的投資決策流程評價

    通過整理和分析 A 風投投資 TC 票據交易平臺的投資決策過程,A 風投初步形成了一套完整的項目分析分和決策流程,在項目的發掘上具有一定的能力水平,但是存在以下主要問題。
    (1) 公司缺少投資委員會,對項目是否立項和投資決策判斷完全依賴合伙人
    由于 A 風投在整體投資決策流程中缺少投資委員會的設置,項目的立項、投資決策和退出決策完全依靠唯一的合伙人來判斷,這并非一種科學的決策機制。由于合伙人對行業的了解存在一定限制,容易導致錯過一些合伙人并不了解或不感興趣,但是實際上存在極大投資潛力的項目。在實際工作中,就由于這樣的決策機制使 A 風投錯過了小紅書、愛奇藝等后期被證明是非常具有投資價值的項目。
    (2) 項目初始估值的確定較為草率,后期估值方式的選擇易受系統性風險影響
    A 風投投資 TC 票據交易平臺時的初始估值,由合伙人和平臺創始人協商確定,未通過測算,存在初始估值偏高的問題。在未來三年的估值和預計投資回報率的計算過程中,公司采用基于PE 的估值方法,受到近期國內外二級市場的劇烈波動,公司當時采用的行業平均 PE 倍數,已經發生了較大幅度的下跌,公司預期的財務投資價值存在被高估的問題。
    (3) 公司投資決策受到 LP 的影響較大
    從公司的投資決策流程看,項目最終的投資決策和退出決策,LP 方面對 A 風投施加了較為明顯的影響,在 TC 票據交易平臺的項目上,LP 代表親自對項目的情況作了了解,與平臺創始人進行了交流。在當前經濟下行,投資風險大大增加的環境下,LP 的做法在一定程度上可以降低風險,但是也對 A 風投的投資決策存在一定干擾。在實際的投資項目中,出現過 LP 直接指定對一個 A 風投投資團隊并不看好的房地產項目進行投資的案例,也出現過投資團隊認為極有價值,但是 LP 不認可的項目,從而錯失投資機會。
    ............................

    第 6 章 結論和建議

    6.1 對 A 風險投資公司的結論和建議
    (1) TC 票據交易平臺具有投資價值
    TC 票據交易平臺的商業模式很好的顛覆了傳統的線下紙票交易行業,借助國家大力推廣電子票據的契機,以互聯網金融的思維進入小額電子票據的撮合交易領域,為傳統的票據經紀商提供了一個高效、安全和透明的票據撮合交易平臺。TC 票據交易平臺具有先發優勢,上線一年就占據了 70%以上的市場份額,后續會形成很強的用戶粘性,形成行業壁壘。此外,TC 票據交易平臺是行業內第一家向交易方收取手續費的平臺,收費后,交易量不降反升,預計 2018 年可以完成 1,000 億元的票據交易,足以說明市場對平臺的認可。通過財務模型的推算,TC 票據交易平臺在未來三年在交易量和凈利潤可以帶來爆發式的增長,對比主流資本市場上互聯網金融相關上市的 PE 倍數,預期可以為風險投資機構帶來較為豐厚的回報。作為一家初創的金融科技類公司,TC 票據平臺值得投資。當前,華興資本擔任 TC 票據交易平臺的財務顧問,紅杉資本中國和國內某大型金融機構都極有可能參與 A 輪投資,投后估值較上一輪有明顯提升。
    (2) A 風投內部設立投資委員會,優化項目投資決策流程
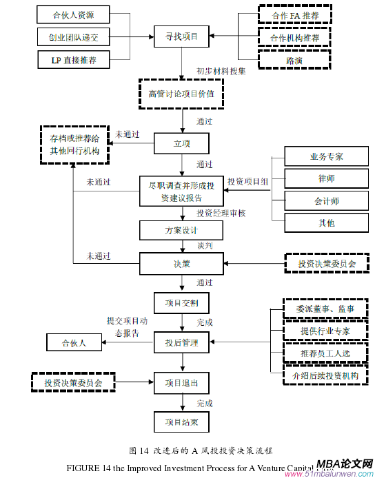
    為了避免 A 風投目前項目立項、投資決策和投資退出對唯一合伙人的過度依賴,建議 A 風投內部成立投資委員會,鑒于當前 A 風投規模較小,投資委員會的成員可以由合伙人、投資副總裁和一名相關行業的專家組成,該專家根據所表決項目的性質確定,A 風投支付一定的咨詢費用。除了設立投資委員會,在項目的來源上,也應該進一步拓寬渠道,如考慮 FA 的推薦,合作投資機構或投資人的資源共享等,也可以多參加一些路演活動。此外,對于立項未通過或者盡職調查中存在不確定性因素而決定放棄投資的項目,可以存檔或推薦給其他同行業的機構,作為資源的共享。最后在項目管理方面,應該形成一套系統流程,成立投資增值服務組,從多個方面對被投項目提供幫助?;谝陨峡紤],筆者結合實際工作經驗,對 A 風投原有的投資決策流程進行了優化,具體如圖 14 所示(虛線框內為改進的內容)。
    圖 14 改進后的 A 風投投資決策流程
    參考文獻(略)
    相關閱讀
      暫無數據
    ?
    想畢業,找代寫
    在線咨詢 在線留言咨詢
    QQ在線
    返回頂部
    <li id="qqqqq"></li>
  • <tt id="qqqqq"><table id="qqqqq"></table></tt>
    <li id="qqqqq"></li>
    欧美激情视频一区 清苑县| 汝南县| 巴东县| 方正县| 藁城市| 石家庄市| 健康| 竹溪县| 金乡县| 博湖县| 茂名市| 公安县| 东城区| 民权县| 蚌埠市| 达拉特旗| 马边| 石棉县| 康定县| 新河县| 昂仁县| 滕州市| 怀柔区| 普洱| 武胜县| 东明县| 乡宁县| 洪雅县| 舒兰市| 易门县| 泗水县| 年辖:市辖区| 宁津县| 来凤县| 慈利县| 奇台县| 长阳| 盐城市| 施秉县| 读书| 古田县| http://444 http://444 http://444