<li id="qqqqq"></li>
  • <tt id="qqqqq"><table id="qqqqq"></table></tt>
    <li id="qqqqq"></li>
    無憂MBA論文網MBA論文范文 > 正文

    2018MBA畢業論文精選范文10篇

    時間:2018-03-18 來源:www.jseastgenia.com作者:anne
    本文是MBA畢業論文,MBA論文可以劃分為理論性論文,實驗性論文,描述性論文和設計性論文。今天無憂網為大家推薦一篇MBA范文,供大家參考。

    ?

    MBA畢業論文2018精選范文一:定制化車載凈化器研發項目端到端管理

     

    第1章緒論

     

    1.1研究背景

    空氣凈化器最早出現在19世紀,1823年,查爾斯迪恩和約翰為了防止消防隊員受到煙霧的損害,一起發明了新型的煙霧防護裝置;1854年,約翰斯滕豪發現向空氣過濾器中加入木炭可以過濾有害及有毒的氣體。直到20世紀40年代,經歷了一系列的空氣污染事件么后,人們才逐步開始將空氣過濾技術應用于家庭空氣凈化,這時家庭空氣過濾器產生了。相比家庭空氣過濾器,車載空氣凈化器進入廣大消費者的視野則比較晚。在我國,汽車行業發展起步較晚,早期使用汽車的人數少,大氣污染也沒有引起人們足夠的重視,人們對車內的空氣污染并不在意。直到2004年6月,中國科協對我國汽車內環境污染情況進行了調查,1175輛被檢測汽車中只有52輛汽車全部檢測項目泣標,占總樣本的4.4%,新車甲酵超標的占23.4%,車內苯濃度超標的高達75.1%。國外一項研究測試發現,新車出廠后,車內有害氣體濃度很高,揮發時間可持續6個月以上,車內空氣中的有害物質會致乘車人頭暈、惡心、打噴嚷,甚至引起更嚴重的疾病等。人們才逐步意識到使用車輛么后產生的惡也、咽喉炎等多種呼吸道疾病與車內污濁的空氣有關,這時人們把目光聚焦在車內空氣污染問題上,車載空氣凈化器才開始進入國內消費者的視野。

    .......................

     

    1.2研究的意義

    本文對端到端理念植入車載空氣凈化器項目進行了研究,主要有以下兩個方面的重要意義。

    一方面,端到端理念是一個先進的研發理念,這一理念在飛利浦公司的項目開發中獲得了成功,可以實現有效的溝通,更好地控制項目的時間,可更好地促進項目的產品滿足市場需求,有助于達到提高項目管理的水平,本文對這理念進行了較為全面的介紹,對于度一新理念的理論研究具有推動作用。另一方面,本文對端到端理念在飛利浦公司某一項目的研究上進行了系統闡述,便于其他項目借鑒學習,可以更好地提高項目管理能力,有助于更好地研發滿足人們生活需要的產品,有助于提高人們的生活水平。

    ........................

     

    第2章相關理論基礎及國內外文獻綜述

     

    2.1項目管理基礎理論

    2.1.1項目管理的定義

    項目是由一個暫時的組織,在一段時間內,運用事先決定的資源,創造某一獨特產品、服務或成果。項目是那些非例行性的任務,需要一個暫時性的研究團隊來執行。這種臨時性的團隊,代表團隊中的成員被暫時指派來從事項目中的某項工作。項目具有一定的臨時性,項目有起點與終點,項目無法達成目標或者項目需求不存在或者項目的目標達成的時候,項目就可以結束了。當然,項目的臨時性并不代表有些項目的時間短,有竺項目甚至需要較長的時間。項目具有臨時性,但是多數項目是為了創造持久性的成果。

    項目具有很多特殊的屬性,具體來說,項目具有以下特性;

    一是項目目標的確定性。項目雖然是臨時性的,但是項目的目標是確定性的。項目有成果性目標,約束性目標和時間性目標等,項目完成時必須產出一定的成果與服務是項目的成果性目標,項目不得超過規定的資源及成本限制是項目的約束性目標,項目需要在一定的期限內完成時項目的時間性目標項目具有確定性的目標,并不代表項目的目標一旦確定就不能改變,項目過程中,項目的目標是允許修改的,不過如果項目的目標發生了實質性的變化,就變成了另一個項目。

    二是項目過程的獨特性。每一個項目都具有自己的特點,這是項目與其他例行性工作的最大的區別。每一個項目都具有明確的起點及終點,同時項目沒有可以完全模仿的先例,項目提供的成果或者具有獨特的特點,或者其提供的項目成果與別的項目成果有相似性,但是其內外部環境、地點、時間有別于其他項目,項目的過程是獨特的。

    三是項目活動的整體性。項目管理的項目是一個相對龐大的活動,雖然活動很多,但是這些活動之間是具有一定的關聯性的,都是為了項目的目標服務的,有機地組合在一起,相互產生一定的影響與作用。項目管理過程中需要對項目管理的活動進行管理,對于不能夠為項目目標服務的活動,應該舍棄這種活動,對于缺少某些活動損害項目目標實現的,必須大力支持。

    ........................

     

    2.2項目管理理論的發展與創新

    2.2.1項目管理理論的產生與發展

    項目管理理論從產生到逐步成熟,大致經歷了4個階段。

    1.項目管理理論體系的初步形成、推廣與發展。

    20世紀60年代,美國阿波羅登月升劃實施,使得項目管理通過了考研,確定了其在實踐中的科學地位。自20世紀60年代起,一些管理學家開始對項目管理領域的研究產生了濃厚的興趣,相繼成立了兩個大型的國際性項目管理協會,即以美洲國家為主的美國項目管理協會和以歐洲國家為主的國際項目管理協會,其他國家也相繼建立了項目管理協會,為項目管理理論的發展起了積極推動作用。但是在這一時期,項目管理的研究仍然屬于傳統的項目管理,歐美國家的國防部門占據著主導地位。

    自20世紀70年代開始,隨著計算機技術的運用,很多基于計算機技術的項目管理軟件應運而生,人們對于項目評估與審核技術進行了廣泛的研究,此時項目的研究主要集中在對時間與成本的控制、績效評估、生命周期管理及工作結構分解等領域。1972年,著名學者莫勒爾開發了風險評審技術,該技術統籌考慮了時間、性能及成本等問題。這一階段的研究開始出現成本設計、項目成本、項目沖突管理等問題的研究,但是研究的主要方向還是項目的執行。

    2.現代項目營理逐漸成熟階段

    20世紀80年代以后,項目管理研究開始向現代項目管理方向發展。隨著經濟全球化的不斷推進,競爭日益激烈,項目管理的范圍也逐步變大,團隊的規模也越來越大,沖突爆發不斷,項目成本的控制壓力增加,導致作為項目管理者的政府和企業將更多的精力投入到項目管理研究,目的是能夠更好地解決項目管理中出現的新境況。進入20世紀90年代,項目管理的領域和方法不斷得到發展,信息系統工程、高科技項目、軟件工程的開發與研究,促進了現代項目管理得到快速發展。在這一時期,項目管理的應用領域不斷擴大,擴大到化會各行業生產與生活領域,并且其在企業管理中的作用日益重要。如摩托羅拉公司在90年代中期啟動了一個改善其項目管理能力的計劃,獲得巨大成功,促進了公司獲得快速發展。當前,項目管理已經發展成為創造物質和精神財富及提高社會福利的重要工具之一,成為發展迅猛和應用頻繁的管理學科。這一階段,項目管理研究的主要方向集中在項目成本設計、成本核算、軟件研發、項目生命周期等方面的研究,對于項目風險管理、成本管理、進度控制、質量管理、人力資源管理的研究也逐步增多。

    ........................

     

    第3章定制化車載空氣凈化器項目開發現狀及問題分析................15

    3.1定制化車載空氣凈化器開發項目問卷調査...................15

    3.2定制化車載空氣凈化器開發項目的特點...................16

    第4章端到端理念植入定制化車載空氣凈化器項目管理................21

    4.1端到端理念定義、內涵及優勢..................21

    4.2端到端概念植入飛利浦車載空氣凈化器項目.................21

    第5章結論與展望..................43

    5.1研究結論...................43

    5.2展望...................43

     

    第4章端到端理念植入定制化車載空氣凈化器項目管理

     

    4.1端到端理念定義、內涵及優勢

    為了不斷完善流程和體系,在日益激烈的競爭和淘汰的游戲中站穩求勝,飛利浦提出了端到端理念。即從端到端的解決方案,簡單的理解可以是,我們先將每個環節的需求方簡單的定義為客戶,客戶的要求即是完成任務方最終的輸出,它們訴求是否一致,如何確認完成目標,你所得到的客戶輸入及你所需要企業內部資源的支持是否足以讓你完成這個任務,將速度、質量及成本作為最終的考核指標,在企業運行的毎個領域進行推廣。

    2011年,飛利浦公司意識到企業內部存在著諸多的問題,決定自身變革,采取設計五個方面盼‘加快成長"改革舉措;文化變革、以客戶為中心運營模式、端到端和資源制勝,經過多年的改革,飛利浦送一變革獲得了巨大的成功,促進了飛利浦公司的發展擔大,特別是端到端業務模式創新。端到端業務創新是企業研發體系的重*創新,企業的研發是一個龐大過程,要經過研發部門、產品部門、生產部門等多個部門和多個環節的過程,這一過程中不同企業有不同的管理流程,飛利浦舊的研發體系由于溝通不通暢問題導致無市場需求的產品例子很多。為此,飛利浦公司決定對研發體系進行重塑。飛利浦內部成立一個??诘膱F隊,由市場部、銷售部、研究院、生產部、財務部等多個部門的人員組成,從產品研發的早期就開始合化在產品定位、價格、產品持點、促銷策略等各個環節加強溝通,促進產品成功上市。這種新的模式可更好地避免飛利浦舊的研發體系中因為溝通不通暢導致的產品的生產工藝成本太高、產品無法滿足客戶的需求、產品的價格無競爭力等問題的出現,大大提高了產品研發的效率和成功率。從某種程度上說,端到端團隊是一個小型的公司,整合了大公司各個部門的資源,可以更好地利用各個部門的資源。這樣有利于大公司更好地整合內部資源,加快產品創新的速度,節約成本。端到端模式給飛利浦公司帶來了巨大的活力,飛利浦管理層對于端到端的項目管理模式也十分支持,并以此為契機推動了企業研發流程的重塑。

    ..........................

     

    第5章結論與展望

     

    5.1研究結論

    本文在綜述相關理論基礎及國內外文獻綜述上分祈了車載空氣凈化器后裝市場定制化開發項目管理現狀,分析了飛利浦公司在傳統項目管理中存在的問題,著重介紹了端到端理念植入定制化車載空氣凈化器項目管理。首先分析端到端理念定義、內涵及優勢,接著分析端到端概念桂入飛利浦車載空氣凈化器項目及端到端理念在飛利浦車載空氣凈化器本田項目中的應用,最后分析端到端理念植入定制化車載空氣凈化器帶給項目管理的變化。

    通過端到端理念植入項目管理,可以使從項目的立項直到最后的驗收轉移全過程都有客戶和供應商的參加,保證了在項目的推進過程中考慮客戶的需求和供應商的供應能力,大大提高了項目溝通管理、項目時間管理、項目需求管理的水平,進一步提高項目管理的速度和效率。

    通過端到端理念植入項目管理,可以使項目的各個里程碑更加符當實際和富有效率,提高項目的管理水平和運行效率。通過在各里程碑中根據端到端理念設置的各種流程,可以在項目的全流程中從供應商直接到客戶溝通交流信息,做到信息的端到端和管理的端到端。

    通過分析發現,飛利浦公司在車載空氣凈化器后裝市場定制化項目管理中采用端到端理念,對項目開發的流程進行了重塑,采用了一些控制方法,大大提高了研發的效率和成功率,獲得了巨大的成功,也導致了飛利浦公司對其他項目研發流捏迸行重塑。端到端理念作為一個新的研發理念,有益于更好地滿足顧客的需求,提高顧客滿意度,同時有助于提高項目的成功率,是一種先進的研發理念。

    參考文獻(略)

     

    MBA畢業論文2018精選范文二:基于自組織視角的企業危機管理研究

     

    1   緒論

     

    1.1   研究背景及意義

    1.1.1   選題背景

    企業在一個國家的經濟發展過程中占據著重要的地位,它在很大程度上支持著國家的發展與進步。不管是國內還是國外,每年不僅有數萬家的企業注冊成立,而且也有非常多的企業面臨著倒閉的境況,尤其是在 2008 年金融危機以來,各個行業的企業都在面臨著嚴峻的挑戰,企業出現危機事件的概率也越來越高,都在很大程度上威脅著企業的健康成長。當然,危機事件的波及范圍也非常廣泛,從三聚氰胺事件到“萬科捐款門”事件,從“同仁堂質量門”事件到淘寶假貨事件、鋼貿信貸危機事件等,無論是食品、房地產行業,還是醫藥、電商、制造業等行業,無不存在著危機,這些都嚴重地影響著企業的發展,制約著企業的進步,并給企業帶來了難以估量的損失。伴隨著經濟全球化的進一步深入,再加上“蝴蝶效應”、“放大效應”的作用,企業的危機問題也將會越來越突出。

    2014 年年底,中央經濟工作會議從歷史的高度對我國經濟進行論述,指出新常態下經濟要轉向中高速增長,轉向質量效率型集約增長,轉向調整存量、做優增量并存的深度調整。這對我國企業的成長和發展有著特別重要的影響,它不僅僅給我國企業帶來各種機會,還給我國企業帶來各種風險和威脅因素。因此,目前仍然急需進一步地深化對我國企業危機管理的研究,以提高企業對市場環境及企業內部環境的適應能力,從而使企業在新的形勢下能夠健康地成長和有序地發展。當前企業的危機管理問題已受到不同領域人士的關注,本文正是基于我國企業危機頻發、危機影響范圍甚廣的現實,擬對我國企業危機的管理方法進行探究,以期實現企業可持續發展的目的。 

    1.1.2  研究意義

    近年來國內外學者進行了大量的理論和實證研究,都試圖尋找能夠有效解決企業危機的原理和方法。國外的代表學者主要有美國的 R﹒Blake、Laurence Barton,日本的藤井定美、增永久二郎等,國內的學者主要薛瀾、何蘇湘等??傊?,這些學者們多是從傳統的企業理論出發,從單一的角度展開對企業危機及其管理的研究,并沒有形成完整的理論體系?;诖?,本文擬將自組織理論運用到企業的危機管理之中,從系統的、整體的角度對企業危機產生的內在機理及企業危機的管理方法加以探討。這樣不僅為企業管理的相關研究提供了新的視角,還有助于豐富企業危機管理理論,完善和深化企業危機管理的理論體系。

    .........................

     

    1.2  國內外研究綜述

    企業是社會的細胞,企業的健康成長時刻影響著社會的進步,對于整個社會的經濟發展具有極為重要的意義,有助于促進一國經濟實力的提升。然而在企業的成長過程中,各類危機事件不斷出現。多年來,國內外學者從不同的角度、運用不同的方法對企業的危機現象、成因及其管理方式等進行了大量的理論和實證研究。

    1.2.1  國外企業危機管理的研究綜述

    國外學者對危機管理理論的研究主要集中在企業領域的危機管理。日本學者對危機問題的探討主要體現在通過購買保險等方式來降低自然災害等對企業造成的影響。更多學者對危機管理的研究是從預警模型的建立展開的,如常用的Fitzpatrick 的單變量模型、Altman 的 Z 模型和 Odom、Sharda 的類神經網絡模型等。隨著理論研究的不斷深入,不少學者開始將企業的危機管理與系統自組織理論相結合,研究主要是在企業的財務危機方面,且運用到熵理論的頗多。

    在企業財務危機預警有效性方面,Ting-ya Hsieh 和 Morris H.-L.Wang(2001)利用熵值與信息含量是負相關關系的特點,通過熵權法權衡財務危機公司的相關財務指標,并從中分離出關鍵指標,最大程度地減少信息冗余度,降低實驗過程的復雜性,提高測驗的成效。Li-Jen Ko.等(2007)和 Zongjun Wang 等(2007)分別將熵權法與遞歸分割法、決策樹和粗糙集相結合,建立財務預警模型,判別公司的境況,最終得到較為理想的結論。這些研究都說明以熵理論為理論基礎所構建的危機預警模型在企業的現實應用中有很大價值。還有學者以財務危機的發生概率為研究對象,如 Wiston Adrian Risso(2008)基于企業財務危機的動態性特征,將熵和時間序列分析法結合,研究日本等國家證券市場中的上市公司的財務危機狀況,從中尋找股市信息效率的高低與公司發生財務危機概率間的關系。

    總體來說,因為國外對企業危機管理的研究時間較長,故其理論相對成熟。但是將自組織理論與企業危機管理相結合的研究更多地集中在企業的財務危機管理方面,研究領域不寬,且理論的運用主要集中在自組織理論體系的個別分支上。

    .......................

     

    2  相關概念及理論基礎

     

    對企業危機管理這一研究對象本身和自組織理論這一理論基礎的正確認識和理解,是構建企業危機管理機制和有效開展危機管理的前提和基礎。

     

    2.1  相關概念的界定

    2.1.1  危機與企業危機

    (1)危機

    現實中,危機已在某種程度上成為風險、意外的代名詞。那么應該如何正確認識并合理界定危機呢?“危機”一詞最初被用于醫學領域,指決定病人是走向死亡還是逐步恢復的關鍵時刻。伴隨社會的進步和發展,人們的觀念也在不斷的更新,對危機更是有了新的理解和認識。按照系統論的觀點,危機被看作是社會系統的混亂度超出了其本身的自組織能力,社會系統的混亂度達到某一界限,嚴重影響社會秩序的高度無序態。按照控制論的觀點,危機是指引起社會運行不合常態的失控狀態。盡管人們嘗試著從不同的角度、運用各種方法對危機一詞的概念進行界定,但由于危機本身具備的不確定性和復雜性,到目前為止仍未有公認的定義。本文認為,中國漢字所表達的危機的含義頗具哲理,較為全面地詮釋了危機一詞。“危”與“機”分別代表著危險和機會,要減少危險,甚至脫離危險的境地,關鍵就在于如何運用智慧,審時度勢,轉危為機。危機在組織的發展中可謂是一把雙刃劍,它在給組織帶來某種危害的同時,也在某種程度上為組織的發展提供了機遇。 

    (2)企業危機

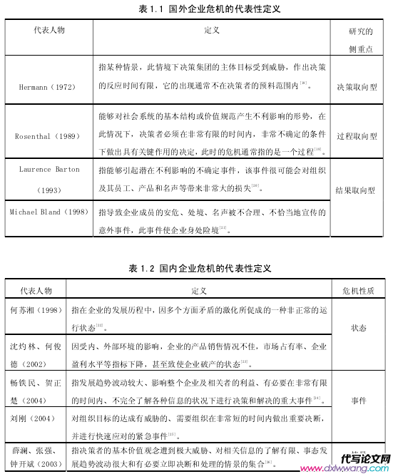
    至于企業危機的概念,多年來學者們對其進行著不同的詮釋,而且提出了不同的理論觀點。學者們不同的理論觀點受到其個人立場、所處環境等多方面因素的影響,國內外具有代表性的觀點詳見表 1.1 和表 1.2。

    ........................

     

    2.2  自組織理論與自組織的產生

    2.2.1  自組織理論的內容

    系統自組織理論是集耗散結構論、協同學、超循環等若干關于系統演化的理論于一體的學科群體,它主要被用來探究復雜系統是怎樣成為自組織結構以及自組織結構是如何發展等問題?;谘芯康男枰?,本文擬對耗散結構論、協同論及超循環論的相關內容進行概述。

    (1)耗散結構理論

    20 世紀 60 年代末,I.Prigogine 教授首次提出耗散結構理論,該理論揭示了自組織形成的條件,剖析了系統從混沌無序態向穩定有序態轉變的過程和規律。I.Prigogine 認為,對于遠離平衡的開放系統,通過不斷地與外界交換物質、能量,當外界條件的變動達到某閾值時,有可能由混沌無序態轉變成時間、空間或功能上的有序態,此種遠離平衡的有序結構需要不斷耗散外界物質和能量來維持,故稱作“耗散結構”。

    I.Prigogine 將宏觀系統分為孤立、封閉和開放系統三類,由于每一類系統與外界環境的交流程度不相同,其有序程度也大不相同。在熱力學中,通常用“熵”來度量系統的有序度,I.Prigogine 在研究中也使用了“熵”這一概念。他指出,總熵等于正熵與負熵之和,可表示為 ds=dis+des。其中,正熵來自系統的內部,是一種內耗、能量的浪費,而負熵是從系統與外界進行交換的過程中獲取的,可以抵消正熵,提高系統的有序度。一個封閉的系統因缺乏與外界的物質、能量和信息的交流,其內部存在熵值自發增加的趨勢,因此,越是與外界的物質、能量和信息進行大量地、充分地交流,不斷地調整系統內部的機制,系統的熵就會越少,其有序度就會越高,反之其混亂度越高。正如流水不腐,戶樞不蠹,只有使系統內部與系統外部的各種物質、能量和信息進行不斷地交換,實時更新系統內的各種信息,才能使系統遠離孤立、封閉狀態,從而給系統帶來生機、活力,造就新的有序態,形成新的系統結構和功能。

    (2)協同學

    繼耗散結構理論之后,德國物理學家 Harman Haken 對系統自組織地走向有序的內在動力機制進行研究,創立了新的理論,即協同學。協同學指系統內各部分通過合作,最終使系統產生出一些在微觀個體層次中不存在的結構與特征。協同作用存在于子系統間的相互聯結、相互協作的行為之中,它從根本上推動著系統主動地走向有序方向。

    .......................

     

    3  我國企業危機管理方式的選擇 ................... 16

    3.1  我國企業危機管理的兩類主要方式 ....................... 16

    3.1.1  以他組織為主導的企業危機管理 ........... 16

    3.1.2  以自組織為主導的企業危機管理 ........... 17

    4  基于自組織視角的企業危機管理案例分析——以中國鐵路總公司為例 ..... 23

    4.1  公司的發展概況 .......... 23

    4.2  案例分析——基于自組織形成條件的企業危機管理研究 ........... 24

    5  研究結論與對策建議 .................. 32

    5.1  研究結論 .................. 32 

    5.2  對策建議 .................. 32

     

    4  基于自組織視角的企業危機管理案例分析——以中國鐵路總公司為例

     

    本研究基于自組織的理論視角,擬以中國鐵路總公司的發展歷程為案例研究對象,系統地對企業危機管理過程中的自組織現象進行分析,最后指出以自組織方式為主導對企業的危機進行管理是推動企業有序發展的最佳選擇。 

     

    4.1  公司的發展概況

    隨著新一輪國務院機構改革的啟動,2013 年 3 月 14 日,中國鐵路總公司(簡稱“鐵總”)正式成立。成立后的鐵總具有獨立的企業法人資格,與出資人之間在業務、人員、資產、機構、財務等方面相互獨立,自主經營、獨立核算、自負盈虧。根據國務院的改革方案,鐵總承擔原鐵道部的企業職責,以鐵路客貨運輸服務為主,實施多元經營,負責鐵路運輸的統一調度指揮,經營鐵路客貨運輸業務,承擔專運、特運任務,負責鐵路建設,承擔鐵路安全生產主體責任等。鐵總成立前后,公司的組織結構發生很大變化。原鐵道部在很長一段時間內擁有公檢法系統,后來檢察院和法院交由地方,而且鐵道部系統內還包括鐵道部司局、運輸局、直屬企、事業單位和鐵路局等,職務繁雜,政企不分。如今的鐵總結構有所簡化,下設 18 個鐵路局、3 個專業運輸公司和若干相關的機關與事業單位,主要擔負著企業職責。

    作為鐵總的前身,鐵道部一直被視為中國體制改革的最后壁壘。一以貫之的計劃經濟體制使鐵路系統形成了一個封閉“小社會”,從而導致了一系列問題,如政企不分、財務混亂、債務累加等。之后雖然經過部門間的拆分與合并、機構裁減等數次改革,但從整體上來看,鐵道部始終保持著政企合一的體制。固然,自成立以來鐵道部已經為中國鐵路的建設做出了重大貢獻,但隨著社會和經濟的不斷發展,鐵道部的高度封閉與運行機制也帶來了服務質量差、安全事故頻發及嚴重的腐敗問題等,這不利于我國鐵路建設及其管理效率的提升,也嚴重影響綜合交通運輸體系的構建。因此,從構建大交通體系、合理解決民眾訴求的角度考慮,拆分鐵道部、組建鐵總,實行政企分開的改革措施是勢在必行。

    ............................

     

    5  研究結論與對策建議

     

    5.1  研究結論

    本文以系統自組織理論為理論基礎,以中國鐵路總公司為案例研究對象,對我國的企業危機管理進行研究,研究得到如下結論:

    (1)企業是一個復雜的動態系統,企業危機管理的過程實質上也是企業自組織形成的過程。

    在企業的發展過程中,始終都會受到內、外部復雜環境的影響,這種影響不僅會給企業帶來益處,也會給企業帶來危害。因此,企業需要不斷地提高自身在復雜環境下的適應能力,以便及時地處理各種突發性危機、潛在性危機,從而使自身立于不敗之地,獲得更加長久的發展和進步。自組織結構就是在復雜環境下主動地、自發地形成的有序結構,這種結構自身具有很強的抗風險能力和對風險的免疫力,能夠自主地抵御各類危機事件。對于企業危機的管理而言,實質上就是不斷地提高企業自適應能力,減少或避免危機的發生,進而提高企業有序度的過程。

    (2)整體而言,對于企業危機的管理,自組織管理方式比他組織管理方式更具優越性。

    對于企業危機的管理而言,自組織管理方式具有主動性,對企業所處環境的適應能力較強,而他組織管理方式具有被動性和強制性,對企業周圍環境的感知能力較弱,不能及時地應對各種危機事件。在當前的市場經濟條件下,企業所面臨的競爭環境異常激烈,要使企業獲得可持續發展,就要求企業對內、外部環境有較強的感知能力,能夠預見潛在的危機,還要求企業具有較強的應變能力,能夠及時靈活地處理企業發展中所遇到的各種問題。自組織管理方式與現代企業的管理總體上相適應,有利于企業的健康成長和有序發展。

    參考文獻(略)

     

     

    MBA畢業論文2018精選范文三:公司高管工作經驗隸屬性與公司績效關系研究

     

     

    1 緒論

     

    1.1 選題背景和研究意義

    1.1.1  選題背景

    公司高管一般是指企業的高層管理人員。他們普遍具有較高的學歷,工作閱歷豐富,最為重要的是其對公司決策有重大影響力,是公司治理和公司績效研究的關鍵環節。而且,隨著市場競爭的加劇、我國經濟體制改革的逐步推進、上市公司內外部管理、治理監管體制的不斷健全,公司高管作為公司績效推進的關鍵環節,在企業獲得持續競爭優勢、公司治理監管、公司績效提升方面發揮著越來越重要的作用。近年來,大量學者對于公司績效的研究視角由宏觀逐步轉向微觀且不斷深入。首先宏觀來看,很多學者同構實證分析發現公司治理與公司績效、產品競爭力、戰略管理之間的關聯關系(向朝近等,2003、伊志宏等,2010、朱廷柏等,2004),而傅賢治(2006)、華錦陽(2003)則分別從理論出發論述了公司治理的泛化造成公司競爭力下降、公司治理對公司績效的作用機制。在發現公司治理對公司績效造成一定影響之后,大量學者開始深入關注公司治理結構的“黑匣子”,而公司高管則無疑是其中的關鍵環節。所以諸如高管薪酬(李艷萍等,2008、牛建波,2004、毛洪濤等,2009)、CEO 的權利強度(權小鋒等,2010)、獨立董事特征(李洪等,2010、胡奕明等,2008)等視角方面的研究不斷涌現。而目前僅有少量學者就高管本身的素質作為變量對于公司績效的影響進行探究,基于此,本課題將立足于我國經濟結構轉型的整體環境,從公司高管工作經驗隸屬性的角度出發,分析我國經濟體制現狀下,體制內外環境對于公司高管的認知的塑造以及社會資本的影響,通過實證研究分析公司高管工作經驗隸屬性對其公司績效的影響機制,探討兩者之間的相關性,并在此基礎上提出有利于提高公司績效的管理措施。本課題的研究為進一步研究我國戰略管理與公司績效關系研究提供了一定的理論參考價值和實踐應用價值。

    1.1.2  研究意義

    首先,從理論層面來講,國內外已有一些成熟的成果證明高管的特征與公司績效之間存在顯著的相關關系(繆柏其,楊勇,黃曼麗,2008、姜付秀等,2012、毛洪濤等,2012、李艷萍等,2008 等),然而,目前國內公司高管的特征與公司績效關系的研究視角主要集中于基于高階理論的高管特征(年齡、性別、工作經歷存量)以及基于社會資本理論的高管個人社會資本積累對于公司績效的影響,但是針對于目前我國處于經濟結構轉型期,體制內外格局并存的經濟環境對于公司高管的認知及社會資本的塑造對于公司績效的影響是不足的。因此,本項課題的研究不僅豐富了公司高管的特征與公司績效之間關系的理論成果,并且加深了對于現有經濟體制環境對于公司績效深層次影響機制(體制環境—公司高管—公司績效)的認識,為新創企業成長研究、公司績效成長理論等理論的發展均具有一定的補充作用。

    ........................

     

    1.2 研究內容和方法

    1.2.1  論文研究內容

    本文主要由五個部分組成,具體結構安排如下:

    第一章是緒論部分,該部分闡述了本文的選題的背景和意義、研究內容和方法、本文的創新和不足、國內外研究動態及評述。

    第二章是概念界定與理論基礎。首先對研究概念包括公司高管、體制內外你工作經驗進行界定。其次,系統的闡述了公司高管工作經驗隸屬性與公司績效之間聯系的理論基礎,包括傳統的高階理論、人力資本理論、資源基礎理論、社會資本理論。

    第三章主要是根據理論分析的基礎得出基本假設。在上述理論的基礎上,結合我國目前處于經濟轉型期的現狀即市場力量與政策機制分配社會資源并存以區域市場化程度不同、不同行業特征差異性的客觀現實,提出本文研究的基本假設,并建立本文的研究模型。

    第四章主要是通過數據驗證之前提出的基礎假設。通過整理分析描述數據,對前文提出的假設進行有效的分析驗證,從實證角度進一步分析和驗證公司高管工作經驗隸屬性與公司績效之間的關系。

    第五章主要是本文的結論和啟示,在該部分中,對論文的前面章節進行了總結和概括,對比分析理論研究和實證研究的影響因素,分析公司高管工作經驗隸屬性對于公司績效影響以及在特定的制度環境下的作用力度,以期為我國企業的高層人力資本管理以及個人的發展提供一些建議和啟示。

    1.2.2   論文研究方法

    (1)邏輯演繹法

    通過搜集與閱讀大量相關的中英文文獻,對本文所需理論——體制內外環境特點、公司高管特征以及二者關系、高管的特征與公司績效之間關系的現有研究文獻進行梳理與歸納,通過邏輯推理,從理論上推演公司高管的個人工作經歷與公司績效之間的關系。

    (2)定性分析與定量分析相結合

    本文對公司高管工作經驗隸屬性對公司績效的影響因素的進行分類歸納,從定性的角度,強調體制內外環境對于公司高管特征的塑造的差異、非高科技行業的界定等,從定量的角度分析企業績效的衡量、區域市場化程度的測量。在定性的研究總結的基礎上,獲取相關數據,并考慮相關檢驗的可操作性,從定量的角度分析其內在作用機理。

    ...........................

     

    2 概念界定與理論基礎

     

    2.1 概念界定

    2.1.1 公司高管

    公司高管一般是指企業的高層管理人員。他們普遍具有較高的學歷,工作閱歷豐富,最為重要的是其對公司決策有重大影響力,是公司治理和公司績效研究的關鍵環節。本文所研究的公司高管既包括公司創始人,同時也包括對公司決策產生重大影響的高層管理人員,即假設前提是該高管能夠對其決策具有決定性的影響,與本文所采用的數據相對應,本文采用的調查數據中的公司高管均屬于民營企業家,對其公司的決策和發展具有決定性影響。 

    2.1.2 體制內外工作經驗

    體制內工作經驗:通常指在政府機關、國有企業、事業單位、科研教育機構等工作的經歷。

    體制外工作經驗:通常指在私營企業、外資企業以及中外合資企業等機構工作的經歷。

    本文的研究視角,主要強調體制內外環境的整體差異,因而并沒有對體制內的級別、不同的部門的工作模式、文化特點以及體制外家族企業、普通民企以及外企的特點深入展開討論。

    ..........................

     

    2.2 理論基礎

    2.2.1 資源基礎理論

    資源基礎理論是由沃納菲爾特在 1984 年提出,資源基礎理論認為,企業是各種資源的有機集合體,由于企業發展路徑依賴、外界環境變化、制度變革等原因造成企業所具備的資源具有一定的差異性,而正是這種差異性造成了企業競爭優勢的差異,其核心觀點在于:企業的競爭優勢來自于企業所具備的異質化的內在資源,并且這些資源是難以復制和流動的。持續的競爭優勢來自于企業內在資源的異質性。企業資源的異質性主要表現在:有價值、稀缺性、難以被模仿、無法替代性。企業處在一定的環境當中,因此,企業需要不斷的外在的環境發生關系以獲取資源,從而取得競爭優勢。企業獲取資源的方式可以通過多種獲取,主要有組織學習、知識管理、建立外部網絡。研究認為,企業的知識和能力是企業主要資源之一,因此,通過不斷的學習可以獲取一定的資源,不僅可以提高企業知識的存量,更重要的是可以將企業的資源進行有機的結合,從而形成企業的異質性資源,相比于其他企業,展現出自身的競爭優勢。知識管理是將企業內部的知識更加合理分配到合適的崗位,從而使企業的知識資源能夠得到最大化的發揮。而建立外部網絡,則是希望不僅僅關注企業的內部,而是將外部的資源能夠有效的轉移到企業的內部,從而獲取資源的存量的提升。

    資源基礎局限性在于過度的關注企業內部,而忽略了對于企業外部環境的變化,導致企業無法適應快速變化的環境。另外,資源基礎觀對于資源的界定是模糊的,也就意味著其對企業應用的指導的局限性。

    2.2.2 高階理論

    Hambrick&Mason 于1984年創新地提出了高階理論(Upper Echelons Theory)。該理論以人的有限理性為前提,把管理者的特征與其對于戰略的認知選擇以及對于組織績效的影響納入高階理論研究的模型中,突出了人口統計學特征如性別、年齡、學歷以及心理特征諸如價值觀、信仰對管理者認知模式(決策偏好)的作用,以及對組織績效的影響。高階理論認為人對于環境的認識依賴于其認知模式,對于環境的認識是基于有限認知并且通過不斷的學習提升其認知能力,雖然人的內在認知是難以測量的,但是該理論認為個人的人口統計學特征如年齡、性別、學歷、工作經歷等均能夠影響人的認知模式進而影響個人對于決策的偏好(如戰略的多元化與專一化以及風險的偏好等等)。過往的研究也分別從管理者的性別、年齡、學歷、工作經歷等角度對管理者與公司績效之間的聯系進行研究并取得了一定的成果。

    ........................

     

    3 理論分析與假設提出 .................. 14

    3.1 工作經歷影響高管個人特征與組織績效關系理論分析 .................... 14

    3.2 工作經驗隸屬性對于公司績效影響理論分析與假設提出 .................. 16

    4 公司高管工作經驗隸屬性與公司績效影響因素實證分析 ........... 24

    4.1 數據來源 ............. 24

    4.2 變量測量 .................. 24

    5  結論及建議 .............. 32

    5.1 研究結論 ......... 32

    5.2 相關建議 .............. 33

     

    4 公司高管工作經驗隸屬性與公司績效影響因素實證分析

     

    4.1 數據來源

    本研究數據來自于中國私營企業研究課題組,采用的是其在 2010 年進行的第九次全國大規模私營企業進行的抽樣調查,該課題組每兩年在全國范圍內做一次有關私營企業狀況的抽樣調查,至今已連續進行十一次,時間跨度已經超過20 年。從以往的調查看,每次所得到的數據,都能比較準確地反映我國私營經濟的基本狀況以及在發展中所遇到的困難和問題。此次調研參與調查的企業樣本共有 5068 家,調查范圍涵蓋我國境內 31 個省、自治區和直轄市的多種規模以及各個行業的私營企業,代表性很強,在一定程度上反映企業整體的發展現狀,能夠為文獻研究提供有力的支持。為了確保數據樣本的合理性和有效性,按照以下標準進行嚴格篩選:(1)嚴格按照工商聯公布的2010年全國私營企業在31個省、自治區和直轄市的分布數目,按比例采用 Matlab13.0R 隨機抽樣。(2)對關鍵變量(招待時間、招待費用、人口特征等)缺失的樣本進行剔除。(3)為了保證樣本準確性,剔除樣本缺失信息較多和不符合客觀事實的樣本。(4)研究的對象為新創企業,參照標準將新創企業設定為成立 8 年及以下企業(McDougall et al., 1994; Li and& Zhang,2007)。(5)為克服異常值的影響,對主要連續變量在 1%水平上進行縮尾處理(Flannery and&Rangan,2006),最終獲取有效樣本量為630。

    ........................

     

    5結論與建議

    5.1 研究結論

    本文的研究結果證實了公司高管先前體制內外工作經驗均有助于提升所在公司的績效,同時在不同制度環境和行業特征屬性條件下,先前工作經驗體制隸屬性與公司績效之間的關系呈現出不同的特點。

    第一,公司高管體制內外工作經歷均有助于提升其自主創業或者再就業公司的績效。雖然體制內外環境工作經歷均有助于提升公司的績效,但是其內在影響作用機理是不同的。首先,體制內工作經驗可以幫助公司高管清晰的認識體制內環境運行的機理,并且具備一定的關系運作的經驗。當公司在發展過程中需要獲取組織內資源時,這種認知能力可以幫助企業領導人能夠快速的以“合適”的方式通過“合適”的人獲取資源,從而快速的幫助企業建立競爭優勢。另外,從社會資本角度的而言,體制內工作經驗可以幫助公司高管建立一定的以體制內工作人員為結點的關系網絡。過往的研究已經驗證,社會資本是人力資本和物質資本發揮作用的土壤,公司高管可以借助自身的關系網絡一方面與政府建立聯系,從而獲取相關的資源以促進公司績效的提升,另一方面,可以借助原有的關系網絡以及關系認知進一步拓展關系網絡的廣度和深度,甚至通過“政治關聯”,獲取體制內資源,企業的這種競爭優勢的建立,不僅在于其資源的獲取速度,更關鍵的是對于體制內資源獲取的“進入權”。其次,對于體制外工作經驗,也會通過影響公司高管的認知和社會資本進而影響公司的績效。從認知上而言,由于體制外環境的競爭激烈性以及其商業化邏輯規則,一方面使公司高管建立基于商業規范和市場邏輯的認知習慣,其行為邏輯的出發點往往從客戶需求出發,更好的服務于市場。另一方面則使公司高管在專業方面具備一定的廣度和深度,同時保持對市場的敏感度,從而保證決策的質量,而避免被市場淘汰。從社會資本角度而言,體制外工作經驗往往可以幫助公司高管建立以商業關系為基礎的社會關系,從而幫助公司高管在資源流通、信息甄別、知識獲取、技術創新等方面得到有效的提升,從而促進企業的績效。

    第二,對于非高科技行業對于工作經驗隸屬性與公司績效關系的調節作用是值得關注的。實證顯示,在非高科技行業,體制內工作經驗的公司高管所具有的體制內獲取資源能力能夠得到進一步放大,說明,在非高科技行業,依靠公司高管體制內認知以及個人社會資本獲取體制內資源以促進企業的發展仍然是企業發展重要方式。而非高科技行業對于體制外工作經驗塑造的公司高管知識優勢并沒有明確的相關性,一方面可能跟數據樣本有一定的關系,另一部分原因很有可能二者確實并不具備相關關系,即假設前提并不成立,即對于非高科技行業而言,公司的發展同樣需要市場策略、戰略導向。

    第三,關于區域市場程度的調節作用。實證發現,區域市場化程度負向調節體制內工作經驗與公司績效之間的關系,同時正向調節體制外工作經驗與公司績效之間的關系。上述結論表明,在市場化程度相對較高的地區,企業發展所需要的資源往往依賴于通過市場機制獲取,體制外工作經驗可以幫助公司高管對市場保持一定的敏感度,其專業化的知識可以制定專業化決策,從而提升公司績效,而公司高管基于體制內工作經驗的認知和社會資本對于公司績效的促進作用在區域市場化程度更高的地區,則得到一定的抑制。

    參考文獻(略)

     

     

    MBA畢業論文2018精選范文四:ZSY化工集團公司衰退期產品管理優化及平臺設計研究

     

     

    第1章導論

     

    1.1研究背景

    伴隨著科學技術的進步和勞動生產率的提高,產品生命周期的平均長度正在逐步縮短。二次世界大戰前工業產品的產品生命周期平均為30年,而二次世界大戰后平均就不到10年了。例如商用計算機自從1946年誕生以來,60年間己經更新了屯代。全新的工業產品從構思,設計,試制到投入商業化大生產,在二次世界大戰前約需要40年左右的時間,到二次世界大戰后的60年代中期縮短到20年左右,到上世紀90年代縮短到5年,目前最快的只要3年。在科技飛速發展的現代信息化社會,產品生命周期更會大大縮短。

    因此,單憑一種或幾種產品就可以獨領風騷許多年的現象己經為數不多了?,F代企業都非常重視新產品的研發及市場推廣,他們把不斷開發獨特功能的新產品作為提升現代企業競爭力和實現差異化的重要途徑和手段。因此,衰退期產品的管理意義在于當大家都重視新產品開發,產品生命周期逐漸縮短,大量產品和技術在短期內變為衰退期產品發生時該如何管理?如何充分發掘衰退期產品的價值?衰退期產品管理的深層意義在于企業要綜合分析自身所處的競爭環境、企業的綜合實力、產品生命周期的實質位置。在確定產品生命周期進入衰退期后,企業則應從繼續留在市場上還是撤出市場策略中進行選擇。衰退期到來時企業不應盲目立即撤退,簡單的放棄或進行全盤否定,而是應該仔細觀察市場,選擇合適的續留策略。

    以美國3M公司為例,該公司將衰退期產品管理融入產品的后續開發過程,通過對某型號熱烙膠開展產品生命周期重新評估,新產品研發人員發現熱烙膠形狀如果由棒狀改為球狀可以在降低能源消耗、減少操作失誤、方便設備維護等多方面產生許多新優勢,從而最終確定熱烙膠的球形新設計。據此,3M公司得以再次進入送個相對成熟且競爭激烈的市場,最后該產品為3M公司贏得每年上百萬美元的銷售利潤。

    ..........................

     

    1.2研究意義與價值

    正是基于上述背景分析,作為中國最大的石油化工企業之一,ZSY化工集團公司應該更加敏銳的市場嗅覺和更多的市場參與,抓住難得的市場機會。產品生命周期管理制度的制定及平臺的設計運作,必將對ZSY化工集團公司帶來新的機遇和挑戰。這對于該公司在化工行業的其他競爭對手而言,也是新的課題。在外資化工企業進入中國的30多年來,國內化工企業從來都是把資源重點投入到降低生產成本,加強價格競爭能力和提升產品質量上,對于產品生命周期的管理和平臺設計運作并沒有很好的關注,所以這才是本課題研究的意義所在。ZSY化工集團公司要綜合分析自身所處的競爭環境、企業的綜合實力、產品生命周期的具體階段從而決定衰退期產品的去留。ZSY化王集團公司在宏觀經濟環境快速變化的形勢之下,如何抓住市場機會并拓展公司的產品覆蓋面?如何通過產品的更新換代占領新興市場?在和國內外競爭對手處于同一起跑線的時候,如何制定中長期的產品生命周期管理策略以保持企業領導地位?在產品生命周期的管理策略制定之后,如何通過軟件平臺實施這些策略,最終使管理策略更好的貫徹執行等都需要在本課題中得到分析和探尋。

    本文通過對產品生命周期管理的背景,現狀和問題進行研究總結,梳理相關概念;以ZSY化工集團公司為研究對象,采用案例訪談的方法考察了該企業的衰退期產品管理流程,同時對于該企業產品生命周期管理平臺的設計與運作進行了深入的闡述;探討了產品生命周期管理的應用前景,展望未來的研究重點和發展方向,以期促進生命周期管理在國內的企業創新、環境管理和政府決策等領域能夠得到廣泛應用。時間將證明衰退期的產品并非都是不利的因素,對于衰退期產品的有效管理不僅可以延長產品的生命周期,為企業帶來經濟效益,更將為企業推廣更新換代的革命性產品帶來更大的便利。因此,圍繞著產品生命周期中衰退期的有效管理,提升企業軟件平臺的協作作用,構建以產品管理為主的運營模式,無疑是一個具有重大理論意義和實踐指導價值的課題。

    .........................

     

    第2章相關理論及文獻綜述

     

    2.1基本理論棍述

    2.1.1產品生命周期理論

    如果以產品上市時間為橫座標軸,以企業經濟效益或銷售利澗為縱座標軸表示,產品生命周期一般呈側S形曲線(如圖2.1)。產品生命周期曲線的特點是在新產品開發期間產品的銷售額為零,公司的投資不斷増加;介紹期產品的銷售數量緩慢增長,企業利潤很低或為負數;成長期產品的銷售數量快速增加,企業利潤得到明顯改善;成熟期產品的銷售利潤法到頂點后逐步下降,企業利洞慢慢減少;衰退期間產品的銷售量顯著下滑,企業利潤也隨之大幅度滑落直至出現虧損,最終產品停止生產,推出市場。

    在產品生命周期的不同階段中,銷售量、利潤、購買者、市場競爭等方面都有不同的特征或者表現方式。

    ........................

     

    2.2相關研究回顧

    2.2.1產品生命周期理論相關文獻和研究現狀

    產品生命周期理論上最重要的研究突破就是Polli,Cook,他通過試驗觀察發現在超過100個種類的產品并沒有嚴格遵守產品生命周期理論。在一些缺乏技術突破的市場領域,例如消費者的日常生活用品,包裝食品等產品生命周期的發展變化與該理論完全沒有任何關聯,這些產品可以享有長期穩定的成熟期而沒有衰退期。他建議在應用該理論時謹憤設計和測試該理論模型,如果不加選擇照搬過來會對企業決策造成誤導。

    衰退期的產品管理和介紹期的產品管理一樣重要,企業管理者必須努力避免決策對企業利益造成的損失,盡可能保持長期良好的客戶關系。市場銷售,客戶服務,供應鏈,生產制造都與衰退期產品管理策略執行成功與否至關重要。在當今科學技術高速發展和為客戶提供更多增值服務的商業環境下,如何判斷產品是否進入衰退期將非常困難,衰退期產品的管理也深刻地影響了企業的盈利。

    顏林沁(2010)認為隨著計算機和信息技術的進步,企業在利用高新技提高自身設計能力和管理水平的同時,企業也正在被大量的數據包圍。企業間或部門間的信息不能充分的共享,產品設計過程無法充分交流都對制造企業提出新的挑戰。企業間競爭優勢不僅僅依靠科學技術,還需要企業之間加強合作,通過互聯網形成一個共享知識和資源的組織,從而協同提供產品和服務。產品生命周期管理明確定位為面向制造企業,以產品管理為核心目的,以數據、過程和資源為三大關鍵要素,企業采用產品生命周期管理的最終目的是以最低成本提供符合市場要求的產品。

    .........................

     

    第3章ZSY化工集團公司衰退期產品管理現狀與問題..........24

    3.1ZSY化工集團公司衰退期產品管理現狀...............24

    3.2ZSY化工集團公司衰退期產品管理問題................27

    第4章ZSY化工集團公司衰退期產品管理優化設計方案................41

    4.1制定改進方案的基本思路及原則.................41

    4.2方案結構、步驟和體系..................42

    第5章ZSY化工集團公司衰退期產品管理平臺的設計與運作.................52

    5.1產品生命周期管理軟件平臺設計................52

     

    第5章ZSY化工集團公司寮退期產品管理平臺的設計與運作

     

    5.1產品生命周期管理軟件平臺設計

    產品生命周期管理軟件是軟件開發套件中的核也組件之一,它應該貫穿整個產品生命周期管理流程,并且擁有定制與開發、項目管理、財務管理、質量管理等具體功能。它種全新的理念、技術和方法,使產品的整個生命周期盡在掌握產品生命周期管理解決方案應該集成產品開發過程中的所有參與人員:設計者、供應商、制造商、作業人員,甚至最終客戶。所以它不應該僅是一個線性的價值鏈,而應該是一個三維的、專注于共同目標的協同作業群體。完整的產品生命周期管理解決方案能夠使公司始終保持最佳狀態,高效的設備使用率,降低設備維護費用并提高公司效率。產品生命周期管理解決方案可以幫助公司將生產過程中學習的知識運用到產品開發過程中,促進產品設計能力的提升。

    產品生命周期管理軟件平臺的主要功能:

    (1)生命周期數據管理-綜合全面的產品及流程構造功能,對客戶需求、物料采購、資料數據、產品配方、設計模型及文培進行精細化管理,確保公司從新產品開發到批量生產制造和系統維護等各個方面保持協調一致。

    (2)生命周期協作-有機集成公司員工、產品開發伙伴、客戶及供應商,實現公司信息共通與共享。

    (3)計劃和項目管理-協助公司對產品組合和新產品開發流程有效規劃、管理及監控。例如項目經理可以控制項目的架構、計劃日程、生產成本和公司資源。

    (4)質量管理-貫穿整個產品生命周期的完善質量管理模塊,確保公司嚴把質量關,為客戶提供高質量的可靠產品。

    .........................

     

    第6章結論與預期展望

     

    6.1論文研究總結

    伴隨著科學技術的進步,勞動生產率飛速發展,產品生命周期的平均長度在逐步縮短。全新的工業產品從構思,設計和試制到商業化生產,在二次世界大戰前大概需要40年時間,二次世界大戰后縮短到20年,上世紀90年代縮短到5年,最快只要3年。因此,很多企業都非常重視新產品的研發和老產品的升級換代,普遍把開發獨特功能的新產品作為提升企業競爭力和差異化的途徑和手段。遺憾的是,很少有研究人員關注衰退期的產品管理,特別是對于如何準確判斷產品所處的生命周期不同階段;如何選擇衰退期產品管理的營銷策略;如何通過生產、銷售、市場、財務和供應鏈等各個部口的協同合作來保持現有產品的競爭優勢;如何使用現有企業管理平臺來優化公司日常運營并最大化公司利益等方面缺乏關注和研究。所以大部分企業的產品生命周期管理起點低,發展慢,存在的問題還很多。除此之外,產品生命周期管理理論的研究尚不成熟,針對產品生命周期管理的完整研究體系尚未健全,可參考文獻與信息資料也相對較少。

    本文意圖研究在于衰退期產品管理流程中個體的角色和作用,公司決策的具體流程,判斷衰退期產品的標準,衰退期產品對供應鏈的影響及產品生命周期管理軟件平臺對公司決策的支持作用。同時,通過對ZSY化工集團公司三家化工分公司的現場調查和狀況分析,總結出衰退期產品管理的具體流程。本研究獲得的結論主要有以下幾個方面:

    第一、產品毛利回報率(毛利回報率=毛利額/平均庫存額)是非常有效的產品分析工具。對于產品毛利回報率來說,它不僅僅考核產品的銷售績效指標,而且能夠幫助公司對產品進行ABC分類管理。公司可以通過產品的ABC甜行發現:產品毛利回報率高的產品為主要產品或暢銷產品(傾向于A類),產品毛利回報率低的產品多是新產品、輔助產品及附屬產品(傾向于C類)。選出A類產品并對A類產品的采購策略、生產安排、運輸方式及財務資源配置進行特定的傾斜保護和支持;或者篩選出存在問題的C類產品和滯銷、衰退產品。軟件開發商應該將產品毛利回報率分析標準在庫存管理模塊和產品生命周期管理模塊中得到體現。

    第二、產品雖然進入衰退期,如果不考慮戰略競爭問題或其他產品相互依存度就簡單的進行清算或撤出市場并不是明智的決定。大多數時候,了解產品現狀的只有一個部門或公司某一個人,在公司內部完全沒有充分的信息共享機制。產品生命周期管理軟件平臺必須能夠從數據模塊中捕捉到相關信息,并且保證其他部門能夠得到及時的信息分享。所建立以服務公司整體需求為核心,運用服務提供商通過平臺整合的不同部門的信息,透過知識共享來擴大軟件平臺服務創新的主體,從而使軟件平臺發揮出協同作用,最終將軟件平臺的內涵深度發掘。只有建立以產品生命周期管理為基礎的公司綜合信息管理平臺才能量化和加強公司的核心競爭力。

    參考文獻(略)

     

     

    MBA畢業論文2018精選范文五:資源視角下企業O2O商業模式與競優勢內在理研究

     

     

    1緒論

     

    1.1研究背景

    根據經典的資源基礎論的觀點,企業擁有或控制的有價值的、稀缺的內部資源和能力是企業競爭優勢的來源,當這些資源是無法模仿且缺乏替代品時,企業便可獲得持續的競爭優勢(Barney,1991)。當今時代,信息技術和互聯網技術發展迅速,社會發展逐漸進入了一個以信息技術為基礎的互聯網時代。信息時代互聯網技術的發展使得企業和國家的邊界變得越來越模糊,消費市場和供應市場也越來越大(葉利生,2008)。這一切都使得企業間資源的差異性逐漸消失,諸多行業或企業陷入資源同質化的窘境(巧毅夫、趙曉康,2009),企業很難再通過其擁有的獨特資源創造其競爭優勢。同時,隨著一些新興的商業模式的出現,學者們開始關注商業模式與企業競爭優勢之間的關系,并認為商業模式創新將是今后企業保持競爭優勢的關鍵;蘇江華、張曉玲。其中隨著互聯網的日益普及,國家"互聯網+"行動計劃的實施,比較有代表性的新興020商業模式越來越受到人們的注意,市場規模及用戶數量一直保持者高速增長。但是,020商業模式在國內的發展尚處于初級階段,傳統企業轉型020的成功案例并不是很多,且主要集中于批發零售住宿餐飲和生活服務企業等行業,尚未廣泛惠及各行業的中小微企業。理論界對于020模式的相關研究也基本處于描述020"是什么"的基拙層次。目前,互聯網對經濟活動的影響越來越大,傳統的商業模式也面臨著進一步的改革,互聯網與傳統企業間的關系也越來越密切,并逐步成為企業的經營活動中不可或缺的一部分。

    縱觀己有的研究,關于資源及新興的020商業模式與競爭優勢的研究均沒有把三者統一考慮進來闡述資源、020商業模式和競爭優勢之間的內在關系及機制。企業如何有效地利用自身資源,通過020商業模式來創造并保持競爭優勢,及三者之間的內部機理是本文研究的重點。

    .......................

     

    1.2研究意義

    1.2.1理論意義

    資源是企業獲取競爭優勢的基礎,但是在新經濟時代,企業間資源的差異性越來越小,單純靠企業所擁有的資源很難創造并保持企業的競爭優勢。在這種情況下,商業模式在企業創造并保持競爭優勢的過程中扮演著重要的角色。本文在資源角度研究020商業模式與企業競爭優勢之間的關系,可以豐富傳統的競爭優勢理論,并指出在020商業模式下企業配置資源并形成競爭優勢的內部機制。

    1.2.2實踐意義

    合理的商業模式可以最大化的發揮企業的資源優勢,從而為企業贏得持久競爭優勢。通過探討商業模式與競爭優勢間的關系,可為企業的商業模式創新及選擇提供借鑒意義。

    1,探討020商業模式下企業形成競爭優勢的內部機制,企業如何通過020商業模式整合內外部資源,并將靜態資源轉化為企業競爭優勢,為企業020模式轉型提供指導。2,總結企業在020商業模式實踐中存在的問題和不足,并提出意見和建議。

    .......................

     

    2文獻綜述

     

    2.1相關概念

    2.1.1商業模式

    (1)商業模式概念

    國內外學者根據己有的諸多定義,對商業模式的概念進行了界定,其中國外研究者中比較有代表性的是Morris,他根據已知的商業模式的定義,把他們分為3類,分別是經濟類、運營類及戰略類。其中經濟類定義認為商業模式就是企業的經濟模式,其本質或者含義為企業賺取經濟利潤的邏揖,即企業能夠獲得并保持其收益流的邏輯陳述或賺取利潤而經營企業的方法(Rappa,2001);運營類的定義認為商業模式就是企業的運營結構,也就是企業的內部結構設計和基本的操作流程如何為企業創造價值,包括企業內部的產品流、服務流和信息流的構造及企業如何與其合作者構建特定組合的價值流、收入流和物流等(Mahadevan,2000);戰略類定義則認為商業模式主要就是企業的戰略挾擇,包括企業如何在市場上創造價值,如何界定企業與顧客,合作商和供貨商之間的角色關系等。國內學者中,原磊(2007)借鑒了Morris對于商業模式定義的分類觀點,并在此基礎上,指出不同類型的定義具有一定的遞進趨勢,也就是從經濟類向運營類,戰略類和整合類定義遞進,其中整合類定義認為商業模式的含義應當描述一個企業怎樣良好的經營運作的本質,也就是對企業的經濟運作模式、企業運營結構W及企業戰略挾擇方向的整合和提高。而原磊本人是按照價值創造流程來定義商業模式,他認為商業模式包括四個模塊,分別是價值主張、價值創造、價值網絡和價值維護,不同價值流程的作用是通過對企業內部一系列相關變量(包括經濟邏輯、運作方式和戰略方向等)進行重新整合,以顧客價值創造為基礎,實現利益相關者的價值。

    總體來看,由于學者們對于商業模式的理解角度不同,這也導致對于商業模式的定義眾說紛紀,沒有達成一致。本文綜合各種觀點,并結合本文研究的問題,認為商業模式應當是企業有效的整合自身資源以創造、獲取并傳遞企業最大價值進而獲得維續競爭優勢的一種經營方式,其關鍵點在于企業如何通過商業模式使得現有資源發揮最大功效,合理配置資源,有效創造并傳遞價值,從而使靜態的資源轉化為動態的能力和持久競爭優勢。

    ......................

     

    2.2020商業棋式研究現狀

    020商業模式在國內尚屬起步階段,但是在企業界還是學士研究中卻越來越受到廣泛關注,從2010年至今,通過《中國知識基礎工程數據庫(CNKI)》中關于020的文獻檢索也可以看出,020模式的研究熱度呈逐年上升的趨勢。

    關于020的研究,部分學者集中于020商業模式如何在市場中運用這一角度,并通過特定的案例進行了分析。比如鄒麗敏等(2014)以蘇寧云商為案例,分析了020商業模式的運作模式;張彥(2013)則以家具企業為例,探討了家具行業020商業模式的發展思路,并分析了其020模式的特點和優勢,并認為在互聯網時代家具行業有必要發展電子商務模式。同時也有學者關注020商業模式對傳統商業市場的影響,比如馬紅春(2012)分析了020模式發展現妖并預測其未來的發展趨勢,認為020模式突破了傳統商業模式的局限,有利于吸引大量潛在即興消費顧客;盧益清(2013)等通過對020商業模式的特點和發展前景分析,提出了020模式的作用主要體現在具有能夠細分市場及帶動傳統產業的參與。

    目前關于020商業模式的研究多是從市場運作及未來影響等角度展開,研究方法也己案例研究為主??傮w來看,對于020的研究起步較低且研究層次較淺,研究的問題基本集中于說明020商業模式"是什么"、沒有更深層次的挖掘"為什么"、"怎么樣"的問題,尚未涉及到020商業模式如何協調企業資源、如何為企業帶來競爭優勢等肉在機理的研究。

    .......................

     

    3初步理論模型構建與案例研究設計...............19

    3.1初步理論模型構建................19

    3.2案例研究設計..........19

    4案例分析...........25

    4.1數據編碼............26

    5研究發現.................40

    5.1命題提煉...............40

     

    5研究發現

     

    5.1命題提煉

    5.1.1020商業模式的作用

    根據資源基礎論的觀點,企業資源是企業創造價值的基礎,不同的企業擁有的資源是有差異性的,當企業擁有有價值、稀缺的資源時,企業就能獲得競爭優勢。但是隨著技術的進步和社會的發展,企業間的資源差異性越來越小,資源基礎倫的觀點在解釋競爭優勢獲取途徑是表現出明顯的不足。‘因為RBV(資源基礎論)是一個靜態的理論,它忽視了企業在生產經營過程中對資源的配置和利用情況,沒有解釋企業如何管理資源(蘇中鋒、謝恩、李垣,2007)。在資源日益同質化的時代,確實有些企業在經營過程中表現的比其他企業好。本文所選案例企業漱玉平民大藥房在互聯網技術深入發展的背景下,利用"互聯網+"思維,通過現代化的信息通訊技術及互聯網平臺,讓傳統行業與互聯網進行深度融合,創造新的發展生態,通過020商業模式的運用,"共融線上與線下、布局健康生態圈",從而跳出藥品零售的圈子,以"健康"為基點,邁向健康運動、健康飲食、健康生活等一切與健康有關的領域,打造健康生態圈。這一模式的實現,得益于通過020商業模式對現有資源的協調與配置。本文在資料搜集和訪談過程中,企業人員也多次提到"電商對傳統行業的顛覆日益凸顯,如果藥店像書店一樣,緊靠賣藥,線下等顧客上口,可能會面臨經營困局。與此同時,醫藥電商卻發展的突飛猛進,因此開展互聯網+業務,線上線下齊頭并進,才是企業今后發展的道路"。020商業模式受到重視,是因為它把企業現有的線上線下資源合理配置,提高資源的利用效率,打破傳統行業的局限性,從而使企業獲得持續競爭優勢。由此可以看出,資源對于企業的績效有重要的影響,但是僅僅擁有資源是遠遠不夠的,企業必須有效的利用和合理配置資源才使資源轉化為競爭優勢(Makadok,2001),這一過程則通過商業模式對于資源的整合來實現。

    ........................

     

    6研究結論與展望

     

    6.1研究結論

    案例研巧方法近年來越來越受到學者們的推崇,同時也是管理學發展理論的必要途徑。本文嘗試用案例研究的方法.探索企業資源、020商業模式及競爭優勢三者之間的關系和內部機理,以填補理論的空白。本文在文獻綜述過程中,對企業資源、020、商業模式等概念進行了界定,并探討了相關研究現狀,發現現有研究的不足。并通過對漱玉平民的深入案例研巧,發現現象背后所涌現出的理論,并對理論碎片進行歸納整理和邏輯演繹,提煉出有關企業資源,020商業模式和競爭優勢的理論命題:

    1.資源是企業的基礎,020商業模式是企業資源的協調機制,通過對資源的獨特配置創造企業競爭優勢。

    2.020商業模式通過價值活動將資源轉化為價值:2a.線下資源整合有利于創造內部價值;2b線上資源整合在價值傳遞過程中有利于提高客戶價值;2a企業內部價值提高有利于客戶價值的實現。

    3.內部價值的提開主要可以為企業創造經濟效益。

    4.客戶價值的提升有利于形成市場效益。

    經濟效益和市場效益則是企業取得競爭優勢的體現。在理論命題的基礎上,通過解釋命題之間的內在聯系,構建了本研究的理論模型(如圖5-1所示)。該模型是本文通過大量案例資料分析,并結合己有文獻的對比,對管理學中的現象進行辯證分析和系統思考后產生的。

    參考文獻(略)

     

     

    MBA畢業論文2018精選范文六:A銷售企業CPFR模式需求預測優化研究

     

     

    1引言

     

    1.1研究背景

    現代企業競爭理論的一個顯著變化是,企業競爭不再是簡單的以自治實體的方式進行競爭,而是參與到供應鏈(supply chain)中,以供應鏈的方式進行競爭。目前在企業管理領域,供應鏈之間的競爭正進入一個新時代。

    市場競爭環境的復雜性和多變性,企業無法靠單打獨斗去面對激烈的競爭和對市場需求實現快速響應。傳統的各自為政的庫存管理模式,已經無法適應如今的市場環境。因此,企業不僅要打造內部核必競爭力,更要加強外部協作能力。企業需要與供應鏈的上下游企業密切合作,整合資源、降低成本、實現供應鏈一體化。為了獲得競爭優勢,企業必須與客戶、起支持作用的分銷網絡和供應商網絡結成聯盟,從而形成供應鏈結構和戰略。

    近年來,以下三種供應鏈協作模式發展比較成熟并且運用廣泛,包括:供應商管理庫存、聯合管理庫存及聯合計劃、預測、補貨理論。

    以上三種模式各有其優劣,詳細介紹在下文理論基礎中體現。本論文重點對CPFR模式的不足之處進行研究。文章以博弈論、價值鏈理論、供應鏈協作理論、大數據思維理論為基礎,通過借鑒國內外諸多學者對CPFR模式和需求預測的研究成果,同時結合A銷售企業實施的CPFR項目,分析供應鏈中需求預測的現狀,優化需求預測結果,從而提高企業CPFR模式的整體協作水平。

    ..........................

     

    1.2研究意義

    本文重點分析了CPFR模式在銷售企業實際執行過程中,出現的需求預測不準確而導致合作等級較低的問題。雖然通過CPFR協同企業做到了戰略上和信息上的共享,但是供應鏈的響應速度、可視性等并未達到最佳,使CPFR項目的進一步推進遇到瓶頸,導致CPFR協作等級較低,甚至失敗。本文以提高銷售預測準確度為切入點,針對數據利用效率不高和預測不準確的問題進行研究,在理論研究和實際運用都具有一定的意義。

    G 方面,CPFR作為一種較新的理論,仍然處于不斷發展的過程中。目前的研究,較多的是在論證CPFR模式的優勢及實施的步驟方面。本論文則專注于CPFR項目實施過程中的需求預測及數據應用問題,借鑒以往對CPFR模式的研究成果,同時借助大數據的思維理論,找到二者的契合點,從而進一步完善CPFR理論,增加CPFR的協同水平。

    另一方面,CPFR模式在我國企業的推行并不普遍。本論文對于條件合適并有意推行CPFR協作模式的銷售企業有一定程度上的實踐意義和啟發。在其實施和推進CPFR項目的過程中,幫助提商供應鏈的需求預測水平,使數據的利用更加效率化,供應鏈資源分配更為合理化。

    論文技術路線如圖1.2所示:

    .......................

     

    2理論基礎和文獻綜述

     

    2.1理論基礎

    本論文主要C 博弈論、價值鏈理論、供應鏈協作理論、大數據思維理論為研究的理論基礎,具體如下:

    2.1.1博弈論

    博弈論可以分為合作博弈和非合作博弈。合作博弈是指在博弈中,博弈者能夠通過談判達成一個有約束的契約以限制博弈者的行為,使之互相采取一種合作的策略。反之,如無法達成上述契約,則是非合作博弈。

    同時,博弈論可以從其他兩個角度劃分:第一個角度是根據博弈者所掌握的信息的完備程度,可以將博弈分為完全信息的博弈和不完全信息的博弈。完全信息是指任一博弈者了解博弈的所有信息,包括所有博弈者的策略、得分、及博弈的歷史及現狀。不完全信息的博弈是指博弈者對博弈的至少有一方面的信息是不確知的;第二個角度是從行為的時間序列性,博弈論可分為靜態博弈、動態博弈兩類。靜態博弈是指在博弈中,參與人同時選擇或雖非同時選擇但后行動者并不知道先行動者采取了什么具體行動。動態博弈是指在博弈中,參與人的行動有先后順序,且后行動者能夠觀察到先行動者所選擇的行動。

    上述四種博弈相對應的均衡概念如表2.1所示:

    博弈論假設了合作博弈狀態:博弈方能達成可強制實施的協議并能向對方發出不可更改的威脅,因此他們能完全按照某種特定的策略行事?,F實的在供應鏈管理中,常常是非合作博弈,但可以通過某種契約和合作方式轉向合作博弈。

    ........................

     

    2.2文獻綜述

    2.2.1國內文獻研究

    (1)CPFR模式的研究

    隨著供應鏈產業的飛速發展,國內學者對供應鏈的研究也在不斷豐富。在CPFR的理論研究方面,趙金實等(2008)針對連續隨機需求情況下的CPFR供應鏈補貨的策略進行了定量研究。文章通過關鍵因素分析,利用仿真模型,構建出更加符合CPFR運行機制的新模型,分析認為單位產品銷售價格和單位產品生產成本,是影響CPFR供應鏈績效的關鍵因素。東北大學哉守峰,董坤祥,喻海飛,唐金環,站在供方的角度上,研究了由供應商、分銷商和零售商組成的多級供應鏈中的基于CPFR的協同補貨問題。文章考慮到訂貨概率參數,建立了基于分銷商訂貨量和零售商訂貨量之間函數關系的協同補貨模型,以求通過分銷商和零售商之間的協同來降低整個供應鏈的總成本。趙振華、姜大立、孫掠通過構建雙方合作的體系結構,建立了CPFR寄售式庫存合作模型,并對模型的運行過程進行了深入分析,為寄售庫存中雙方有效合作提供參考。該文研究了寄售模式CPFR的實施步驟,強調成功的關鍵是合作伙伴的選擇、目標體系的制定和運行機制的建立等方面,對銷售型企業的CPFR開展有一定的借鑒意義。

    在CPFR的需求預測模型方面,侯儀等認為零售商和供貨商共同建立一個共同的預測方式非常重要。其將協同預測階段分為訂單預測和銷售預測,而針對訂單預測,結合各影響的關鍵因素,采用時間序列和多元回歸分析的組合預測方法,應用于國內某公司的巧單預測模型。結果證明:組合預測方法比傳統單一的時間序列模型預測方法精度更高。哉守峰等在CPFR模型中引進分位數回歸預測法,建立了由制造商成本模型、零售商成本模型和供應鏈系統總成本模型的組合模型。文章證明,指數加權分位數回歸方法可以使預測結果更加貼近需求真實情況。隆玉玲等引入組合預測方法,通過對各子模型的挑選、整理與組合,構建最合適的的組合預測模型,供應鏈企業間的統一組合預測模型,減少異常預測情況的發生。北京王業大學教師劉穎運用灰預測及時間序列方法分別對銷售商及供應商進行需求預測,運用灰預測及時間序列方法分別對銷售商及供應商進行需求預測,通過實際數據顯示,協同預測能提高需求的預測精度,并促使供應商與銷售商之間進行緊密合作與及時信息共享,從而減少供應鏈的庫存,提高效率。

    ...........................

     

    3A企業供應鏈管理現狀分析..............21

    3.1供應鏈結構.............21

    3.2供應鏈指標考核..............23

    4A企業CPFR優化模型構建...........32

    4.1需求預測對CPFR考核的影響分析.............32

    4.2需求預測模型構建...........33

    5A企業CPFR優化模型應用建議..............44

    5.1CPFR優化模型應用可行性分析...............44

    5.2CPFR優化模型效益分析..........46

     

    5A企業CPFR優化模型應用建議

     

    5.1CPFR優化模型應用可行性分析

    《大數據時代》作者維克托指出,大數據的核也就是預測,而CPFR模式的關鍵要點也是需求預測,所以論文根據需求預測這一點進行切入研究。大數據時代的來臨時人類第一次有機會和條件,在非常多的領域和非常深入的層次獲得和使用全面數據、完整數據和系統數據,深入探索現實世界的規律,獲取過去不可能獲取的知識,得到過去無法企及的商機。因此大數據應用在CPFR項目需求預測方面具有很多優勢,本節對大數據和需求預測的結合進行可行性分析。

    在傳統的預測模型中,往往是選取抽樣樣本對整體規律進行研究,觀察模型的參數可信度,然后推算出因果關系式進行預測。而大數據與傳統統計學不同之處體現在三個方面;

    (1)盡可能的使用全體數據

    在信息處理能力受限的時代,世界需要數據分析,卻缺少用來分析所收集數據的工具,因此隨機采樣產生了。抽樣的目的是用最少的數據來獲得最多的信息,而抽樣有一個缺陷,即忽視了細節考察。"對于某些事物來說,3%的錯誤率是可以接受的,但是你無法得到一些微觀細節的信息,甚至還會失去對某些特定子類別進行進一步研究的能力。我們不能滿足于正態分布一般中庸平凡的景象。生活中真正有趣的事情經常藏匿在細節之中,而采樣分析法卻無法捕捉到這些細節大數據可以減小管中窺豹的錯誤幾率。

    (2)接受相關的混雜數據

    據估計,只有5%的數字數據是結構化的且能適用于傳統數據庫,如果不接受混亂,剩下95%的非結構化數據都無法被利用,通過接受不精確性,可以打開一個從未涉足的世界的窗戶。

    在傳統的抽樣過程中,因為需要用樣本對整體的規律進行研究,因此對樣本數據質量要求較高,通過精細的工具收集,嚴格的數據篩選,精密的統計算法之后,得出一般性的規律。而在大數據時代,大數據的簡單算法比小數據的復雜算法更有效。在大數據時代書中提到的微軟研究中也的案例,在對Word程序中語法檢查時發現,當數據只有500萬時,有一種簡單的算法表現的很差,但當數據達10億的時候,它變成了表現最好的,準確率從原來的75%提高到了95%以上

    參考文獻(略)

     

     

    MBA畢業論文2018精選范文七:基于BWM的商業銀行貸款項目選擇研究

     

     

    第1章緒論

     

    1.1研究背景

    信貸業務是銀行生存和發展的基石,受市場環境影響較大的商業銀行更加注重信貸業務的風險和收益情況。通過吸收儲戶資金,并將該資金放貸于受信企業,賺取信貸收益與存款利息之間的差額,這是商業銀行獲取利潤的主要方式。然而,貸款項目存在較高風險,如何評價和選擇貸款項目是商業銀行面臨的主要挑戰。

    項目評價和選擇是項目管理研究的重要內容,對于控制項目成本和風險,保證項目收益具有根本性的影響。雖然當前針對項目選擇和評價的研究成果和實踐應用較多,但是往往站在業主和承包方的角度,對項目進行評價,分析項目的技術可行性和經濟可行性。而站在商業銀行的角度進行項目評價的研究較少,當前商業銀行對項目的評價主要借鑒了項目可行性研究中的內容,并主要分析和探究受信企業的基本情況,對于貸款項目的分析較少。

    上述問題在經濟飛速發展時期并不明顯,原因是市場環境較好的條件下,大多數貸款項目的收益可觀、風險可控。然而當前中國經濟處于轉型期,同時受國際市場的多種影響,商業銀行所面臨的市場環境更加復雜,對于貸款項目的收益情況、風險管控情況更加關注。如何選擇更加合適的貸款項目成為當前商業銀行面臨的主要問題。

    因此,本文主要針對貸款項目評價和選擇問題進行研究,通過分析當前貸款項目評價的理論現狀和實踐中存在的問題,提出相應的解決辦法和系統的優化方案,以提高貸款項目評價的科學性和準確性。

    .....................

     

    1.2研究意義

    1.2.1理論意義

    當前對項目評價研究主要有項目經濟評價和技術評價兩大類,主要是站在項目發起方的角度進行分析,缺乏融資主體視角的分析。由于兩者的需求和關注點不同,導致一般的項目評價理論難以適用于銀行等融資主體進行項目評價的過程。本文從進行大量項目貸款、融資的商業銀行的角度,對項目評價進行分析,提出適應商業銀行的項目評價方法和體系,對項目評價理論的完善和發展具有積極作用。

    1.2.2實踐意義當前商業銀行存在大量壞賬,影響了銀行的發展和經濟穩定,在項目融資過程中評價不合理是主要原因之一。本文站在商業銀行的角度,構建項目融資的評價體系,能夠指導商業銀行的項目評價能力,降低銀行放貸風險,對于筆者所在的單位具有直接指導意義,同時也能夠為其他銀行提供借鑒。

    論文技術路線如圖1-1所示。

    ......................

     

    第2章相關理論

     

    2.1商業銀行信貸理論

    商業銀行經營存、放款、辦理轉賬結算業務,并以盈利為目標的金融企業?;緲I務包括資產業務、負債業務和中間業務,信貸業務作為資產業務的重要部分,是商業銀行利潤的主要來源。

    商業銀行信貸主要有以下三個方面的意義:①銀行吸收存款,將個體集體手中的閑置資金收集起來,并給予他們一定的利息補償,預留一部分作為準備金備不時之需外剩余部分以貸款的形式發放給需要資金周轉的企業,促進資金的社會流通,實現了資金的轉移;②項目的運行需要大量持續的資金投入,項目完工后,資金逐步回收,僅靠企業自身力量難以實現,商業銀行項目貸款為項目的順利實施提供了保證;③商業銀行通過貸款業務的高利率與存款業務之間的低利率之間的差額獲得利潤,商業銀行信貸業務的質量和數量直接決定了商業銀行盈利能力的高低,對信貸模式和制度的選擇和設計決定商業銀行的風險。從五個方面對商業銀行信貸制度加分析。

    2.1.1貸款集中度

    貸款集中度指的是貸款客戶的類型和貸款集中發放的行業的相似和集中程度。對消費者來說,投資時不能將雞蛋放在同一個籃子里,商業銀行更是如此,貸款應該分散在不同行業的不同客戶中間。若商業銀行的貸款集中度過高,貸款投放在相似的行業中會大大增加商業銀行的風險,商業銀行除非有對行業發展的準確把握和對項目的嚴格審核,否則銀斤的呆壞賬可能性就會提高。而將貸款分散發放投資,形成一定的貸款組合時,則易于在風險和收益之間獲得一個最優組合。同時也有相當部分的人認為,將貸款集中于少數部門如傳媒業、壟斷行業等,銀行會獲得不錯的收益,這種行業事關國家民生,發展受到國家重視。

    商業銀行貸款業務應建立相應完善的貸款制度,在貸款資產分配中增加分散性,并使風險和收益達到最優的均衡點。當出現新的貸款項目時,應該根據商業銀行貸款制度及時對新項目做出準確全面的調查和評價,組織管理人員重新評估項目貸款的風險。對己投資項目也應定期及時做出檢查,將貸款風險降到最低,在可控范圍內投放資金,并及時對貸款項目的決策做出調整,是否通過其他途徑來降化貸款集中度。

    .....................

     

    2.2項目評估

    2.2.1銀行貸款項目評估的含義

    項目評估從評價角度不同可分為兩類,為項目利益相關方項目決策提供依據需對項目進行經濟、技術、財務方面的評價,是整個項目實施開工的基礎,是從銀行獲得貸款、獲得相關部門審批的重要根據。銀行根據項目團隊提供的資料對項目申請貸款、項目收益及貸款償還能力進行分析論證,為貸款決策提供建議和意見。銀行貸款項目評估過程中依據科學公正的原則。對借款人或是公司的資信情況、項目特點、項目生命周期內的現金流、項目投資回收期、項目市場、項目風險及防范措施等進行全面的調查研究評價。項目技術條件、工藝要求是否可行等方面進行詳細的論證。

    2.2.2銀行貸款項目評估原則與要求

    銀行貸款項目評估是可行性研究基礎上商業銀行為主體的項目再評估,是商業銀行項目貸款決策的重要依據,為保證評估的準確性、全面性及公正性,評估過程應遵循以下原則:

    ①遵循效益性原則。項目評估應將商業銀行的經濟收益放到首要位置,根據成本收益原則選擇投入產出比最大的項目。項目貸款決策的制定除了受技術、工藝水平影響外,商業銀行的收益水平是不容忽視的內容。

    ②遵循系統性原則。項目評估是對項目包括運營期在內的整個生命周期的盈利水平、技術條件、風險水平做出的全面整體的評價。在可行性報告的基礎上進行系統有深度的調查取證、研究分析,完善可行性研究報告。

    ③遵循公正、客觀、科學的原則。項目評估團隊能否現場取得一手數據,最真實的反映項目情況直接決定項目評估報告的有效性。故應增強項目評估人員的道德水平,提高工作態度和能力,增加對相關政策的了解。規范化的項目評估原則是獲得客觀、科學的研究報告的基礎,建立一套完整、系統的信息化評估方法,并在實施的過程中不斷修正完善是提高評估效率,增加銀行效益的途徑。

    ........................

     

    第3章商業銀行貸款項目選擇現狀及問題.............17

    3.1商業銀行貸款項目選擇現狀...............17

    3.2商業銀行貸款項目選擇中存在的問題...............22

    第4章商業銀行貸款項目評估方法的構建............27

    4.1項目評價指標...............27

    第5章商業銀行貸款項目評估方法的應用................42

    5.1貸款項目評價原則和流程................42

     

    第5章商業銀行貸款項目評估方法的應用

     

    5.1貸款項目評價原則和流程

    為保證項目選擇的科學性、準確性和系統性,針對在前文中分析出的問題,結合商業銀行現狀,提出進行商業銀行貸款項目選擇的準則和相關流程。從基本制度出發,依靠制度規避商業銀行貸款項目風險,平衡項目收益和風險,選擇現階段內較為合理的項目。通過基本原則的設定和基本流程的規定,保證相關人員合理分析和評價商業銀行貸款項目,規避了個人特質對貸款項目最終選擇的準確性。

    5.1.1評價原則

    (1)以銀行主體作為項目選擇評價的出發點

    商業銀行貸款項目選擇和評價,與項目的可行性評價不同?,F階段商業銀行項目評價過程經?;煜@兩個概念,導致對商業銀行選擇評價的準確性較低。這里的關鍵是混淆了貸款項目選擇評價和一般的項目可行性評價過程的服務主體;商業銀行貸款項目評價選擇過程服務于商業銀行,即貸款能夠及時、保量收回,并獲取相關利潤;而一般的項目可行性評價服務于相關企業或者政府部分,相應主體判斷是否要進行該項目。

    應該說,上述兩個過程存在一定的關系,一般情況下項目的可行性分析較好,通常商業銀行貸款項目的評價結果較好,被最終選擇的可能性就就較高。但是問題在于,兩個過程服務的主體不同,從項目利益相關方的角度來看,不同主體在項目中獲得收益的時機、種類不同,相關的保障措施也不同。因此,當前經常將項目可行性分析和商業貸款項目評價選擇過程統一對待的方式,不符合商業銀行的利益,而對商業銀行貸款項目進行評價的個體和組織,應該站在商業銀行的角度進行分析。

    .....................

     

    結論

     

    貸款項目的評價選擇問題是商業銀行保證其生存和發展的關鍵問題,現有研究尚未有效解決該問題,因此本文基于對現有商業銀行現狀和其中問題的分析,提出了商業銀行貸款項目評價體系,規范了貸款項目應用原則和過程,提高了貸款項目評價的科學性和準確性。主體內容包括以下三部分:

    (1)商業銀行貸款項目現狀和問題分析

    收集相關文獻信息,并結合自身工作經驗和訪談結果,歸納息結了當前貸款項目選擇評價的主要內容和基本過程。分析了其中存在的主要問題,包括相關指標重復交叉、缺乏在建項目的風陰分析指標、重視財務指標而忽略了一些難以非量化的指標、過于依賴項目可行性分析結果、重行業分析、輕項目分析、分析報告中相對比較內容較少、貸款項目評價缺乏專業知識的支撐等問題。針對上述問題提出了相應的解決思路,即構建商業銀行貸款項目評價體系和規范貸款項目評價的原則和流程。

    (2)商業銀行貸款項目評價體系的構建

    根據商業銀行貸款項目問題解決思路,進行其評價體系構建。首先得出的評價指標,并基于相應的評價指標和統計分析,進行指標分析,歸納出企業素質、企業活性、企業經營能力、企業發展能力、企業償債能力、貸款項目風險六大關鍵指標,并在貸款項目風險中加入了其他在建項目的影響等指標。進而根據BWM方法確定了六大關鍵指標之間的相對權重,實現了指標間權重的量化。同時,根據評價指標體系和銀行的貸款項目數據確定了基準項目,基準項目用于未來項目評價過程中,作為其他項目進行評價的"參照系",通過基準項目評價能夠提高評價的效率和準確性,提高相關方法一致性檢驗通過的可能性。

    參考文獻(略)

     

     

    MBA畢業論文2018精選范文八:引入民營資本對醫療服務業績效的影響研究

     

     

    第1章引言

     

    1.1選題的背景與意義

    1.1.1選題背景

    醫療體系是一種保障人民群眾身心健康的體系,如何建立可比性高、安全的醫療體系一直是國際性的醫改難題,保障每個公民的身體健康,把醫療費用的支出控制在一個合理的、讓人能接受的范圍內也是很多國家的終極醫改目標。但由于醫療服務行業的信息不對稱、醫療壟斷,市場調控作用發揮不到位,往往存在市場失靈問題,也影響了醫療衛生事業的可持續發展。通常的慣例是,在世界上每個國家中,醫療問題都涉及到多方面的利益,往往會出現"牽一發而動全身",政府也存在管控失效的問題,因此加快醫療衛生事業的改革,保證醫療政策的可持續發展己成為各國政府醫療改革熱議的話題。

    隨著我國改革力度的加大和經濟步伐的加快,醫療服務行業也應審時度勢,加快改革節奏。在這樣的情形下,我國的醫療改革也進行了嘗試。針對當前我國公立醫院運行效率低、醫療服務供給不足、醫療費用急劇增加、政府醫療財政支出壓力巨大等實際現狀問題,政府進行了一些初步改革,如:改變公立醫院所有權、允許民營醫院進入市場等,通過市場化的競爭機制來刺激醫療的運行效率,從而減輕政府財政負擔。但是,這些改革也帶來了市場競爭加劇和醫療技術競爭,從而導致醫療費用的持續上漲,2000年我國醫療總費用達4578.5億元,至2006年費用增加了一倍多,達到9854.8億元。以加之政府財政醫療監管制度不嚴格,醫院多出現藥養醫的現象,老百姓看病成本増加,醫療保障制度也得不到落實,醫療費用多由群眾自己承擔。所以,看病難、看病貴、醫療支出增加、群眾經濟負擔大、醫療事故頻發等加劇了醫患之間的矛盾,凸顯出醫療服務質量的下降等弊端。

    各國醫療費用的增加原因各有不同,世界先進發達國家醫療費用上漲的壓力來自于政府醫療財政支出壓力,而我國由于醫療費用支出比例小,保障范圍小,因此我國主要是個人醫療費用的上漲和壓力增加等原因造成。

    .........................

     

    1.2文獻綜述

    國外對醫療服務業績效方面的相關研究頗多,特別在高度關注就醫安全的歐美發達國家,有一些專業學者對醫療服務機構進行交流溝通,并對醫療服務績效進行研究,然后進行理論和實證分析,如美國質量協會與醫療改進研究所和醫院協會進行共同合作,為多家醫療機構提供質量和績效研究的服務,并取得了較大成功。國內對醫療績效方面的研究較少,針對酒店、銀行等專業服務的較多,對于涉及公巧的教育及醫療衛生方面相對較少,對于醫療服務的研究其范圍也較小,涉及護理醫療服務質量改進,通過服務質量降低醫院運營成本等研巧較多,對整個醫療行業績效的研究,特別是民營資本介入醫療市場后對整個醫療服務業的績效影響研究論述甚少。

    醫療衛生服務業在我國屬于第三產業,它與每個人息息相關,涉及到每個公眾的利益。我國當前的醫療服務市場還不十分健全,還存在著一定的不足。"看病難、看病貴"的現象、醫患關系緊張、醫療資源分配、組織效率等方面還有待于進一步完善和提高。從上世紀八十年代起,我國就著手對醫療服務市場進行改革,取得了一定的成效,但是隨著經濟的發展和人們物質生活水平的提高,我國醫療服務業的發展依然不能滿足人們的需求。從其表現來看,其一是國家層面對醫療服務業的投入的績效表現不佳。近年來,國家對醫療行業的投入迅速增長,但由于地區經濟發展不平衡,其公平性和效率性受到了影響,特別是高額的醫藥費,直接影響了人們的正常生活水平,因病致貧的現象還依然突出,從而引發一系列的社會問題,影響社會的穩定。其二是行業治理體系尚不成熟。在目前管理模式下,公立醫療機構偏重政策性功能,在其內部運行機制中,內部激勵、人事管理、分配制度、績效考核等方面還不能突出醫療技術本身的價值。同時,政府對公立醫療機構在財政支持、稅收政策等各方面其優惠程度遠遠高于民營醫院,"以藥養醫"的現象還依然存化這種機制嚴重制約了公立醫療機構的發展。其三是醫療資源分配不均、醫療組織效率低下。在醫療市場中,特別是鄉鎮醫療機構,由于其醫療技術相對較低,就診人員少,其醫療設施利用率低下,其業務收入甚至出現虧損:對于民營醫院由于政策、稅收、技術、人員配置、醫療資源的分配等方面制約,其市場份額還遠遠不能與公立醫院抗衡。

    .......................

     

    第2章影響我國醫巧服務業績效的相關經濟理論分析

     

    如何提高醫療服務業的績效是醫療改革的主要目的,本章主要從通過醫療機構所有權和引入市場競爭方面進行闡述,從理論上探討醫療服務業績效評價及所有權、市場競爭與醫療服務業績效的關系。

     

    2.1醫療服務業績效概述

    績效通常反映市場運行和資源配置的效率,指在一定市場結構下,企業通過一定的市場行為產生的價格、產量、成木、技術、利潤等最終經濟成果。根據行業績效的定義,結合醫療服務業的特殊性和工作特點,我們可以將醫療服務行業的績效歸納為在行業績效的評價基礎上,綜合考核各類醫療機構所提供的產品與服務規模、質量、對產業進步的推動作用等??己说闹饕獌热菔?醫療機構的服務供給能否與社會需求的增長相協調;能否滿足行業的公共服務屬性,是否降低了群眾看病的醫療費用,能否提高獲取醫療服務的便捷性:醫療服務質量是否得到提升;行業分配是否充分體現了醫護人員的勞動價值,以保障行業的可持續發展。

    結合上述分析,醫療服務行業的績效考核指標應包括醫療服務供給量、醫療價格水平、治療及相關服務質量、效率水平等方面,考慮到醫療服務實際發生的供給量實質上由需求決定,醫療服務行業的供給能為較難測算,所一般將以下方面作為醫療服務業績效考核指標:一是醫療服務業的價格水平。它是醫患雙方均較為關注的焦點之一。在進行價格水平評價時,應著重考慮醫療機構提供的服務是否實現的問題、醫務人員的收入狀況及醫療服務的價格水平問題,這些問題的引入是確定價格水平指標的關鍵;二是醫療服務質量評價。它包括醫療技術、醫療服務、服務質量、醫療器械安全質量等評價標準,在這些評價體系中,醫療服務產品的質量是最關鍵評價標準,因為高質量的醫療技術與服務是患者真正所需的,是達到診療效果的必要條件,只有這些要求達到了患者的要求,才能得到患者的認可,患者也能愿意付出與之相符的服務費用:三是醫療服務業普遍服務水平。它是指當患者在獲取相應的醫療服務時是否具有便利性和價值性,在其獲得醫療服務時是否有相應的承擔能力。

    .........................

     

    2.2所有權理論與醫療服務業績效的關系

    2.2.1所有權理論

    所有權的理論認為,獲得相應的剩余索取權是所有權人的權利,所有權人也應獲得剩余控制權,這二者的結合是激勵效應的關鍵。例如一個組織的交易有人提供知識產權,有人提供體力勞動,有人提供實物,除了其中的一個主體外,其他人員則按契約規定獲取固定收益,即只有一個剩余索取者。上述條件下的剩余索取者如果擁有剩余控制權就可通過自身的利益進行有效的決策,對組織的發展是十分有利的。也就是說,企業通常會把紅利或股權分給企業的關鍵決策者,以實現他們的剩余索取權,送樣的激勵作用就會使決策者的積極性更高,會明顯地提升企業組織的績效。

    縱觀國內外的醫療服務業的發展來看,影響醫療服務業績效最重要的因素就是所有權形式。所有權包括占有、使用、收益和處分四項基本權利,它是一切權利的基礎。所有權制度的誕生是提高生產效率最有效和最常見的激勵制度。

    2.2.2所有枚理論對醫療服務業巧效的影響

    依據所有權形式不同,醫療服務機構可分為公辦醫療機構和私立醫療機構,而私立醫療機構還可分營利性和非營利性醫院。營利性醫院的盈利可用于回饋股東、增添設備設施、提高員工待遇等方面,投資者設立營利性醫院的終極目標就是贏利;按照我國現行規定,非營利性醫院超出成本后獲得的利潤其使用權受到限制,必須投入到醫院的再發展上來,任何人和組織不得占得剩余所有權,其最大目標就是社會公益最大化。

    從不同性質的醫療機構的行業表現來看,所有權性質的不同對醫療服務業績效有著明顯的影響。從醫療機構發展方式看,私立醫療機構由民營資本設立,其在經營、人才引進、再投資等方面具有較大的自主權,可以采用靈活的方式進行發展:而公立醫院由于是政府舉辦,在投資、人員的任免、甚至經營政策等方面是由政府來掌控,經營方式受到較多限制,運營模式基本相同,發展路徑單一。

    ..........................

     

    第3章民營資本進入醫療市場發展現狀及存在的困難..............15

    3.1我國醫療市場發展格局...............15

    3.2目前我國醫療服務市場發展現狀..............20

    第4章引入民營資本對醫療服務業績效的應用研究...........26

    4.1引入民營資本對醫療服務業績效的影響分析...............26

    4.1.1增加了醫療服務業的供給量............27

    5.1結論.............38

    5.2建議...............39

     

    第4章引入民營資本對醫療服務業績效的應用研究

     

    4.1引入民營資本對醫療服務業績效的彩響分析

    我國醫療服務業的改革一直在持續中前進,這其中既有成功的經驗,也有失敗的教訓,但是從總體上講我國的醫療服務行業得到了更大更快的發展,醫療服務供給量增速顯,醫療技術及配套設備水平明顯提高,滿足了民眾的基本醫療需求。1223民營資本的進入對我國醫療服務業產生了巨大的影響,主要表現在以下方面:

    一是積極影響。社會資本介入后,民營醫院發展迅速,數量、規模都增長明顯,服務內涵也由單一類別轉向多元化。民營醫院的補充效應在我國經濟發達和沿海主要省份表現的更為突出,它們的出現改變了公立醫院一統天下的格局,形成了對公立醫療機構單一服務的重要補充,使醫療機構體系更趨完善。民營資本介入醫療服務業,私人醫療服務機構不斷曬起,成為市場中新的競爭者,一舉打破了長期以來公立醫院對醫療市場壟斷的格局,進而會推動公立醫院內部改革不斷走向深化;民營資本介入醫療服務市場,增加了市場醫療機構供給量,從而有利于醫療資源的優化和效率提升,為廣大民眾提供了不同選擇;民營資本的介入,對原有體系形成刺激,有利于形成市場的有序競爭,也有利于構建適應我國實際的衛生服務新體系。民營資本進入醫療服務行業,加快了醫療服務業改革的進程,形成了一種良好的競爭格局,將能有效地緩解醫療服務供給的不足現狀。

    二是不利影響。醫療市場引入民營資本后,對公辦醫院的經營狀況形成了沖擊。民營醫院的發展以其較為靈活的機制、優質的服務、低廉的價格レ義及舒適的就醫環境占有了醫療市場的一定份額,一些患者也開始信任民營醫院,病患到非公辦醫院就診比例增加。但是一些民營醫院也因技術受限、服務項目狹窄、虛假宣傳等不規范行為擾亂了整個醫療市場,加速了醫患矛盾的發生,使病患對整個行業的信任度有所下降。

    ......................

     

    第5章結語

     

    5.1結論

    醫改在我國正處于摸索和嘗試階段,本文從理論、實證兩個方面進行了全面分析,并著重從民營資本介入醫療改革后對醫療服務業績效的影響進行研充。從產權改革、市場格局競爭、民營資本介入后對醫療市場的績效影響等方面,結合醫療改革中存在的問題,根據調查和統計的數據,從質和量兩個方面分別進行闡述,對醫療改革的績效進行更加完善的評估。

    上述己分析,由于我國的醫療服務行業市場培育較晚,加之歷史因素等原因,我國的醫療服務領域還存在市場失靈的現象。民營資本剛剛開始介入醫療服務市場,不同所有權醫療機構的競爭還尚未進入一個良性循環的競爭狀態之中,這時就需要政府來進行干預。在這一醫改過程中,需要政府這只看得見的手和市場這只看不見的手相互協調,實現醫療資源的配置優化,來彌補醫療服務市場存在的缺陷,把醫療服務市場的資源配置發揮到極致,政府制定更多的法律、法規來約束和規范不同所有權的醫療機構在公平的市場競爭中發揮各自的作用,營造一個公平、合理、良性有序的市場競爭環境,并著手解決醫改中出現的問題,以此緩解或解決市場失靈的問題。

    改革開放幾十年來,我國的醫療服務行業的改革也取得了很大的成效。首先是全國的醫療機構尤其是民營私立醫院的數量、規模不斷擴張,增加了市場供給,此外醫療設備不斷更新換代,床位數量和受眾人群在不斷增加,醫療專業技術水平也得到了快速提高,使民眾的健康得到了有效的保證。但是面對物質文化水平和生活質量的提高,人們對醫療的需求也在不斷增長,由于我國人口基數大,現存的醫療服務機構供給仍有缺口。在這種情況下,加快醫療改革的步伐就尤為必要。因此,促使醫療機構的多元化發展,引入更多的民營資本加入到醫療服務行業是一種趨勢。民營資本的介入,不但能有效減輕財政負擔,還能對現有市場供給形成補充,滿足不同層次人群對醫療的差異化需求,使"看病難,看病貴"的問題得到緩解:同時,由于民營私立醫院的介入,會給原有運行效率不足的公立醫療機構形成壓力,促進其重視服務質量及效率的提升,進而全面提升醫療服務市場的績效。

    參考文獻(略)

     

     

    MBA畢業論文2018精選范文九:線上評論感知有用性對購買意愿變化和購買行為的影響研究

     

     

    第 1 章   緒論

     

    1.1   問題提出

    作為網絡口碑(Online Word-of-Mouth)的一種形式,線上消費者評論(Online Customer-Generated Reviews,以下簡稱線上評論)是營銷溝通的一個新興因素。近來的研究表明全球 70%的消費者信任線上關于產品和服務的評論,大約 82%的消費者表明線上評論直接影響他們的購買決策(Shen et al., 2015)。與此同時,我國目前 4.13 億的網絡用戶規模(CNNIC,2016)更是擴大了線上評論使用者的數量。線上評論傳播的深度和廣度對企業營銷績效的重要影響引起了營銷管理者的高度重視,于是,線上零售店鋪的管理者對其評價體系不斷進行完善,以期最大可能地使消費者形成積極的產品印象。但是,81%線上零售店鋪對于消費者為什么在看完評論之后沒有購買就離開了知之甚少或毫不知情(Econsultancy, 2011)?,F實中的線上銷售經常會出現這樣的情況,消費者通過瀏覽商家提供的產品詳情,包括產品的功能、款式、效果圖等,對產品比較滿意,有了初步的購買意向,但在閱讀評論之后卻放棄了購買。那么,究竟評論內容中哪些因素對消費者的購買決策有幫助呢?這些影響因素又是如何強化或減弱購買意愿,使購買意愿不斷發生變化呢?通過對購買意愿變化的考察能否準確預測購買行為呢?

    現有線上評論的研究主要從企業視角、消費者視角和信息本身探索評論的影響力,例如對銷量(例如,Zhu and Zhang, 2010; Amblee and Bui, 2011; Ye et al, 2011; Cui et al., 2012; Hu et al., 2014)、產品知曉(例如,Bailey, 2005; Berger et al., 2010)、動機(Yoo and Gretzel, 2008)、購買意愿(例如,Lee et al., 2011; Chih et al., 2013; Jin and Phua, 2014)、品牌購買可能性(East and Hammond, 2008)、評論感知有用性(Mudambi and Schuff, 2010; Schindler and Bickart, 2012)、說服效果(邱凌云,2009)等方面的影響。這些研究雖然對于揭示評論影響力做出了很大貢獻,但現有研究仍然存在如下理論缺口。第一,對行為的預測基本上是通過對購買意愿的研究實現的。然而,線上評論對消費者影響的本質是一個將外部信息引入,使其購買意愿不斷增強或減弱的動態變化過程,現有線上評論對購買意愿的影響研究未能深入揭示評論帶來的購買意愿變化的程度,從而并不能準確地反映評論的影響力。另一方面,傳統的行為意愿與行為的關系理論認為個體的行為是由執行該行為的意愿決定的(Fishbein, 1975),因此普遍認為行為意愿是行為的一個有效的預測指標。但購買抑制因素理論(Purchase Inhibitors Theory)卻認為,消費者在線上購物過程中遇到的某些抑制因素會引發他們取消這一購物過程,例如等待更合適的價格、個人的財務狀況、隱私和安全因素等(Kukar-Kinney and Close, 2010)。這些購買抑制因素的存在經常使消費者雖然有購買意愿,卻最終沒有實施購買行為。因此,對于線上購物而言,通過購買意愿預測購買行為與傳統的行為意愿與行為之間的關系可能并不一致。

    ...........................

     

    1.2   研究背景

    社會心理學的大量研究證明個體在不同情境下做出的選擇都與人際間的傳播有關,是各種媒體形式中最有影響力的信息來源(Katz and Lazarsfeld, 1955)。消費者在作出購買決策時,對人際傳播中的“口碑”有很大的依賴性。隨著電子商務的不斷成熟和完善,越來越多的消費者傾向于采用網絡購物。一方面,從消費者的角度來看,線上傳播不再是一對一,而是一對多或多對多。這種傳播模式不僅使信息交換變得更加便利,而且使信息得到了空前的擴散。另一方面,企業可以觀察消費者在線上發表的口碑信息,從而可以更加容易地測量口碑傳播,并且使估計線上傳播對銷量和消費者行為的影響成為了可能。由于消費者會受到人際間傳播的影響,且這種影響是獨立于營銷者的、比商家的廣告或宣傳更可信的信息來源(Sen and Lerman, 2007),因此有理由認為線上傳播會影響消費者的購買決策。

    線上消費者評論是網絡口碑的一種形式。在營銷情境下,線上評論被定義為是一種消費者發表的關于購買產品或服務的一種開放式評價,通常包含數值型評價(即從1星到5星的星級評價,ratings)和文本內容評論(reviews)兩種形式(Wang et al., 2015)。本研究中的線上消費者評論指的是產品或服務的使用者發表在第三方網站評價體系中的關于產品或服務使用體驗的文字評論,不包括數值型評價。

    隨著互聯網及電子商務的興起,線上消費者評論越來越成為影響消費者選擇和購物的一個重要因素。調查表明,92%的消費者在購買產品之前閱讀線上評論,近67%的產品銷售是基于線上評論的,40%的評論閱讀者閱讀3條以內評論后形成了對產品的態度,這一比例自2014年以后增加了11%(Anderson, 2015)。當消費者質疑商家的廣告宣傳時,線上消費者評論卻越來越受歡迎(Coker  and Nagpal, 2013)。消費者不僅能夠輕松、自由地通過互聯網獲取成千上萬條其他消費者的評論,而且能夠相互交換關于企業、產品和服務的觀點、經驗、評價和知識,并依據這些可獲得的產品信息慎重地做出購買決策。因此,線上評論對消費者的購買決策有重要的影響(Elwalda et al., 2016)

    線上評論與零售績效和購買決策之間有緊密的聯系。大量研究表明線上評論不僅對產品銷量有影響(例如,Liu, 2006; Duan et al., 2008; Zhu and Zhang, 2010),而且是影響消費者購買決策的一個關鍵因素(例如,Dellarocas et al., 2007; Duan et al., 2008a; Mudambi and Schuff, 2010)。研究者試圖通過檢驗評論的重要維度(例如,Park et al., 2007; Floh et al., 2013; Zhang et al., 2014)或評論維度與其他變量的交互作用(例如,Park and Lee, 2009b; Zou et al., 2011)對購買意愿的影響,揭示線上評論的影響力。但研究線上評論如何影響購買意愿本質上并不能有效地揭示評論的影響力。這是因為線上評論對消費者的影響是通過改變其購買意愿實現的,也就是說,評論所起的作用是使購買意愿不斷增強或減弱的動態變化過程,但現有線上評論對購買意愿的研究并不能反映出評論對購買意愿變化的影響。因此,對購買意愿的測量可能并不是考量評論影響力的理想途徑。相反,線上評論對購買意愿變化的影響反映的是線上評論使消費者購買意愿發生改變的程度,有助于揭示線上評論的真實影響力。

    .......................

     

    第 2 章   文獻綜述

     

    2.1   網絡口碑和線上評論的關系

    2.1.1   網絡口碑的定義與形式

    作為消費者主導的營銷溝通渠道,口碑被消費者認為比企業的信息渠道更為可靠、更值得信賴(Arndt,1967; Bichart and Schindler, 2001),比人員推銷和廣告等傳統的營銷工具更為有效(Kats and Lazarfeld, 1955),因而吸引了傳統營銷和消費者研究領域的學者從不同視角進行了大量研究?;ヂ摼W的出現極大地擴展了口碑傳播的范圍和規模,這種基于網絡的產品信息溝通與交換被稱作“網絡口碑”(Online Word-of-Mouth)(Sun et al., 2006)。網絡口碑是口碑傳播的一種形式。學者對于網絡口碑給出了不同的定義,例如 Dellarocas(2003)將網絡口碑稱作線上客戶反饋機制,指的是利用互聯網的雙向傳播能力,人為地設計大規模的口碑網絡,個人在這種口碑網絡中針對企業、產品、服務,甚至是世界大事等各種不同的話題分享經驗和建議。Henning-Thurau(2004)將網絡口碑定義為:由潛在、實際或先前的消費者對產品或企業做出的正面或負面的評價,大眾群體及組織可通過互聯網獲得這些評價。Litvin(2008)認為,網絡口碑是信息的交流雙方通過互聯網技術對產品或服務的使用、特性等進行交流,并且所有的交流者都可以看做是消費者。盡管學者們從不同的角度對網絡口碑進行界定,但從這些定義中可以看出網絡口碑涵蓋了 3 個基本特征:(1)交流的主體是消費者;(2)交流的渠道是互聯網;(3)交流的內容是關于企業產品和服務的問題。

    與傳統口碑相比較,網絡口碑具有如下幾方面特點:第一,影響力更大、傳播更有效。任何地方的消費者通過互聯網都可獲得網絡口碑信息(Bakos and Dellarocas, 2011)。第二,由于網絡口碑允許來自不同消費者的、有分歧的觀點同時呈現在同一網站,因而是一種更加平衡的、無偏見的口碑傳播(Lee et al., 2008)。第三,網絡口碑的影響力不會隨著時間和距離而消失,具有更詳細和更持久的特點(Duan et al., 2008)。第四,零售商可以更好地進行控制。零售商通過規定網絡口碑溝通的參與者、信息類型、信息聚合方式等可以獲得信源的信息類型(Dellarocas, 2003)。網絡口碑的以上特征表明僅僅依靠現存的傳統口碑的知識來充分理解網絡口碑機制是很不充分的。

    網絡口碑通過不同的互聯網渠道進行傳播,具有不同的表現形式,包括論壇(例如,Cheung et al., 2009)、新聞組(Godes and Mayzlin, 2004)、產品評論(例如,Tirunillai and Tellis, 2012)、博客(例如,Dhar and Chang, 2009; Kozinets et al., 2010)、社交網站(例如,Trusov et al., 2009)等。Kiecker and Cowles(2002)將網絡口碑分成了四類。第一類,自發型口碑(Spontaneous WOM),指的是個體消費者利用自身的傳播方式及專門技術發布信息,例如通過個人的電子郵件或個人網頁。與大多數傳統口碑不同的是,自發型口碑的信源與口碑接收者之間的關系可以是緊密聯系的,具有受眾廣泛、傳播成本低的特點。第二類,準自發型口碑(Quasi-spontaneous  WOM),即由個體消費者發布信息,但商家為其創造或鼓勵口碑傳播的環境,例如消費者在亞馬遜網站上發表的產品評論。準自發型口碑的信源與口碑接收者之間是相當不熟悉的陌生人,這與傳統口碑和自發型口碑是不同的。第三類,獨立或第三方贊助的口碑(Independent-or Third party-sponsored  WOM),即由特定的利益群體、專業協會或由以非產品銷售為目的的組織創造的口碑傳播環境。個體在此網絡環境下可發表各種關于產品、服務、興趣愛好等的話題。第四類,企業贊助型口碑(corporate-sponsored WOM),由于口碑信源的商業化本質,企業贊助型網絡口碑從技術角度是不屬于口碑傳播的,但由于消費者會將它感知為口碑,因此我們把它作為網絡口碑的一種類型。企業贊助型口碑是由營銷者創造口碑傳播環境,企業用金錢或其他方式激勵個體消費者為其產品或企業自身做口碑宣傳。

    ..........................

     

    2.2   線上評論的研究現狀

    線上評論的研究與傳播學的相關理論和研究密不可分。根據傳播學的研究,傳播至少需要三個要素:信源、訊息和信宿。據此,線上評論的研究也基本是圍繞上述三個方面展開的,即關于評論的發布者、評論信息和評論的接收者三個方面。評論發布者的研究主要涉及信源的可信性(例如,Zhang et al., 2014)、評論者的身份信息(例如,Forman et al., 2008)、專業性(例如,Racherla and Friske, 2012)等。評論接收者的研究涉及消費者的經驗(例如,Ghose  and  Ipeirotis, 2011)、先前的產品態度(例如,Li and Zhan, 2011)等。除此以外,隨著對線上評論各種維度影響力的深入探索,也有研究開始從產品特征、產業特征、平臺特點等方面探討與評論影響力發揮有關的情境因素(You et al., 2015)。對評論信息的研究主要包括評論的不同維度對企業和消費者的影響,以及這些維度與其他變量交互作用產生的影響。鑒于前人對評論影響力的研究較多,本節首先梳理現有關于評論影響力的研究。

    線上評論的影響力包括對商家和對消費者的影響兩個方面。從商家的角度來看,線上評論能在產品和消費者之間進行更好的分類和匹配,從而使商家能夠以較高的價格售出。從消費者的角度來看,線上評論能夠幫助消費者更好地決定哪些商家的何種產品能最好地滿足需求和偏好(Dellarocas, 2003)、降低不確定性和搜尋成本、提高產品的支付意愿?;谝陨蟽蓚€角度,線上評論影響力的結果可以劃分為對企業層面的影響和對個體層面的影響?;谶@兩個層面,本研究將現有線上評論影響力的研究總結為如下四個方面:(1)線上評論屬性特征對企業績效的影響;(2)線上評論對評論說服效果的影響;(3)線上評論對購買決策的影響;(4)其他變量的影響。其中,第一方面是從企業視角出發,分析線上評論產生的市場效應或帶來的銷量變化,其余三個方面則是基于消費者的視角探索評論影響力。另外,對企業績效的影響多關注于數值型評論,而對消費者的影響則多以評論的文本內容為主。按照上述四個研究脈絡,本研究對現有文獻進行了梳理。(如圖2.1所示)。

    ......................

     

    第 3 章   線上評論感知有用性影響因素研究(研究一)................. 43

    3.1   感知有用性的研究現狀 ................... 43

    3.2   線上評論感知有用性的影響因素 .................. 45

    第 4 章   線上評論感知有用性對購買意愿變化的影響研究(研究二) ................ 69

    4.1   模型與假設 ................ 69

    4.2   實驗過程 ................ 75

    第 5 章   線上評論感知有用性對購買行為的影響研究(研究三) ..............99

    5.1   理論推演與假設提出 ............... 100

    5.2   實驗過程 ................... 101

     

    第 5 章   線上評論感知有用性對購買行為的影響研究(研究三)

     

    5.1   理論推演與假設提出

    購買意愿是對消費者購買產品可能性的測量,購買意愿越高,購買的可能性就越大(Schiffman and Kanuk, 2000)。對線上評論影響力的研究多以購買意愿作為指標來預測購買行為。但購買意愿和購買行為畢竟是不同的,購買意愿雖然在一定程度上解釋了行為的變異,對行為進行了預測,但仍有不可解釋的部分。線上評論不僅被證明對消費者行為有間接的影響,而且大量線上評論對產品銷量的研究(例如,Zhu and Zhang, 2010; Sun, 2012; Hu et al., 2014)也表明其對消費者購買行為有直接影響。盡管線上評論對消費者購買行為的影響研究較少,但 Archak et al.(2011)認為線上評論是消費者產品選擇的一個重要決定因素,并通過文本挖掘技術檢驗了評論文本內容對消費者產品選擇的影響。結果表明評論文本內容對消費者行為有顯著的預測力,所解釋的產品需求變異高于產品價格、產品變化趨勢、星級評價、評論數量等數值型信息。Archak et al.(2011)的研究對于探索線上評論對消費者購買行為的影響有重要的啟示作用。

    傳統口碑信息的研究表明正面口碑使信息接收者對信息客體更積極,相反,負面口碑信息接收者對信息客體更消極(East et al., 2008)。Fiske(1980)的研究指出,信息接收者傾向于能夠確認其觀點的信息。當評論效價越高時,即評論信息越接近于正面時,說明是對產品質量的肯定和推薦,因此消費者購買的可能性就越大。相反,當評論效價越低時,即評論信息越接近于負面時,由于“否定性偏見”的存在,與信息接收者持有不同觀點的信息會改變信息接收者的判斷(East et al., 2008),因此越有可能使消費者不購買該產品?;谏鲜龇治?,我們提出如下假設:

    H4:線上評論效價對購買行為有正向影響。

    信息的有用性實際上是信息質量的一種反映,根據精細處理可能性模型(ELM),當信息的有用性越高時,消費者傾向于付出更多的認知努力,信息越可能沿著中心路徑進行處理,因而對消費者的影響越大。相反,當信息的有用性較低時,信息本身對消費者的影響較小,而其他信息以外的因素對消費者的影響更大,信息傾向于沿著邊緣路徑進行處理。根據以上分析,我們提出:

    H5:線上評論有用性對購買行為有顯著影響。

    由第 4 章的研究結論可知,評論有用性對購買意愿變化的影響是受評論效價的調節。不同評論效價情況下,對購買意愿變化的影響是不同的,基于此,我們認為評論效價也會調節評論有用性對購買行為的影響,評論效價越高,消費者購買的可能性越大,評論效價越低,購買的可能性越小。當評論效價為中性時,有用性高的評論指的是正負混合的雙面信息,根據雙面信息說服理論,這樣的信息因為更新奇、復雜、更容易進入消費者的考慮范圍,因而可能會對消費者產生影響。

    ..........................

     

    第 6 章   研究結論

     

    6.1   結論與討論

    本研究的主要目的是通過理性行為理論及技術接受模型等理論構建線上評論感知有用性與購買意愿變化和購買行為關系的模型,并通過實證檢驗線上評論感知有用性對購買意愿變化和購買行為的影響。本研究通過三個研究實現上述目的。首先,通過關鍵事件法識別了線上評論感知有用性的影響因素。然后通過兩個實驗,運用線性回歸分析、方差分析、獨立(配對)樣本 T 檢驗、邏輯回歸等方法,對實驗數據進行了分析,并重點驗證了評論效價的調節作用。經過檢驗,得出如下結論:

    第一,線上評論感知有用性影響因素研究得出了如下四個結論。(1)發現了6個前人未曾識別出的新因素,分別為:①內容的可信性;②聯想性線索;③與選擇標準的相關度;④有圖有像;⑤信息的一致性;⑥感知與評論者的一致性。其中,聯想性線索、與選擇標準的相關度、有圖有像、感知與評論者的相似性這幾個因素表明消費者在閱讀評論進行產品評估時,除了受評論者情感傾向的影響,也關注評論者對產品或服務體驗的解釋。(2)前人識別出的、本研究發現并未影響購買的有用性因素包括與主題的相關性、信息量、內容的抽象程度、關于評論者的描述、程度詞的運用、標題的情感傾向、拼寫與語法的正確性、俚語與幽默的使用、謙虛語氣和按時間順序陳述事件;并未影響終止購買的有用性因素包括感知評論者的專業性、條理清晰性、信息量、與主題的相關性、評論內容的抽象程度、關于評論者的描述、標題的情感傾向、第一人稱代詞的使用、拼寫與語法的正確性、俚語與幽默的使用、謙虛語氣和按時間順序陳述事件。這些未影響購買或終止購買的影響因素多數屬于文體特征方面的因素,表明中國消費者在閱讀中文的評論內容時與國外消費者閱讀的英文評論所感知的文體特征方面的有用性影響因素是不同的。(3)對現有已發現的影響因素的確認,表明評論效價是消費者最關注的評論有用性影響因素,其次是主觀評價和主客觀表達方式混雜。對主觀評價和主客觀表達方式混雜這兩個因素的深入分析發現,關于商家服務和物流服務的評價所占比例較高,表明目前線上店鋪的服務質量是影響消費者購買決策的一個重要因素。(4)影響購買和終止購買的有用性因素因產品類型的不同而不同。體驗品的有用性影響因素多于搜尋品的有用性影響因素,但因素間的重要程度并不因產品類型而有所不同,體驗品各個影響因素的重要程度與搜尋品的沒有差異。

    第二,線上評論感知有用性對購買意愿變化的影響研究得出了如下結論。(1)評論有用性對購買意愿變化有正向影響。消費者感知評論內容的有用性越高,對購買意愿變化的影響越大。(2)評論效價對購買意愿變化有顯著的負向影響,評論效價越低,即越傾向于負面評論,對購買意愿變化的影響越大。反之,越傾向于正面評論,對購買意愿變化的影響越小。具體來說,負面評論對購買意愿變化的影響最大,會顯著降低購買意愿;正面評論和中性評論對購買意愿變化的影響較小。其中,正面評論會提高購買意愿,但提高的幅度并不顯著,中性評論基本不會改變購買意愿。這表明由于受否定性偏見的影響,正面評論和負面評論對購買意愿變化的影響是非對稱的,負面評論對購買意愿降低的程度要高于正面評論對購買意愿提高的程度。(3)評論效價調節線上評論感知有用性對購買意愿變化的影響。正面有用性高的評論顯著提高購買意愿;負面有用性高的評論顯著降低購買意愿;中性有用性高的評論顯著降低購買意愿。但是,不同評論效價有用性對購買意愿變化的影響程度是不同的。負面評論有用性對購買意愿變化的影響最大,其次是正面評論有用性,中性評論有用性對購買意愿變化的影響最小。這說明,線上評論影響力的發揮受評論效價的影響,不同效價的評論有用性,其影響力是有差異的。

    參考文獻(略)

     

     

    MBA畢業論文2018精選范文十:實行“營改增”對建筑施工企業的影響研究

     

     

    第 1 章  緒論

     

    1.1  研究背景及意義

    1.1.1  研究背景

    全面“營改增”試點方案在 2016 年 3 月召開的國務院常務會議中予以通過。此次會議通過代表著 2016 年 5 月 1 日起建筑業正式進入“營改增”大軍,是繼 2012 年交通運輸、通信等行業開展“營改增”試點改革以來,最新一批入選“營改增”的行業。會議全文指出,此次決議通過關于“營改增”試點方案中,除建筑業外,還涉及生活服務業、房地產業和金融業,共四大行業。至此以來,“營改增”試點方案囊括了服務行業和貨物行業整個領域,表明了國家進行“營改增”改革及全面促進產業升級的決心。

    國家為深化稅收體制改革,加快調整稅賦征收辦法調整,積極致力于改善當前各行業增值稅征收亂狀,減輕各行業企業負擔。早在 2011 年,“營改增”政策就已經提上國務院會議議程,自 2012 年起,先后在個別城市和個別行業開展。試點具體地點從當前經濟較為發達的上海地區開始逐步延伸到全國,試點行業從最開始的交通運輸、部分服務業延伸到現在的服務行業和貨物行業整個領域。這標志著我們稅收政策改革邁入新階段,取得新成果,同時標志著歷經將近五年時間,“十二五”期間制定的稅收體制改革目標圓滿完成。

    在此次兩會通過的“營改增”試點方案中明確規定,建筑業與房地產業適用 11%稅率,而剩余兩個行業即生活服務和金融業則適用于 6%的稅率。此次稅收制度改革涉及四個行業所包括的納稅人數量是以往五年“營改增”試點行業涉及納稅人數量的近 1.7倍,其中四個行業的每年所繳納的營業稅占過去我國年營業稅收入總額的 80%。“營改增”試點方案的通過,對于我國整體稅收收入結構有十分重要的影響,必然會引起各稅種收入的巨大變化。其中建筑業作為國民經濟的支柱型行業,在此次改革涉及的四個行業中享有重要分量,建筑業每年的營業稅納稅額在國家總營業稅收繳額中占據較大比重。以上內容說明在建筑業,特別是建筑施工企業中實行“營改增”試點,無論是對于建筑施工企業本身的納稅額度還是國家的稅收收繳都有非常大的影響。本文立足于此背景,深入分析“營改增”對建筑施工企業的影響,并指出目前在政策實行方面的個別內容界定不清晰的問題,并給予一定的政策建議和建筑施工企業應對建議,本文中涉及企業均指建筑施工企業,特此說明。

    ..........................

     

    1.2  國內外研究現狀

    1.2.1  國外研究現狀

    在稅收制度不斷完善的歷史進程中,世界各國都在致力于研究建立一個健全的稅收體系和明晰的稅收制度,使得國家在該稅制下能保證一定的收入且防止偷稅漏稅,同時減輕企業稅收負擔,提高企業的生產積極性。

    IMF(國際貨幣基金組織)對于稅收制度提出五大原則:高起點、低稅率、抵進快、出口零、透明度。美國審計總署下屬稅制研究機構制定的五項原則與此大致相同,本質是一樣的,即:盡可能的簡化稅制,提高效率與保證公平。

    營業稅征收辦法由來已久,特別是在對于奢侈品和高檔品的征稅上。美國經濟學家拉弗教授,基于大量數據在研究國家經濟增長與稅收制度時發現,稅率對于稅收收入的增長也具有邊際效應。在達到某一稅點之前,國家稅收收入隨著稅率增加而增加,當稅率基點達到特定值之后,隨著稅率增加,國家稅收收入反而減少。這種邊際效益先遞增后遞減的現象在經濟學中非常普遍,但拉弗教授關于稅率對稅收收入邊際影響的觀察在當時的學術界較為前沿。其得到結論為,稅率并不一定與收稅收入呈正相關關系,即并非國家規定的稅率越高,所得到的稅收收入越高。因此國家應該致力于研究并發現一種新稅種和適當的稅率,避免重復或高額征稅導致企業負擔過重,優化稅制,促進產業結構調整。

    增值稅首次被發明是在二十世紀中期的法國,1948 年增值稅取代銷售稅并應用于制造階段,取得良好效果。由于增值稅具有稅收中性的特點,避免營業稅重復征稅的弊端,減輕企業負擔,同時拓寬稅基,很快增值稅這種新稅種由于其獨特的優越性使得其在各個國家得到普遍認可和廣泛應用。增值稅的應用不僅局限于各個國家的制造階段,而且使用行業的分布也很廣泛,包括本文所重點講述的建筑施工企業??傮w上,在其他廣收增值稅的國家,整體增值稅額收入占政府總收入較大比重。

    目前征收增值稅的國家,在推行增值稅初期大都已經在各個行業全面征收增值稅,因此不存在營業稅改增值稅的情況。因此關于增值稅的研究,國外學者大都集中在增值稅稅率制定、適用范圍及國家如何進一步改善稅制方面。

    ...........................

     

    第 2 章  建筑施工企業實施“營改增”背景

     

    2.1  “營改增”相關理論

    2.1.1  稅收原則

    稅收作為國家收入主要來源,是國家進行收入再分配,合理優化資源配置,促進社會公平與發展的重要手段。稅收的征納不是盲目的越多越好,例如古代封建社會嚴苛的苛捐雜稅是社會動蕩,國家覆滅的主要動因。在當代經濟社會,國際上各個國家都在致力于明確一個規范化的稅制,合理的稅制不但能保證國家收入及職能的正常發揮,而且有利于提高企業生產積極性,促進經濟的發展。

    目前國家上公認的稅制原則為:公平、效率、穩定、法制。首先公平與效率是相輔相成的,兩者既相互促進又相互制約,單純只注重某一個方面,會顧此失彼,作用下降。公平問題是我國社會各界所面臨的一個普遍問題,在收入分配方面亦是如此,稅收具有社會資源再分配的作用,稅收方面的公平主要是指在不同行業、不同地區、不同性質企業間稅收制度的公平性。納稅人在納稅時十分關注納稅的公平和合理性,“不患寡而患不均”,如果在不同地區或者不同企業間稅制有明顯的差異,則會導致納稅人因心理的不公平感而排斥現有稅收制度,極力偷稅漏稅甚至抗稅。國家可以對部分地區如西部貧窮落后地區,部分產業如急需發展的科技或惠農產業給予一定的稅收優惠政策,但優惠政策制定必須有一定的附帶條件和時間限制。不能盲目的在本已十分發達的地區或高利潤的壟斷性行業繼續給予優惠待遇。效率是稅收體制堅持的原則和利益發揮的作用,稅收的征收工作本身需要盡可能的降低征收費用,如大規模納稅自控體系的應用取代過多的稅務人員,而且稅收也要發揮對國家整體經濟的促進作用。穩定原則是稅制得以發揮積極作用的前提,只有穩定的稅收政策才可發揮該有的政策的紅利,從而利于解決市場自身波動問題,穩定經濟發展態勢。最后是法制原則,任何一種政策的執行必須有法律的強制保障才可以保證政策實行的力度,稅法是稅收制度的法律保障,各項稅種的征收必須嚴格以憲法為基礎,以稅法為保障,真正發揮稅收對經濟發展的促進作用。

    2.1.2  營業稅與增值稅相關理論

    我國現行稅種數量較多,與本文建筑施工企業“營改增”最息息相關的就是營業稅和增值稅。兩大稅種構成我國稅收收入的重要來源,是政府收入的重要組成部分。

    營業稅是指對在我國境內提供勞務,非捐贈性轉讓無形資產和不動產征收的以營業額為基礎,乘以各行業相應稅率所應繳納的稅種。但上述營業稅概念是 2011 年“營改增”政策推行之前的定義,在今天看來已經不合乎現狀,本小節主要目的在于比較稅收政策改革之前營業稅與增值稅的定義和區別,因此仍然沿用以前的營業稅定義。營業稅的稅收管轄部門是地方稅務機關,因此營業稅收入地方政府的主要收入來源。營業稅作為一種流轉稅,其征收范圍十分廣泛,征收環節層層相扣,計算方法比較簡單。建筑業在“營改增”之前按照 3%的稅率征收營業稅。但是營業稅的主要缺點是容易造成重復征稅,忽略企業本身的成本,以總營業額為基礎計算應納稅額,容易增加企業負擔,現代國際社會上的發達國家已經相繼棄用營業稅,改征增值稅能更好的反映公平與效率的稅制原則。營業稅納稅流程如 2-1 圖所示。

    ...........................

     

    2.2  建筑施工企業稅收征管現狀

    2.2.1  建筑企業發展狀況及特點

    2.2.1.1 建筑企業發展現狀

    從國家整體經濟形勢上來看,2014 年的 5 月,習近平總書記第一次提出“新常態”,指出我國經濟發展進入新常態,并將在較長時間內處于新常態。在同年 11 月的 APEC領導人會議上習近平總書記全面闡述了新常態的內容及特征。所謂新常態,其字面上的意義即為一個國家經濟在經歷過一段時間的波動和調整之后,重新進入一段經濟運行總態勢。人類歷史的發展就是在不斷地否定歷程中,不斷地從非常態過渡到新常態。對于我國而言,主要是經濟增長方式的轉變和經濟增長衡量方式的轉變。我國過去經濟高速增長主要是粗放式、高投資、高消耗的傳統模式,對于經濟水平的衡量主要是依靠 GDP總量。在供求模式上出現嚴重不平衡:國民需求低的領域供給嚴重過剩,如低檔商品、鋼鐵煤炭、房地產等;在國民需求迫切的領域,供給明顯不足,如高質量商品。煤炭、鋼鐵等工業產品產能過剩,國外個別商品如奶粉、馬桶蓋和化妝品的搶購潮的現象反應了我國的供求不平衡現狀。此外國家在新常態下,經濟增長速度減緩,中等速度取代過去十幾年的高等速度,在新常態下,城鄉收入差距縮小,城鄉二元制體制將逐步在黨和國家努力下得到改善。雖然經濟增長速度減緩,但不代表我國經濟遭受寒冬,而是機遇與挑戰共存,新經濟增長方式下,經濟增長的質量將遠遠超過之前的經濟增長質量。

    關于新常態在建筑業的表現即為,當前我國房地產業產能過剩,大量房產庫存積壓。施工企業迎來寒冬時期,需要國家采取減稅政策大力支持建筑施工企業的發展,降低企業成本,消化產能,去庫存。建筑業作為國家支柱型產業,多年來其年總產值占國家總產值較大比重,近十年來一直保持高速增長狀態。但是 2015 年開始,增長速度明顯下滑,各方面數據亦有所下降。從國家統計網獲悉數據,2015 年我國建筑業總產值較 2014 年增長 2.3%,增長速度近十年來首次跌破 10%,達到 180757 億元,同期 2014 年增長速度為 10.2%,增長速度嚴重下降。從全國的建筑房屋施工面積來看,2015 年達到 124.3 億元,與 2014 相比不增反降,負增長 0.6%,其中 2015 年國家固定資產投資幅度的下降對于建筑房屋面積負增長有較大影響。根據國家統計局給與資料發現,2015 年我國固定資產投資 551590 億元,實際增長 12%,增長率較 2014 年下降 2.9%。房屋開工面積由 2014年的 18074 萬平方米降低為 2015 年的 154454 萬平方米,降幅達到 14%。開發商購置土地面積由 2014 年 33059 萬平方米降為 2015 年 22811 萬平方米,降幅達到 31.7%。

    .......................

     

    第 3 章  “營改增”對建筑施工企業財務和稅負的影響 ........................ 16

    3.1  對企業經營管理方面的影響 ............. 16

    3.1.1  對內部構架與企業管理文化的影響 ........... 16

    第 4 章  建筑施工企業“營改增”存在的問題 ................... 30

    4.1  納稅人與納稅時間地點界定問題............ 30

    4.1.1  納稅人的認定與分類問題 ... 30

    第 5 章  對建筑施工企業實行“營改增”的建議 ................. 37

    5.1  對政府政策方面的建議 ............... 37

    5.1.1  細節規定方面的建議 .............. 38

     

    第 5 章  對建筑施工企業實行“營改增”的建議

     

    5.1  對政府政策方面的建議

    根據第四章中對“營改增”在建筑施工企業中的問題分析,目前政府政策方面主要存在技術與體制層面的問題。本章將從這兩個方面分別給予一定的政策建議。

    5.1.1  細節規定方面的建議

    當前“營改增”細節規定方面的問題主要是稅率水平的確定和進項稅抵扣范圍。稅率層次過多,稅率水平偏高,進項稅抵扣范圍過窄。

    (1)稅率檔次及水平的建議

    我國增值稅稅稅率分為五檔:17%,13%,11%,6%和 0%(出口退稅)。新開兩會通過的“營改增”試點方案中,繼續堅持多檔匯率,并未實現“單一匯率”制。實際上單一匯率更能體現稅收中性原則,11%匯率與 6%匯率的存在,勢必會讓實行 17%和 13%匯率的行業感到不公平,無論是第二產業還是第三產業中的服務業都存在千絲萬縷的關系。只要貨物或者服務的生產、經營和銷售過程實行統一的稅率,才能真正實現增值稅鏈條的完整性和匹配性。當前的稅改進度僅僅實現了抵扣鏈條的完整性,忽視了抵扣鏈條的匹配性,在增值稅稅征收和抵扣過程中,稅率有高有低,會產生一定的替代效應,干擾企業經營決策。對于建筑施工企業而言,銷項稅額增值稅率為 11%,而進項稅抵扣中,如甲供材料,老合同項目等實行簡易抵扣辦法即按照 3%的稅率予以抵扣,明顯高于銷項稅率,造成施工企業在生產過程中,過多的精力放在加大進銷項抵扣鏈條上,有目的的排斥進項抵扣率低的項目,不利于整個行業的轉型升級。因此建議政策盡快在稅率多檔制上加強研究,考慮是否可綜合完善抵扣鏈條基礎上,盡量減少稅率多檔制,由于短期內實行單一稅率難度較大,可暫時實行雙稅率制。

    在稅率水平上面,目前國家在建筑施工行業制定的 11%的稅率標準,是在全行業上下,全面完整落實增值稅政策后計算得出的結果。我國在“營改增”之前的增值稅率為17%和 13%,此次改革新增兩檔稅率 11%和 6%,這表明政府也意識到我國增值稅率偏高的問題。在與我國經濟貿易關系密切的周邊國家中,實行增值稅的國家平均稅率為11.5%。對于建筑施工企業而言,企業施工過程中很多原材料的購買實行 17%的增值稅率,而企業銷項增值稅率最高為 11%,進項與銷項稅率的差額無疑加重企業稅收負擔。倘若存在進項額抵扣不足的情況,則與之前 3%的營業稅率相比,稅收負擔將增加。因此在整體稅率水平方面,建議政府可在全行業增值稅率實行徹底后,逐步降低增值率,以期進一步完善稅率體制,真正為企業稅負全面降低而努力。

    ......................

     

    結論

     

    “營改增”改革是我國財稅體制結構性改革的重要組成部分,特別是在我國邁入經濟新常態的狀況下,國內產能過剩,企業負擔過重,“營改增”改革也是供給側改革的推動力。國家適時地進行“營改增”的稅制改革無疑利于減輕企業稅收負擔,幫助企業渡過困難時期,促進企業健康發展,整體上利于經濟結構調整和增長方式的轉變。2016年 3 月份召開的兩會中明確規定,將于 2016 年 5 月 1 日起在建筑業等四個行業開展“營改增”改革,此舉表明我國“營改增”進入全面收尾階段,圓滿完成了“十二五”規劃指標,是“十三五”的良好開端,將全面打通增值稅抵扣鏈條。

    根據交通運輸業自 2012 年開始“營改增”試點的情況來看,行業稅負整體有所下降,但在政策實行初期,也出現過企業稅負增加的情況,特別是大型交通運輸行業,即“營改增”對小型企業的稅負減輕效果最為明顯,但是隨著改革的進一步深化,整個行業的稅負一定是下降的。延伸到本文所研究的“營改增”對建筑施工企業的影響中,通過研究發現“營改增”政策的實行在長期內有利于建筑施工企業稅負下降,但是“營改增”實行初期,由于各方面相關配套措施的不健全,制度在某些方面的缺失,如稅率層次過多、進項稅額抵扣范圍狹小等,有可能造成建筑施工企業,特別是大型老施工企業的稅負在短期內不降反增的情況。針對于上述存在的情況,本文分別從政府與企業兩方面給出一定建議。首先政府作為政策制定者和宏觀經濟調配者,需要從全局出發,考慮到建筑施工企業的特殊情況,給與一定的稅收優惠和制度改進。從建筑施工企業自身角度來說,建議企業積極做好應對政策的改變準備工作,做好稅收籌劃工作,減輕企業自身負擔,最大限度利用好改革紅利。

    任何一種制度的實施都必須具備一定的前提條件,任何一種經濟政策的推行都必須輔之以配套措施。我國財稅體制的改革不僅是國家經濟政策的變革,而且是企業經濟增長的轉變,若想更快更好的取得預想改革效果,需要政府和企業共同為我國整體經濟及稅制結構改變,為經濟持續健康發展做出努力。

    不足之處:本文實際寫作時間跨越從 2014 年 8 月—2016 年 4 月份,期間“營改增”政策曾多次有所變動和進展,在論文寫作結束前 20 天,即 2016 年 3 月份召開的兩會中剛剛確認通過在建筑業實行“營改增”試點的方案。寫作過程中政策的細微變動導致本文雖極力以最新政策為出發點進行研究,但難免因為數據不夠充分等原因有所紕漏,望廣大學者在今后的研究中能更加精益求精。

    參考文獻(略)

     

     

     

     

     

     

     

     

     

     

     

     

     

     

     

     

     

     

    ?
    想畢業,找代寫
    在線咨詢 在線留言咨詢
    QQ在線
    返回頂部
    <li id="qqqqq"></li>
  • <tt id="qqqqq"><table id="qqqqq"></table></tt>
    <li id="qqqqq"></li>
    欧美激情视频一区 永胜县| 普兰县| 云浮市| 昂仁县| 社会| 宝丰县| 平武县| 策勒县| 台北县| 桓仁| 福海县| 扶绥县| 潼南县| 江门市| 成都市| 吴桥县| 乌拉特中旗| 东平县| 东明县| 疏勒县| 庆安县| 天水市| 宾川县| 桑日县| 望都县| 新泰市| 肇源县| 且末县| 荣成市| 黄陵县| 固阳县| 安吉县| 綦江县| 桐梓县| 博野县| 太谷县| 波密县| 边坝县| 青龙| 富顺县| 柳州市| http://444 http://444 http://444