<li id="qqqqq"></li>
  • <tt id="qqqqq"><table id="qqqqq"></table></tt>
    <li id="qqqqq"></li>
    無憂MBA論文網MBA論文 > MBA課程論文 > 會計學 > 正文

    阿里巴巴并購網易考拉的協同效應思考

    時間:2024-05-21 來源:www.jseastgenia.com作者:vicky

    本文是一篇會計學論文,本文采用了事件研究法、EVA評價法、財務指標法和非財務指標法對阿里巴巴并購網易考拉的協同效應進行了一定的分析研究,分析結果還算比較客觀。
    第一章緒論
    第一節研究背景及意義
    近些年,隨著時代科技的高速發展,互聯網企業間的同業競爭日趨激烈。以迅速搶占市場資源、提升自身實力為目的的并購活動也自然增多。通過選擇并購而獲取其他企業的資源的方式變得愈加熱門起來,以求擴大自身市場競爭力,實現優勢補互補創造更大收益。
    一、研究背景
    伴隨著“互聯網+”和產業融合發展步伐加快,數字經濟開始領跑中國的發展,中國互聯網行業也正在擴大。根據互聯網絡信息中心公布的報告顯示,我國網民的規模較2020年12月增長4296萬,已經達到了10.32億人次,互聯網普及率達到73.0%。網民規模越來越大,使得我國消費市場蒸蒸日上,同時為我國數字經濟的發展奠定了良好的用戶基礎。自2013年開始,我國已經連續九年霸占世界網絡零售市場的榜首。網上購物已成為人們的生活的一部分,與此同時,電商行業間的競爭也愈演愈烈。
    互聯網行業主要以并購為擴張方式,利用并購來拓展企業經營版圖,以此來達到企業進一步發展。在互聯網飛速發展的今天,它已經變得越來越成熟,競爭也越來越激烈,與此同時,企業憑借其內生增長放緩。市場激烈競爭環境,推動了企業間融合的腳步逐步加快,相當多的公司選擇了并購的方式,以求得迅速發展。根據2011年度29起并購案例來看,增長到2016年的476件。并且自2017年以來并購勢頭再度減弱,2021年我國新經濟領域并購事件數量達到752宗,其中,8家企業并購金額突破10億元?;ヂ摼W行業是大數據、人工智能時代繁榮發展的結果,并購目前已經成為互聯網企業取得有效資源的首要選擇。為此,互聯網企業的并購依然是當前時代的大潮流。

    會計學論文怎么寫
    會計學論文怎么寫

    ............................
    第二節國內外研究綜述
    一、國外文獻綜述
    (一)關于企業并購動因的研究
    關于企業并購動因方面,Narayanan和Berkovitch(1993)通過觀察預期收益與總收益兩者的關系,以達到區分企業并購動因的目的,通過實證研究發現:絕大多數企業在并購時尋求的是協同效應[1]。Harford(2015)研究認為企業并購的首要動因是為了實現協同效應的發揮,以此來推動企業更好的持續發展[2]。Garzella和Fiorentino(2017)認為協同作用是并購的主要動機,但如若協同效應被高估時,那可能會導致并購行動失敗,企業高管通過有效管理可以實現協同效應[3]。Comanor(1975)提出了“市場勢力理論”,他認為企業開展并購的動因是為了實現市場規模效應,以達到提升市場份額的目的[4]。Maksimovic等(2013)對比了上市和非上市企業的并購行為,發現兩者并購的目的不相同,上市企業比較容易受經濟環境影響,并購活動較頻繁,主要目的在于獲取市場占有率,穩固市場地位[5]。Hassen等(2018)對歐洲商業銀行并購事件進行了分析,發現銀行業并購主要是為了達到擴大自身的規模的目的,以便于自身更好地在市場上獲取有利資源,從而形成市場勢力[6]。Jiang J(2019)分析了橫向并購企業的動因,發現一般橫向并購的企業主要是為了搶占所在行業的市場份額,同時爭取企業自身需求的資源,擴大自身發展規模,從而提升自身綜合實力[7]。Maria等(2019)通過并購其他企業最終實現了多元化戰略的企業進行研究,他認為實現多元化經營的企業績效大于未實現多元化經營的一方,并且整體創新水平也會比此前高[8]。
    (二)關于企業并購績效的研究
    Abdul和Nazia(2016)對1995至2012年的并購數據收集整理,期間采用了財務指標法對并購后的績效進行評估[9]。Ariel Markelevich(2014)對2000年以來多個典型的并購案例進行分析發現,并探討了企業規模對企業本身產生的影響。認為企業規模越大,并購協同效應的實現與企業規模呈一定正相關性。但當規模過大時,并購會降低企業的績效[10]。
    .............................
    第二章相關概念及理論基礎
    第一節概念界定
    一、并購概念
    兼并和收購是企業并購的兩種方式,通過轉讓公司控制權或者所有權,以企業資本擴張、業務發展為目的的一種經營手段,同時也是企業進行資本運作的一個重要途徑。兼并的基本概念就是兼并方用自己的財產去交換獲取被兼并企業的所有權,由此獲得對其控制權的行為;并購則是將被并購方企業的控制權從一個控股企業轉移到并購方控股企業。并購就是企業利用其自身各方面的優越條件,如市場、品牌、資本和經營等其他優勢獲得了另一家公司的經營權、控制權、資產和股份,使得某一企業對其他企業產生直接和間接的支配性影響,讓存量資產變成增量資產,實現資本的增值,進而使企業能夠持續穩定地發展。
    二、并購類型
    現目前,并購時間不斷新增,許多學者在研究并購績效的過程中,并購績效定義差異。例如,有的學者在宏觀和中觀上、微觀三個層次對并購績效的定義從宏觀角度來看,并購績效更多傾向并購對于經濟結構調整的促進作用、評估國有資產盤活情況;從中觀角度來看,并購績效更傾向于從并購對于資本市場的沖擊層面進行評估;從微觀角度來看,并購績效更傾向于從企業發展層面進行評估。在并購中,不同公司選擇方式不同,現目前,國內企業主要有以下并購方式:
    (一)按行業相互關系
    按行業相關性分類,主要有橫向、縱向以及混合并購三種。橫向并購就是并購雙方的企業在同一個市場上進行、生產和銷售同一用途的情況,經過橫向并購,兩方企業相互借鑒,所形成的協同效應能夠使企業規模不斷擴大,快速提升企業的獲利能力,甚至會導致行業壟斷。但是行業壟斷易造成賣方的集中,不利于有利市場競爭環境的形成??v向并購是并購雙方的企業處在相同的生產過程或者經營環節的上游和下游,就是供應商和需求商之間的聯系。給對方一個穩定的原料供給,或者是穩定的銷售渠道,并降低了相關的交易費用、提高了生產效率?;旌喜①従褪且患夜臼召徟c其所生產產品性質,類型不相同的公司,在這些企業中,目標公司和并購企業既非同產業,也不存在縱向關系,通過這種并購,能夠滿足企業多元經營的需要,幫助分散風險。
    ..........................
    第二節相關理論
    一、企業并購動因理論
    在當前市場激烈競爭的環境中,企業之所以要實施并購,是力求希望通過并購其他企業而實現協同效應,以達到企業利潤及股東財富的最大化收益的目的,使得企業得以長久的發展。有關企業并購動因的理論有如下幾點:
    (一)規模經濟理論
    所謂規模經濟理論,就是伴隨著企業經營規模的持續擴大而實現自身的不斷發展,力求單位成本得到有效降低、總體生產經營效率得到提升,從而促進企業經營利潤水平不斷提高。實現規模經濟有多種途徑,而在實踐中,多數企業選擇了并購重組。無論公司選擇橫向并購,或縱向并購,均較易實現規模經濟。橫向并購時,企業兼并和收購同領域內其他公司,能快速擴大生產和經營規模,且能實現規模經濟效應,經過整合并購,對企業生產進行管理,能達到生產率,利潤率進一步提高。就縱向并購而言,企業通過對行業上下游企業的兼并,期間通過延伸企業的經營業務鏈條,很容易達到規模經濟。根據交易成本理論,企業進行縱向并購,可以較好地控制其交易成本,還可以在產業鏈視角下,規范并購之后的企業生產和管理,因而大大提高了生產效率。因原來上下游供應關系轉變為企業內部交易,這時,企業經營成本就比較低廉,其產生的規模經濟效應更為顯著。規模經濟效應產生于生產、經營在這兩方面都體現得更為突出。
    從生產層面上看,并購后企業能夠整合并購前雙方企業資產,從而顯著提高了資產使用效率,還可以較好地控制生產成本。在經營層面上,被收購企業在收購之前能較好地整合市場資源,由此減少運營中的費用,達到提高企業利潤水平之目的。本文以阿里巴巴并購網易考拉這一事件為研究對象,考慮到雙方均是互聯網電商領域的企業,同時此次并購有益于阿里巴巴擴張電商市場規模,以實現市場規模效益。所以,本文將規模經濟理論作為研究并購動因分析的基礎理論之一。
    ...........................
    第三章 阿里巴巴并購網易考拉案例介紹 ................................ 17
    第一節 并購案例公司簡介..................................... 17
    一、阿里巴巴公司簡介 ........................... 17
    二、網易考拉公司簡介 .............................. 17
    第四章 阿里巴巴并購網易考拉協同效應分析 .......................... 23
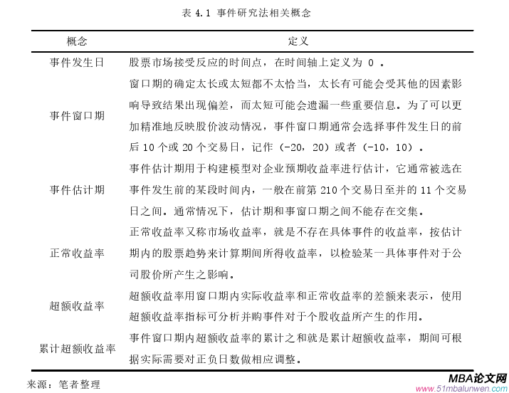
    第一節 基于事件研究法的協同效應分析 ............................ 23
    一、定義事件期 .......................................... 24
    二、模型構建 ......................................... 24
    第五章 案例啟示與建議 ............................... 43
    第一節 選擇合適的目標企業 ...................................... 43
    第二節 注重并購后的資源整合 ................................ 43
    第三節 采用靈活恰當的支付方式 ........................... 44
    第五章案例啟示與建議
    第一節選擇合適的目標企業
    并購能否取得成功,一定程度上取決于能否準確選擇合適的目標企業。成功的并購是能在短期內能對企業產生積極影響,從長期看也要符合長期戰略的布局要求,因此并購的發生是基于企業短期規劃和長期戰略實現的,在并購前需要全面分析自身和目標企業的優勢,合理選擇并購目標,才能最大程度保證成功并購的實現。
    在上文分析中,選擇網易考拉作為阿里巴巴自身的并購目標,一方面是雙方企業同屬于電商領域,在業務上有一定的互補,網易考拉具有國內跨境電商較高的市場占有率,擁有完善的物流和供應鏈體系,從戰略發展視角來看這正是阿里巴巴想要擴展的版圖;另一方面伴隨著互聯網的迅速發展和消費升級,行業競爭不斷加劇,為占據跨境電商市場份額,穩固電商領域市場地位,以抵御以拼多多為代表的同行競爭。結合正文分析得出,這是一次成功的并購,無論從短期還是中長期視角來看,阿里巴巴實現并購的協同效應。
    因此,企業在選擇目標企業時一定要綜合考量自身和并購的目標發展情況進行,制定正確的并購戰略和發展規劃切實選擇一個恰當的并購對象,有便于實現長期穩定的發展。

    會計學論文參考
    會計學論文參考

    ..........................
    第六章研究結論及展望
    第一節研究結論
    阿里巴巴成功并購網易考拉,這一顯著成功并購的舉動,挽救了在瀕臨存亡的網易考拉,同時也為試圖擴充跨境電商版圖的阿里巴巴帶來了新的市場機遇,跨境電商“并購第一大案”毫無疑問成為近年來互聯網企業并購的經典案例。在當前互聯網為主要驅動的時代,互聯網并購事件日益頻繁的背景之下,探究互聯網企業的協同效應對于未來的互聯網并購市場有一定的參考意義。本文選擇阿里巴巴并購網易考拉這一經典案例,立足協同效應的視角出發,以企業并購動因理論和協同效應理論為理論基礎,運用多種研究方法對阿里巴巴并購網易考拉這一案例和相關數據進行了詳細分析,得出以下結論:
    第一,在短期的股價變動情況方面。從事件研究法計算結果來看,阿里巴巴并購前后的股價波動趨勢與當地紐交所指數變化趨勢基本相同,且超額收益率與累計超額收益率兩項指標雖然在并購事件的前后均出現了上升的趨勢,但累計超額收益率基本低于超額收益率,可能原因有資本市場對此次并購行動提前預料并采取了相關行動,但總體來說此次并購行動引起了資本市場的關注,市場對此次并購事件表示認可,短時間內為股東財富帶來了一定增長,實現了短期的協同效應。
    第二,在中長期的財務指標表現方面。從財務指標法分析結果看,阿里巴巴資產管理水平、發展能力、盈利能力等相關指標在并購事件發生后均出現了增長的趨勢,但是2020年上半年受新冠疫情不可控因素的影響,2020年上半年的數據出現了大幅度的下跌趨勢,剔除疫情的客觀因素,阿里巴巴并購后的阿里巴巴憑借網易考拉的市場份額及供應鏈等資源,在經營業績、資金控制能力和發展能力等方面實現了增長,實現了在財務、管理及經營方面的協同效應,但期間受疫情不可控的影響,并購后的半年內出現盈利能力、下降的情況。
    參考文獻(略)

    ?
    想畢業,找代寫
    在線咨詢 在線留言咨詢
    QQ在線
    返回頂部
    <li id="qqqqq"></li>
  • <tt id="qqqqq"><table id="qqqqq"></table></tt>
    <li id="qqqqq"></li>
    欧美激情视频一区 拜泉县| 马龙县| 衡阳市| 东丽区| 阿鲁科尔沁旗| 隆尧县| 江孜县| 伊金霍洛旗| 元阳县| 宜兴市| 筠连县| 峨边| 乐安县| 阳谷县| 措勤县| 桐乡市| 普定县| 偏关县| 黄山市| 象州县| 眉山市| 甘孜| 汾阳市| 武夷山市| 岳阳县| 曲水县| 哈巴河县| 灵寿县| 南汇区| 临沂市| 沁水县| 呼伦贝尔市| 荣成市| 湖州市| 濉溪县| 铅山县| 汝州市| 铜山县| 闵行区| 搜索| 中江县| http://444 http://444 http://444