<li id="qqqqq"></li>
  • <tt id="qqqqq"><table id="qqqqq"></table></tt>
    <li id="qqqqq"></li>
    無憂MBA論文網MBA論文 > MBA畢業論文 > 戰略管理 > 正文

    內蒙古F發電有限責任公司發展戰略探討

    時間:2023-08-03 來源:www.jseastgenia.com作者:vicky

    本文是一篇戰略管理論文,本文從優化組織結構、提高發展質量、加強人力資源管理、提升營銷管理能力、加大成本管控力度、拓展新業務新市場六個方面提出了F發電公司發展戰略制定的保障措施,保證F發電公司戰略目標的實現。
    第一章緒論
    1.1選題背景

    戰略管理論文怎么寫
    戰略管理論文怎么寫

    自電力誕生以來,電力工業便逐漸成為支撐國民經濟穩健發展的支柱行業,電力工程成為關乎國計民生的重要工程?;ヂ摼W時代的到來,社會對電力更是有著持續不斷的需求,電力產品遍布生活中的各個角落。電力的充足供應是國家經濟發展的必要條件,電力供應出現短缺時,國民經濟發展的腳步會明顯變慢??梢哉f,電力工業必定會長期存在,同時也更需要不斷發展,在我國經濟發展中,電力經濟將會一直扮演國民經濟的“先行官”的角色。
    電力的產生方式主要有:使用煤炭、天然氣等可燃燒物的火力發電、利用水能的水力發電、風力發電、太陽能發電、核能發電、氫能發電等?;鹆?、水力、核能等發電是我國目前的主要發電方式,其中火力發電在我國的傳統電力供應方面一直占據主導地位。伴隨著經濟的穩健增長,我國發電量、用電量也呈現穩步上漲的態勢。根據國家能源局發布的2021年全國電力工業統計數據,2021年,全國全社會用電量83128億千瓦時,比上年增長10.3%;全國全口徑發電量為83768億千瓦時,比上年增長9.8%。其中,火電56463億千瓦時,比上年增長9.1%。截至2021年年底,全國全口徑發電裝機容量237692萬千瓦,比上年增長7.9%。其中,火電129678萬千瓦,比上年增長4.1%。但與此同時,火力發電的弊端也一直為人詬病?;鹆Πl電利用煤炭、石油等化石燃料進行燃燒產生熱能,這不僅會導致不可再生能源的大量消耗,更會使得整個燃燒過程中排出大量的有害氣體,對自然環境造成嚴重破壞。伴隨著國家對節能降耗重視程度的日益提高,對電力的綠色發展也提出了更高的要求,全國火電廠機組平均供電標準煤耗從2015年的315克/千瓦時降至2021年的302.5克/千瓦時,在“雙碳”目標指引下,發電行業結構的調整進入了前所未有的新階段,全國全口徑發電量中火電占比從2015年的73.71%降至2021年的67.40%,全國全口徑發電裝機容量中火電占比從2015年的65.93%降至2021年的54.56%。由此數據可以看出,我國發電方式短時間內仍會以火力發電為主,但與此同時,火力發電的“半壁江山”位置將會逐漸被削弱,電力綠色低碳發展轉型勢在必行?;鹆Πl電企業需要緊跟政策與市場環境,充分利用電力市場主導地位,及時進行技術改造,以便更好適應國家“碳中和、碳達峰”的既定戰略。
    .....................
    1.2研究目的及意義
    1.2.1研究目的
    火電行業在發電行業中一直占據著“半壁江山”的地位,但火電企業利潤受國家調控電價及所需的燃煤價格影響巨大,且在“雙碳”目標提出之后,火電企業如何實現高效綠色發展更是亟待解決的問題。內蒙古F發電有限責任公司位于烏蘭察布市豐鎮市,隸屬于中國華能下屬的北方聯合電力有限責任公司,是一座生產經營30余年的火力發電廠,從1989年首臺機組投產至2021年12月底,累計發電1646.7億千瓦時,累計完成工業總產值307.73億元,累計上繳稅金29.87億元,為內蒙古自治區及地方經濟建設做出了重要貢獻。但F發電公司由于機組運行時間長,設備較為老舊,能耗較高,同時兼具員工老齡化嚴重及距離煤源地較遠等問題,在市場競爭中已呈現劣勢。本文對我國火電行業發展情況、國家對電力行業的政策、社會文化及科技發展環境等外部環境進行分析,結合公司治理、戰略管理等相關理論,結合F發電公司自身經營發展情況、內部能力及所依托行業背景能力分析,了解公司自身具備的優勢及存在的劣勢,在發展中需要把握的機遇及面臨的威脅。在對火電行業未來發展趨勢的研判下,通過戰略管理分析方法及分析工具,提出適合F發電公司的發展戰略及相應保障措施,希望能夠解決F發電公司現存的綠色低碳發展難度較大、成本控制難度較高、長期戰略規劃不清晰等問題,幫助企業實現經濟和環境雙重向好向優發展。
    1.2.2研究意義
    本文以F發電公司為案例進行研究討論,在戰略管理相關理論指導下,結合電力行業發展政策、對電力相關數據進行搜集、查閱相關電力行業發展方面的文獻,結合F發電公司的發展現狀,針對F發電公司當下發展的內外部環境分析,對其發展中潛在的機遇與威脅,具備的優勢與顯現的劣勢分別進行分析,明確其未來發展方向,對其未來發展有一定指導意義,同時由于F發電公司自身機組特性,其面臨的發展困境也具備一定共性與典型性,其發展戰略的制定對同樣面臨能源轉型及同經營老舊容量機組的企業發展亦具備一定的借鑒作用,以便該類型企業在政策環境發生改變時可以更好適應,具有一定的現實意義。
    ................................
    第二章F發電公司發展歷程與現狀
    2.1 F發電公司發展歷程
    內蒙古F發電有限責任公司位于內蒙古自治區烏蘭察布市豐鎮市,隸屬于北方聯合電力有限責任公司,注冊資本1億元,距離擁有“中國煤都”之稱的大同市僅40余公里,距離首都北京不足400公里。主要經營開發、投資、建設火力發電、光伏發電、風力發電;電力、熱力、蒸汽、熱水的生產管理、檢修維護、供應銷售和費用收??;鐵路及配套基礎設施建設、鐵路專用線租賃、集裝箱運輸、接卸;煤化工、煤炭資源深加工、開發、建設、運營管理、銷售;石灰石、電力生產相關原材料投資、開發、綜合利用等發電、供熱、檢修維護相關業務范圍。
    F發電公司原名F發電廠,原總裝機容量為120萬千瓦,現為80萬千瓦。其中:一二號機組為國產20萬千瓦濕冷機組,三至六號機組為國產20萬千瓦空冷機組。1986年7月開始開工建設,1989年11月,一號機組投產,蒙西地區嚴重缺電的局面得到了改善。1990年12月,二號機組的投產實現了蒙西電網與華北電網聯網,內蒙古從此開始了西電東送;1993年6月,三號機組作為首臺國產20萬千瓦空冷機組實現了移交生產,同年12月四號機組投入運行,1995年12月,六臺機組全部實現了投產運行。1999年3月,內蒙古電力(集團)有限責任公司和內蒙古蒙電華能熱電股份有限公司(以下簡稱內蒙華電)經過協商,將F發電廠一二號機組的全部凈資產分別出售給內蒙華電。至此,F發電廠一二號機組由投產初期的國有制變為股份制,收購的凈資產全部入股。1999年1月1日,F發電廠三四號機組經營性凈資產的全部權益劃轉配股給內蒙華電。2004年1月9日,內蒙古電力(集團)有限責任公司實行廠網分離,所屬發電企業整體并入北方聯合電力有限責任公司,由此F發電廠五六號機組歸屬北方聯合電力有限責任公司。2010年10月,一二號機組按照國家上大壓小政策關停。內蒙華電下轄F發電廠三四號兩臺機組。2014年11月底,三至六號機組資產全部歸屬內蒙華電。2018年8月25日,為提高企業競爭力,內蒙華電對F發電廠進行了資產重組改制,與內蒙古能源建設投資(集團)有限公司共同出資組建內蒙古F發電有限責任公司。
    ....................
    2.2 F發電公司現狀
    2.2.1組織結構分析
    F發電公司經歷了三十余年的發展,已形成了一套較為規范的現代企業組織結構。截至2021年底,F發電公司現有職工1136人,其中公司領導6人,中層干部27人,設立十二部一室一中心,分別為:辦公室(含信息中心)、黨建工作部(工會辦公室)、人力資源部、財務與預算部、紀律檢查與審計部、檢修部、運行部、安全監察部、生產管理部(含物資站)、燃料管理部、市場營銷部、熱網部、新能源前期辦公室、綜合服務中心。各部門職能分明,互相配合,效率得到很大提高。
    其中,辦公室(含信息中心)負責上級公司的精神及事務傳達,針對各部門匯總的數據進行年度規劃及任務分解下達;對公司層面的黨委會、總經理辦公會、行政例會、月度經營分析會等公司層面會議進行會議記錄;向上級單位上報公司的相關文件,同時給公司相關部門轉送上級單位的文件。同時,負責保管公司的非人力資源檔案,對公司內部公務用車進行批準與調撥;上級公司的對外業務接待工作也通常由辦公室牽頭;公司視頻會議所需設備及全公司的計算機設備調試維修工作也由辦公室下屬的信息中心所負責。
    黨建工作部(工會辦公室)對內負責公司各級黨組織的建設和管理,考察公司各黨員的工作作風和實際工作情況;通過廣播站和公司自創報紙《F電人》向公司廣大職工宣傳企業生產經營情況事跡,對公司共青團員進行培養與管理;傳達上級指示精神;對外向上級單位傳達公司經營現狀;下屬的工會辦公室負責調動員工積極性,維護公司員工廣大合法權益,在節假日、員工生日、嚴寒酷暑時,以慰問品等形式及時向員工表達企業關懷。
    ................................
    第三章F發電公司的外部環境分析..............................15
    3.1 F發電公司的宏觀環境分析.......................15
    3.1.1政策環境分析.....................................15
    3.1.2經濟環境分析............................................16
    第四章F發電公司發展的內部環境分析...........................26
    4.1 F發電公司的資源分析.......................26
    4.1.1生產資源......................................26
    4.1.2行業背景資源...........................27
    第五章F發電公司的戰略選擇分析.............................35
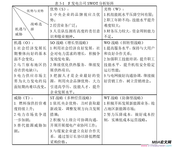
    5.1 F發電公司的SWOT分析...................................35
    5.1.1 SO戰略..............................35
    5.1.2 ST戰略..................................36
    第六章F發電公司的戰略措施保障措施
    6.1優化組織結構
    F發電公司現設十二部一室一中心,公司領導6人,副總工程師2人,中層干部28人,各層人員管理幅度較小,信息傳遞效率不能得到有效保證,且經過層層信息傳遞,信息的真實性容易打了折扣。公司接下來應優化機構和崗位設置,持續推進人力資源優化配置,深化各級管理人員日常監督考核,完善干部選拔任用機制。
    同時,嚴格執行物資采購管理制度,加強工程服務、物資招投標、合同管理和資金支付全過程監督管控,做到需求、采購、決策三分離。加強審計和內控評價,堵塞管理漏洞,進一步規范企業經營管理。優化績效管理體系,將績效目標細化分解,突出關鍵指標,倒逼責任落實。

    戰略管理論文參考
    戰略管理論文參考

    ...........................
    第七章研究結論
    本文通過借助企業戰略管理相關理論和相關分析工具,結合F發電公司實際生產經營情況。對公司內外部環境進行了分析,對公司自身能力及資源進行了研究,針對F發電公司所面臨的外部機遇與挑戰,自身存在的優劣勢,為F發電公司的戰略制定給出相應的意見。主要得出以下結論。
    首先,本文對F發電公司所處外部環境進行分析,運用PEST分析,對F發電公司現處的政治、經濟、社會文化、技術環境分別進行分析,通過波特五力分析模型,對公司現有競爭者能力、潛在競爭者的威脅、供應方議價能力、需求方議價能力、替代品的替代威脅五個方面進行了能力分析,得出我國社會經濟面長期向好,火電供應仍為電力市場主力供應,烏蘭察布地區仍存在供電缺口,F發電公司在未來仍有良好發展機遇,但是也面臨著燃料保供控價難度持續上升、電力市場競爭持續加劇、替代能源來勢洶洶等威脅。
    其次,本文對F發電公司內部環境進行研究,從生產資源、行業背景資源、人力資源和企業文化四個資源方面進行資源分析,從發電和運營能力兩個能力方面進行了能力分析,得出F發電公司擁有廣泛的經營業務范圍,強勁的央企品牌優勢、人員隊伍擁有高度的敬業精神等自身優勢,但也存在著職工年齡及技能水平偏低、資金周轉壓力較大、機組能耗壓降空間有限等問題。
    再次,本文對F發電公司戰略發展進行了研究,運用SWOT分析矩陣,對F發電公司發展面臨的機遇與威脅,自身存在的優勢與劣勢進行了深入分析,得出了F發電公司未來應采取防御型戰略的發展戰略和成本領先的競爭戰略,并對支持戰略發展的火電業務、供熱業務及新能源電力生產投運等重點業務進行了分析。
    最后,本文從優化組織結構、提高發展質量、加強人力資源管理、提升營銷管理能力、加大成本管控力度、拓展新業務新市場六個方面提出了F發電公司發展戰略制定的保障措施,保證F發電公司戰略目標的實現。
    參考文獻(略)

    ?
    想畢業,找代寫
    在線咨詢 在線留言咨詢
    QQ在線
    返回頂部
    <li id="qqqqq"></li>
  • <tt id="qqqqq"><table id="qqqqq"></table></tt>
    <li id="qqqqq"></li>
    欧美激情视频一区 开原市| 德保县| 泗洪县| 铜山县| 奉节县| 从化市| 宜宾县| 临高县| 舟曲县| 赫章县| 呈贡县| 内江市| 清丰县| 万载县| 白银市| 云龙县| 鄄城县| 辽阳县| 阿瓦提县| 琼海市| 齐齐哈尔市| 通州市| 东乡县| 麻栗坡县| 炉霍县| 安西县| 鄱阳县| 响水县| 双牌县| 开原市| 富川| 新乐市| 明光市| 龙游县| 盐边县| 出国| 德保县| 武川县| 南充市| 洪江市| 普兰店市| http://444 http://444 http://444