<li id="qqqqq"></li>
  • <tt id="qqqqq"><table id="qqqqq"></table></tt>
    <li id="qqqqq"></li>
    無憂MBA論文網MBA論文 > MBA畢業論文 > 戰略管理 > 正文

    W礦業集團國際化戰略思考

    時間:2022-11-11 來源:51mbalunwen.com作者:vicky
    本文是一篇戰略管理論文,本文結合該集團的內部優劣勢,利用SWOT分析矩陣確定其主要戰略選擇,該集團應當抓住目前國際礦業整合的機遇,在鞏固好自身原有礦產項目優勢的基礎上,加速布局一帶一路沿線國家的其他礦種,尤其是新能源金屬礦種,進入高附加值礦產市場,并做好逆周期收購準備,在部分國家因疫情影響導致礦產開發不順利的背景下,抄底優質礦山。
    第一章企業國際化理論與戰略研究文獻綜述
    第一節企業國際化理論研究文獻綜述
    根據海內外相關學者的研究,根據發達國家經濟體與發展中國家經濟體企業差異,結合中國企業國際化發展實際,總結企業國際化理論主要有兩部分:主要適用于發達國家企業的企業國際化經典理論和適用于發展中國家企業的發展中國家國際化理論。
    一、企業國際化經典理論
    海默(1960)提出壟斷優勢理論,即在全球化背景下,任何一家身處完全競爭市場的企業都不可能有操控市場的力量,要素價格和產品價格處在同等水平,難以產生超額收益。因此,向本國領域以外的地方投資和擴展市場能夠得利是由于市場非完全競爭的緣故,在本國獲得壟斷優勢積累資本后,可以向海外市場擴張并復制,使得企業在與東道國企業競爭的過程中處于上風,維持壟斷高價,導致不完全競爭和寡占格局。
    艾薩德(1960)提出區位優勢理論,由于市場非完全競爭和壟斷優勢只是部分解釋了企業國際化的動力,但未觸及更深層級的原因,企業擁有市場優勢并不能直接證明對外投資優于出口,企業可以不進行國際化發展,而是在本國生產并將產品出口到第三國市場,因此,必須引入企業母國的區位因素來分析才能明確企業為何不辭勞苦遠赴異國投資的原因。這其中的主要區位因素包括勞動成本,市場購銷因素、貿易壁壘、政府政策等方面,這些區位優勢協同作用共同促成了企業對外投資的動力。
    巴克萊、卡森(1976)提出內部化優勢理論,該理論的觀點同樣是市場不完全,認為市場不完全不單單只在最終產品市場上出現,在中間產品市場上一樣存在,中間產品除了通常意義上的原材料和零部件以外,也指代知識、技術、管理、專利等“智力中間品”。
    第二節企業國際化戰略研究文獻綜述
    企業國際化戰略是將國際化理論的落實的一系列策略,本節結合中國企業國際化實際,主要包括兩個部分:國際化戰略選擇、國際化戰略實施。
    一、國際化戰略選擇
    錢德勒(1962)指出企業國際化戰略應該和長遠發展目標結合,主要有四種戰略選擇,即國際戰略、多國本土化戰略、全球戰略、跨國戰略。國際戰略是企業在本國開發出成熟的技術和管理體系后向海外市場移植,由總公司負責制定實施;多國本土化戰略是將企業的戰略和業務決策權力下放到海外公司的戰略或業務單元中執行,讓海外公司提供和本土一樣的產品或服務;全球化戰略以規模經濟為追求,將業務和產品高度標準化,方便異地復制和推廣獲得超高利潤;跨國戰略則是全局性重大戰略由母公司制定,區域性戰略則由海外公司在母公司的戰略框架下自行制定。
    安索夫(1983)認為國際化戰略選擇需要根據所面對的市場結構、體制機制和競爭水平等因素來決定。當所面對市場環境較為開放時,適宜用市場-競爭戰略,在新舊產品和新舊市場之間做好資源投放讓利益最大化;當所面對的體制機制合作基礎較為完善時,應當與行業內外的企業做好合作;當自身競爭優勢較為突出時,應當采取競爭戰略獲得市場主動權。
    二、國際化戰略實施
    張娟(2007)認為國際化戰略實施需要圍繞目標國產業政策,法律法規,社會風俗,資源稟賦等方面進行全面分析,理清系統風險才能制定實施步驟。而國外學者如安索夫、羅特等(1983)認為根據國際市場控制度的不同,國際化戰略有四種實施方式,分別是出口、東道國設立外銷部門、合資企業、設立全資公司。希特(2000)在此基礎上后續有加入了特許經營、聯盟等實施方式。巴林(1991)根據企業的資金實力和國際化階段不斷提高,提出成熟的國際化企業對合資方式會逐漸排斥,更加傾向于獨資或并購模式,反之,如果自身資本缺乏以及國際化經驗不足,則更傾向于降低交易成本,選擇特許經營、合資等方式。李卓、謝光亞等(2006)國內學者則認為針對中國企業的情況,在海外實施國際化戰略時需要時刻根據國內發展態勢做出調整,以穩固國內基本盤為重點,不可盲目照搬西方理論,需要因地因時制宜選擇實施方式。
    第二章W礦業集團國際化發展概況
    第一節總體經營狀況
    W礦業集團于1985年成立于中國福建省,注冊資本100億人民幣,經過三十多年的發展,已成為在國內15個省份和海外13個一帶一路沿線國家擁有大量優質礦產儲備的中資有色礦業龍頭企業。目前《財富》世界500強排名第486位,在全球范圍內擁有42596名員工,該集團以金、銅、鋅等有色礦產勘探開采業務起家,逐步拓展產業鏈至有色金屬冶煉化工方面,是全球少數擁有全流程礦產綠色開發冶煉技術的大型礦業企業,擁有包括哥倫比亞武里蒂卡金礦、剛果(金)卡莫阿銅礦,塞爾維亞佩吉銅-金礦等一批海外高知名度礦山,其礦產資源占有量及礦山建設運營水平均居于世界先進行列。
    一、業務分布
    W集團核心業務是礦山開發與運營,其中銅、金礦開采占據主導地位,其次是鋅、鋁、鐵等高增長金屬,最后是少量新能源產業關聯金屬開采。圍繞著以上重點布局礦種開發,并構建產學研一體式礦業工程研發體系,統籌勘探、采選、冶金、環保各個環節。還有其他支撐業務,主要包括:
    (一)清潔能源與生態環保
    在礦山與冶煉企業配套建設太陽能、風能、水能等清潔動力能源,投資“氫能”等清潔儲能相關材料產業,強化礦山與冶煉企業生態環保產業能力,關注礦山閉坑、尾礦庫閉庫等生態工程建設。
    (二)礦業貿易與物流
    探索與礦業開發相關聯的貿易、物流業務,著眼建立全球化負責任供應鏈。
    戰略管理論文怎么寫
    第二節國際化戰略動因與目標
    一、國際化戰略動因
    (一)技術突破
    W集團作為發展中國家礦業企業,其國際化動因在于對于低品位礦源開采及提純技術的突破,并在國內福建、西藏、新疆地區取得可觀經濟效益。根據小規模技術理論,拓展海外市場將會是實現更高盈利的重要方式
    (二)國內資源限制
    由于我國資源稟賦限制和長期粗放式開采,許多礦脈被破壞,礦產品位不斷降低,不少礦山都隨著開發的深入由富礦轉變為貧礦,開采和冶煉難度逐漸增大,生產成本也逐步上升,自2001年加入世貿組織以來,集團下屬冶煉廠的原礦進口比例以年均20%的速度激增,至2010年左右,盡管進口原礦的價格仍然低于國內的生產成本,但供應鏈風險已不可忽視。
    同時看到由于國際局勢變動,國際礦業巨頭力拓、必和必拓、淡水河谷三家聯合哄抬對中國鋼鐵企業的鐵礦石出口價格,導致我國許多鋼企經營舉步維艱的殘酷現實,產生經營危機感。加上國內產礦會受國內環境限制,想占有其他高價值礦種,必須將目光投向海外國家和地區,該集團為維護自身可持續發展,掌握供應主動權,擴大在國內的市場份額,走上了國際化發展道路。
    二、國際化戰略目標
    W礦業集團以技術創新為基礎,技術轉化和工程實踐為根本,以開拓國際有色礦產開發市場,占有國內原材料市場稀缺的有色金屬礦產資源為主要任務。戰略使命是在全球范圍內對部分大宗有色礦產(銅、鋅、金、鋰、鈷、鎳)具備一定的定價能力,成為向國內生產建設提供穩定的有色金屬原礦和精礦以及其他金屬原材料產品的供應商,改變國內下游企業原料端價格長期受制于國外大型礦業集團的局面,保障國內部分對外依存度較高的有色金屬供應。
    第三章W礦業集團國際化戰略外部環境分析.......................19
    第一節PEST分析.............................19
    一、政策環境分析(P).....................19
    二、經濟環境分析(E)............................20
    第四章W礦業集團國際化戰略內部環境分析.....................31
    第一節企業資源分析...........................31
    一、人力資源分析......................31
    二、礦產資源分析..........................32
    第五章W礦業集團國際化戰略選擇、建議與保障措施....................39
    第一節W礦業集團SWOT戰略選擇分析............................39
    一、優勢-機會戰略(SO).............................40
    二、劣勢-機會戰略(WO)..........................40
    第五章W礦業集團國際化戰略選擇、建議與保障措施
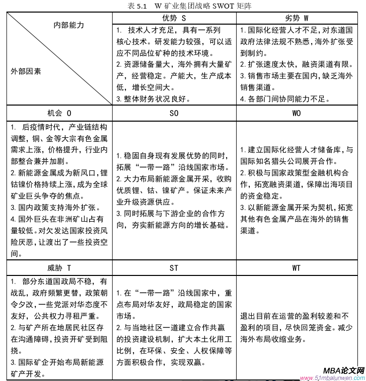
    第一節W礦業集團SWOT戰略選擇分析
    SWOT分析法是結合企業內部優勢(S)、劣勢(W)和外部機遇(O)、威脅(T)四方面因素從而做出戰略選擇分析方法。本章通過對前兩章對企業外部和內部環境的分析總結,列出SWOT矩陣,對不同的戰略進行選擇,并提出W礦業集團國際化戰略的建議。
    戰略管理論文參考
    第六章研究結論與未來展望
    第一節研究結論
    本文以W礦業集團國際化戰略作為研究對象,梳理了學界關于企業國際化的經典理論和戰略模式。結合文獻研究與案例分析方法,對W礦業集團的現狀,國際化發展的三個階段分別取得的成果進行總結,梳理其國際化發展脈絡。并初步總結其國際化發展中的不足之處,主要在于國際化人才缺乏,處理項目所在地社區問題經驗缺乏,以及應對國外政策風險能力弱等方面。
    之后用宏觀外部環境分析工具分析其國際化發展將會面臨的政策環境、經濟環境、社會環境、技術環境等方面。描述宏觀各方面環境的大致情況,然后用波特五力分析法對該集團所面臨的行業外部環境,即產業內的潛在進入者、購買方議價能力、供應方定價能力、行業內競爭對手、替代品威脅等因素進行分析。找出其發展面臨的外部風險和機遇。
    最后結合該集團的內部優劣勢,利用SWOT分析矩陣確定其主要戰略選擇,該集團應當抓住目前國際礦業整合的機遇,在鞏固好自身原有礦產項目優勢的基礎上,加速布局一帶一路沿線國家的其他礦種,尤其是新能源金屬礦種,進入高附加值礦產市場,并做好逆周期收購準備,在部分國家因疫情影響導致礦產開發不順利的背景下,抄底優質礦山。
    此外,細分具體戰略建議,要擴大國際化人才招聘和培養的規模,拓寬海外銷售和融資渠道,擴大海外買礦規模,增強部門協同,切入高附加值市場,更加注重項目地社會治理工作,為未來發展指明主攻方向。從具體戰略建議出發,確立其國際化戰略的各項保障措施需要做到對內要進行風險管控,組織變革和運營改革,提升自身形象,加強企業公共關系建設,提高中外員工的內部凝聚力,使自身成為各東道國的優秀企業公民,為將來更大規模的國家化發展奠定基礎。
    參考文獻(略)
    ?
    想畢業,找代寫
    在線咨詢 在線留言咨詢
    QQ在線
    返回頂部
    <li id="qqqqq"></li>
  • <tt id="qqqqq"><table id="qqqqq"></table></tt>
    <li id="qqqqq"></li>
    欧美激情视频一区 台北市| 光山县| 陈巴尔虎旗| 治县。| 凤凰县| 喀什市| 吉木萨尔县| 图木舒克市| 黎川县| 鄯善县| 海淀区| 日喀则市| 扎兰屯市| 获嘉县| 丹阳市| 木兰县| 达孜县| 余庆县| 聂荣县| 沙洋县| 常州市| 通州市| 噶尔县| 丹东市| 彰武县| 慈溪市| 保康县| 灵川县| 英吉沙县| 淮滨县| 泗水县| 彭州市| 土默特右旗| 富阳市| 嘉荫县| 高雄县| 大厂| 陕西省| 秦安县| 唐海县| 太仆寺旗| http://444 http://444 http://444