<li id="qqqqq"></li>
  • <tt id="qqqqq"><table id="qqqqq"></table></tt>
    <li id="qqqqq"></li>
    無憂MBA論文網MBA論文 > MBA課程論文 > 會計學 > 正文

    混改背景下“物產中大”員工持股計劃實施效果思考

    時間:2021-08-13 來源:51mbalunwen作者:vicky
    筆者認為員工持股計劃是混合所有制改革的關鍵途徑之一,存在鼓勵以及管理雙重效益,這對提升公司的運營效益,改進公司的治理模式具有十分重要而積極的影響。它作為一項優秀的體制設計,該計劃從某種程度上來說并不符合所有公司。改革需要講究“因地制宜”。公司處在全面的行業競爭中,規模相對宏大。針對人力資源數量,特別是高層次、專業性強的人才需求較大。否則,該計劃很大概率上不能有效發揮出其明顯的作用,甚至會造成各種缺陷。

    第 1 章  緒論

    1.1  研究背景及意義
    1.1.1  研究背景
    國有資本、集體資本、非公有制資本等交叉持股、互相結合的混合制改革經濟,是基本經濟體制的重要實現方式?;旌纤兄聘母镆彩菄蟾母锏年P鍵突破點?;旌纤兄聘母镌O想于 20 世紀 80 年代明確提出,并在 90 年代中后期之后得到肯定與發展。2013 年十八屆三中全會進一步充實了混合所有制經濟的涵義,明確提出積極主動開展混合所有制改革,準許國企員工持股計劃,將國有資本監管變為管資產,探尋授權經營方式。2014 年,國務院辦公廳國有資產處置監管委員會(簡稱國資委)選擇了 6 家公司作為示范點進行混合所有制改革,鼓勵民營企業參與國有企業改制,促進國企股權多樣化改革。2015 年 9 月,《中共中央、國務院關于深化國有企業改革的指導意見》頒布,對混合制改革經濟明確提出四點實施意見。2017 年,中共十九大報告明確提出,“深化國有企業改革,發展混合所有制經濟,培育具有全球競爭力的世界一流企業”。
    隨著一系列配套文件的逐漸出臺,混合所有制改革開始進入全面深入發展時期,國資委、中央企業和全國的國有企業在黨中央、國務院的正確領導下,按照完善治理、強化激勵、突出主業、提高效率的要求,深入推進國企混合所有制改革,積極地接納民營資本、外資等非公資本,實現產權主體的多樣化,取得了諸多重要成效。
    2013 年至今,中央企業總計實現混合制改革 4000 余例,引進社會資本超出 1.5萬億元,在 2020 年這兩項指標值分別為 900 余例和超過 2000 億元。中央企業混合所有制改革的總戶數比例超出了 70%,比 2012 年底提升近 20 個百分點。地方國企混合所有制改革的總戶數比例達到 54%,引進社會資本超出 7000 億元。電力、民用航空、電信、軍工企業等關鍵領域的混合所有制改革試點有序推進,上市企業已成為央企混合制改革的主要載體,中央企業控投的上市企業的總資產、利潤分別占到央企總體的 67%和 88%。2020 年國資委還專門設立中國國有企業混合所有制改革基金,助推混合所有制改革擴大所涉及到的范圍和領域。
    ......................

    1.2  國內外文獻綜述
    1.2.1  混合所有制及其改革
    20 世紀 80 年代中后期,我國混合所有制的概念被經濟學家薛暮橋先生首次提出并加以論述。20 世紀 90 年代,我國正式開始對混合所有制進行研究。 楊堯忠(1998)指出混合制改革經濟是一個含有多類經濟成分的制度安排,從靜態視角上而言,在混合經濟這一大體系內包含多種異質性的經濟成分,但它們并不是簡單對立的,而是在競爭中相輔相成,通過揚長補短和共同促進,最終實現共同發展;從動態視角而言,則是社會經濟運作模式的混合,即形成一種在市場機制發揮基礎性作用的同時,國家進行宏觀調控的經濟體制,這也是資源配置形式上的一種混合[1]。何立勝、管仁勤(2000)指出,混合所有制通過財產最終所有權、法人產權和經營權“三權分立”,以及股東大會、董事會、職工代表大會等機構的互相獨立,彼此制衡,建立起一種現代企業經營管理機制[2]。李鑫(2006)明確提出分別從宏觀和微觀兩個層面來看待混合制改革經濟。他指出宏觀層面的混合所有制經濟就是指在行政區域內的多種所有制經濟結構共同發展;微觀層面則就是指多種產權主體與此同時存在于某一特定的財產組織里[3]。
    方敏(2014)則放棄從動靜態視角、廣義狹義或宏觀微觀的視角界定混合所有制經濟,認為只能從所有制關系的內涵和性質角度出發,對其內涵進行嚴格的界定。她提出混合所有制經濟是指多種不同經濟成分或所有制形式經過股權和資本相互融合所形成的新的所有制形式,是國有經濟與市場經濟相結合的經濟體制,是所有制改革不斷深化和延伸的產物  [4]。程恩富和謝長安(2015)指出混合所有制是財產權歸屬于兩個以上不同性質的所有者組成的一種所有制,混合所有制經濟是中國社會主義社會市場經濟持續探尋的產物[5]。
    .............................

    第 2 章  相關概念與理論基礎

    2.1  相關概念
    2.1.1  混合所有制改革
    混合所有制改革有宏觀和微觀之分。從宏觀層面而言,公有制經濟和其他非公有制經濟相互作用,共同參與到經濟活動中來進行改革,例如民營經濟、集體所有制經濟、外資等經濟模式的參與,在地區或是國家可以形成多種所有制經濟齊頭并進的經濟格局。從微觀層面而言,公有經濟組織滲透了私人資本、民營資本、外資等非公資本,或是公有性質的資本進入到非公經濟組織中,兩種不同類型的經濟模式相互補充、相互促進,行成了一個多元化的整體格局,以新型的方式來共同參與市場競爭活動,進而促進混合所有制改革的實施。本文研究的主題主要是從微觀的角度考慮下,在混合所有制改革中,國有企業的表現,即各類非公資本的滲入下,國有企業如何成為多方持股且井然有序的現代化企業,以及在目前的大環境下,民營企業和國有企業如何相互促進,相互融合,共同發展,國有企業也能繼續保持其經濟領先地位,進而進一步擴大國有資本的上升空間。
    企業混合所有制改革并非只是簡單吸收非國有資本進入國有企業,不能為了混合而混合。首先,混改的目的之一是豐富國有企業下的股權結果,如何能有效合理的推動國有企業的體系更加規范、合理,從而構建起與現代企業制度相對應的、能夠培養競爭力和創新力的治理體系,從而提升國有企業資源利用效率,提升民營經濟社會地位。其次,混改是對產權制度進行改革,使企業多元化的股權格局、更加清晰的產權結構,更加明確的權責分配,更加現代的發展前景。同等道理下,如何能充分發揮各類資本的最大優勢,使多種經濟成分能相輔相成、相互促進,從而可以實現資源的最大優化,這是一個值得探討和深思的問題。
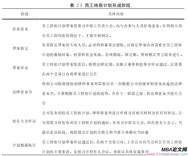
    表 2.1 員工持股計劃形成階段
    表 2.1 員工持股計劃形成階段 
    ..........................

    2.2  相關理論
    2.2.1  委托代理理論
    20 世紀 30 年代,Berlc 與 Mcans 提出了“所有權與經營權分離”的概念,之后 60 年代末企業出現了內部信息不對稱和問題,這就逐步演變成了委托代理理論,但當時的委托代理理論與現代概念上的委托代理概念并不相同,尤其是在現代上市公司中,當事人雙方中的代理人代表委托人來實施決策權,通過這種模式來發展委托代理關系,這種關系下,主要研究的是在現有的上市公司大環境中委托人與代理人利益發生不一致或是信息不對稱的情況下出現的問題。
    企業的組織形式多種多樣,但主要是隨著經營規模的變化而變化,所以企業可以通過分析自身的實際情況來改進原有的管理方式。但重大決策權與剩余索取權仍會由企業所有者保留,只是逐漸會由職業經理人來承擔部分經營管理職能,導致企業的所有權與控制權會逐步分離。由于日常的企業經營活動主要由經理人負責,所以相較股東而言,經理人更了解公司的經營狀況,所以這種情況下股東雖然是企業的所有者,但他們對企業的經營情況仍然知之甚少,主要是由于他們并未直接參與企業的經營管理活動中。這導致信息不對稱——經理人容易以權謀私或是偷懶怠工,股東難以了解和監督經理人,兩者漸漸會成為平衡線,更容易損壞企業的長遠發展利益。所以當信息不對稱時,且與企業利益相沖突的情況下,最合理合法的契約顯得尤為重要,這樣股東既能防止自身利益的損失,又能促進公司的長遠發展,但是一定程度上會產生代理成本。
    圖 3.1 2014 年 7 月至 2020 年 6 月各月份員工持股計劃草案數量情況
    圖 3.1 2014 年 7 月至 2020 年 6 月各月份員工持股計劃草案數量情況
    ...............................

    第 3 章  混改背景下我國上市公司員工持股計劃整體分析 .............................. 18
    3.1  發展歷程 ..................18
    3.2  整體分析 .............................. 19
    第 4 章  物產中大混改中員工持股計劃基本情況 ........................ 25
    4.1  物產中大概況 .......................... 25
    4.2  物產中大員工持股計劃背景介紹 ................................ 25
    第 5 章  物產中大混改中員工持股計劃的財務效果對比分析 .......................... 31
    5.1  收益質量 ................................. 31
    5.1.1  收益結構 ............................ 32
    5.1.2  收益穩定性 ............................ 32

    第 6 章  物產中大混改中員工持股計劃的非財務效果對比分析

    6.1  股權結構優化
    在公司全面上市之前,浙江省國資委直接全面掌控物產集團,進一步間接把控了上市企業物產中大公司三分之一以上的公司股權。與此同時,在實行混改體制的過程中,浙江省國資委將其所持有的所有股份權劃撥轉讓給國資企業以及交通公司。這樣一來它就從之前的直接控股股東瞬間演變成了間接控股股東。從物產公司的整體而言,它不再通過政府部門直接把控,同時由之前的全面控股變成了以 2 家企業對其進行把控,擺脫了政府出資方人直接掌管企業的經典模式,這對整個公司的發展具有一定的好處。它在一定程度上促進了現代公司體制的科學構建,讓眾多上市企業的運營獲得變得越來越規范,同時也可以保障中小股東的合法利益。
    圖 6.1 物產中大實施員工持股計劃前股權結構
    圖 6.1 物產中大實施員工持股計劃前股權結構
    ..........................

    第 7 章  研究結論與展望

    7.1  研究結論
    員工持股計劃是一種十分有效的激勵方法。它很好地將資本所有者與勞動者的核心利益緊緊地聯系在一起,這樣在一定程度上發揮其吸引優秀專業人才、提升公司組織的凝聚力、鼓勵工作積極創新的有效性。對國有公司而言,這項計劃的實施對于提升公司整體的治理能力還有提高公司競爭力也具有舉足輕重的作用。而且,目前我國的國企在改革的背景條件下,國企內部自助實行了員工持股計劃以此滿足國企“混改”體制的要求,也從某種意義上順應了時代的發展潮流。物產中大公司是國企實施員工持股第一批試點公司,積極響應了我國鼓勵國有企業進行混改的強大號召,它在相應的方案創設方面也和自己行業的特征相匹配。該計劃的順利實行為另外的國企的實踐改革給出了全新的范例。然而其自身具有的缺陷也一樣為其他公司提供經驗。通過對物產中大員工持股計劃實施效果的探究,我們看到在如下幾個層次,該計劃的實行可以發揮如下的積極作用:
    從資本結構角度來說,實施這項計劃對于公司的資本結構是具備一定優化效果的。實行這項計劃以后,公司資產負債結構將會變得越來越完善齊全,穩定,同時抗風險水平也會逐步提升。從某種程度上來說,這樣也有利于提升公司債務融資的潛力與上升空間,為企業以后的高效快速的發展給予強大的發展前提。
    從經營業績的作用角度來看,大致從盈利水平、收益品質以及發展空間和償債潛力等展開研究。在盈利水平層面,該計劃對公司的盈利水平具有正向作用。然而,到了中后階段,這種正面的作用逐步降低;在收益水平層面,扣非凈利潤/凈利潤這一負參考指標經營活動凈收益/利潤總額、營業外收支凈額/利潤總額這兩個實施員工持股計劃后,償債能力方面,分別從短期和長期入手進行分析,總體來看,員工持股計劃對物產中大的短期償債能力沒有顯著影響,但對其長期償債能力起到了一定的優化作用。
    參考文獻(略)
    相關閱讀
      暫無數據
    ?
    想畢業,找代寫
    在線咨詢 在線留言咨詢
    QQ在線
    返回頂部
    <li id="qqqqq"></li>
  • <tt id="qqqqq"><table id="qqqqq"></table></tt>
    <li id="qqqqq"></li>
    欧美激情视频一区 阳高县| 城步| 增城市| 志丹县| 靖江市| 吉林省| 岢岚县| 肇庆市| 乌海市| 治县。| 淮滨县| 潮安县| 兴宁市| 房产| 西安市| 永川市| 菏泽市| 云和县| 平遥县| 沂源县| 扎赉特旗| 云林县| 黔西县| 文登市| 平泉县| 鄂尔多斯市| 利川市| 五原县| 保山市| 利辛县| 苗栗市| 石首市| 文安县| 凉城县| 乌海市| 翼城县| 明水县| 大英县| 绥江县| 盈江县| 吴桥县| http://444 http://444 http://444