<li id="qqqqq"></li>
  • <tt id="qqqqq"><table id="qqqqq"></table></tt>
    <li id="qqqqq"></li>
    無憂MBA論文網MBA論文 > MBA課程論文 > 會計學 > 正文

    我國汽車制造企業員工持股績效探討—以上海汽車集團為例

    時間:2021-05-23 來源:51mbalunwen.com作者:vicky
    本文運用事件研究法和市場模型法對上汽集團員工持股計劃的市場績效進行研究。首先,統計上汽集團員工持股計劃(草案)公告前后 20日的短期股價后發現草案公告后上汽集團的股價有明顯上升并持續高于草案公告前,統計上汽集團 2015-2019 年長期股價變化發現計劃實施后上汽集團股價上升且始終高于計劃股票發行價格,這說明上汽集團實施員工持股計劃后股票市場具有很大發展潛力,也獲取了市場的認可。

    第 1 章 緒論

    1.1 研究背景及意義
    1.1.1 研究背景
    員工持股計劃是一種長期股權激勵計劃,員工通過認購企業股份從而成為企業股東,與企業所有者共同參與企業利潤分享和管理[1]。
    20 世紀 50 年代,員工持股計劃萌芽于美國,提出者是美國的一位律師路易斯·凱爾索(Louis O.Kelso),他認為美國的資本所有權過于集中,員工持股計劃的實施能夠使勞動者與資本所有者共享社會利益和資源。隨著企業經營活動中生產力價值的提升以及人才稀缺性的增加,勞動者與企業的關系愈發密不可分,因此員工持股的經營模式迅速推廣至世界各國。20 世紀 80 年代,我國在國企改革和混合所有制改革的進程中也了解到了員工持股的概念,經過我國學者多年的研究和員工持股在企業中的應用和發展,員工持股計劃的激勵作用在實踐中得到了驗證,其對企業績效產生的正向作用也得到了肯定。
    在試行員工持股的初期階段,與國外的成熟體系相比,我國的員工持股計劃尚未形成規模和體系,同時由于國內市場的特殊性和資本主義與社會主義國家的差異性以及經驗不足導致的監督機制無效、執行體系不完善和試行企業積極性不高等缺陷,我國員工持股計劃的發展之路十分艱辛,其間曾幾次被迫叫停。近年來我國的市場體制和經濟形態隨著混合所有制改革不斷發展,員工持股作為一種新穎的運營模式再次被我國企業運用和改進,并且得到了國家的大力支持,我國企業正不斷完善員工持股計劃并從中獲益。
    ..........................

    1.2 國內外研究綜述
    1.2.1 國外研究
    動態員工持股計劃最早在西方國家出現,20 世紀 50 年代 Louis Kelso(1958)提出的“雙因素經濟論”是員工持股理論的雛形,他將財富的創造與勞動和資本緊密相連,認為二者應共享企業價值[2]。60 年代,“人力資本理論”構建者 Thodore W.Schults(1960)在書中表明,勞動價值應得到與資本價值同等的對待[3]。
    此后國外學者對員工持股績效的研究開始結合數據的收集和分析對員工持股計劃對企業績效的影響進行論證。
    部分學者通過對案例企業的研究證明了員工持股的績效:Stephane Trebucq 和Charles-Henri(2002)對法國實施員工持股計劃的企業進行研究,研究表明員工持股計劃能為公司運營提供保障并使公司業績得到提升[4]。2003 年,Derek C.Jones和 Taka Kato 通過對計量經濟學案例的研究證明了“員工參與對企業績效有直接影響”[5]。Corey Rosen(2006)著眼于研究企業內部廣泛授予的股票期權,數據表明向員工分配期權不僅不會影響股票價格,而且對于公司業績而言比傳統股東分配效果更優[6]。Sesil J C 和 Lin Y P(2011)研究發現,向高管授予股票期權后五年內企業生產力受到了積極影響,企業績效從而得到提升[7]。Timur S 和 Timur A T(2016)以酒店為案例企業,通過研究相關數據發現員工持股能夠影響組織的經濟環境,促進企業可持續發展,從而提升企業績效[8]。
    部分學者采用實證方式證明了員工持股的績效:為匯總研究結果并對員工所有權與公司業績之間關系進行實證,Ernest H. O'Boyle、Pankaj C.Patel 和 ErikGonzalez-Mulé(2016)對 102 個樣本進行了薈萃分析,數據能夠代表 56984 家公司。研究表明員工所有權與公司業績之間存在著積極且具有統計性意義的關系,而且員工所有權對公司業績的影響日益增加[9]。Sonali B. Ramchandani 和 Hemal B.Pandya(2019)針對員工持股對 10 家印度建筑基礎設施上市公司財務績效的影響做了六年期的實證研究,對企業實施員工持股前后進行分析發現員工持股計劃的實施能夠提升企業績效和生產力[10]。
    圖 1.1 研究框架圖
    圖 1.1 研究框架圖
    .........................

    第 2 章 相關理論概述

    2.1 相關概念界定
    2.1.1 員工持股計劃的概念
    “員工持股計劃”這一概念是由美國律師路易斯·凱爾索(Louis O.Kelso)提出的,他將實施員工持股的目的看作分散美國的資本集權,使員工能夠參與企業的收入分配。隨著企業經營活動中生產力價值以及人才稀缺性的提升,勞動者與企業的關系愈發密不可分,員工持股也因此逐漸進入了世界各國的經濟舞臺并在 20世紀 80 年代被引入我國。
    如今,員工持股計劃并不再單純是一件用于分散權力的工具,而是在多年的演變與完善中成為了企業的一種激勵和管理體制,員工通過認購股份成為企業股東從而與企業管理者成為利益共同體,共享企業盈虧。
    2.1.2 員工持股計劃與股權激勵計劃的區別
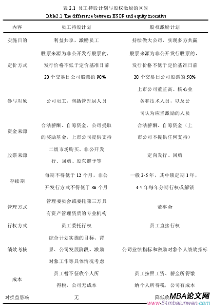
    員工持股計劃與股權激勵計劃都是企業為提升財務績效、促進自身長期穩定發展而實施的激勵計劃,但二者在部分方面存在明顯區別,具體如下表 2.1,本節將企業董事、監事和高級管理人員簡稱為“董監高”。
    表 2.1 員工持股計劃與股權激勵的區別
    表 2.1 員工持股計劃與股權激勵的區別
    ..........................

    2.2 員工持股計劃的理論基礎
    與員工持股計劃相關的理論主要有二元經濟學理論、分享經濟理論、委托代理理論以及利益趨同假說。
    2.2.1 二元經濟學理論
    路易斯·凱爾索(Louis O.Kelso)提出了“二元經濟學理論”,作為美國員工持股計劃較早的研究者與倡導者,在對當時美國社會經濟狀態進行探索和分析后,他認為當時的資本主義社會所面臨的最嚴峻的考驗即社會分配不均。
    凱爾索在《資本主義宣言》中提出,財富創造與資本、勞動不可分割,人們有權通過資本實現收入,而非僅憑勞動產生價值。在此基礎上他認為,人類社會需要一種制度制衡勞動收入和資本收入,保證勞動和資本資源的廣泛利用和擁有,激勵人民創造財富的精神和對社會的責任感。同時凱爾索在書中提到,在科技發展迅速、產品更新換代為常態的時代,企業僅依靠對員工的考核和監督并不能提升他們的積極性和凝聚力,因此一種能提升員工對企業認可度和企業競爭力的經營方案在企業的發展中不可或缺[28]。
    美國的員工持股計劃基于此萌芽并得到廣泛的關注和研究。
    ...................

    第 3 章 我國汽車制造企業員工持股概況.....................17
    3.1 我國員工持股計劃的發展歷程................................17
    3.2 我國汽車制造企業員工持股計劃的實施現狀及特點..........................18
    第 4 章 上汽集團員工持股計劃案例介紹...........................27
    4.1 上汽集團簡介...............................27
    4.1.1 上汽集團基本情況......................27
    4.1.2 上汽集團實施員工持股計劃的背景..................28
    第 5 章 上汽集團員工持股計劃績效分析...............................34
    5.1 員工持股計劃對市場績效的影響................................34
    5.1.1 股價變動分析.................................34
    5.1.2 累計超額收益率分析.....................................37

    第 6 章 對上汽集團員工持股的評價及行業啟示

    6.1 評價
    6.1.1 上汽集團員工持股計劃的成功經驗
    (1)合理劃分參與對象能使員工持股的激勵作用更有效
    上汽集團員工持股不僅涵蓋了企業本身的管理層及核心職工,還將子公司也納入計劃中,這樣的做法有助于實現集團內部互利共生,上汽集團員工持股計劃中核心職工持股比例達 97.85%,作為技術和生產為主的制造業企業,將大量份額分配給處于一線崗位的核心職工能夠有效地激發他們的工作熱情和對企業的歸屬感,還能激勵未被確認為參與對象的員工,從而提升企業內部員工的工作積極性,促進企業可持續發展。
    (2)選擇適合自身的發行方式與存續期能增加員工持股的可操作性
    在發行方式方面,非公開募股這種企業內部籌措資金的方式能夠擴充企業內部資本且實施成本較低,不僅在最大程度上將企業收益分配給職工,也避免了企業資本的流失,而且內部募股對企業而言更容易監管。同時,員工持股購股價格與股票發行項目中的其他認購對象市場競價價格一致,能夠使企業員工持股充分參與市場競爭,規避企業內部黑幕和操縱股價的風險。非公開發行與集中競價相結合的方式可以在防止企業內部資本流出的同時使交易過程公正透明。
    在存續期規劃方面,上汽集團員工持股計劃較長的鎖定期限能夠減少企業內部資本流失,提升企業員工持股的穩定性,增大員工持股的效益,在給職工帶來收益的同時對職工產生制約和激勵作用,有利于企業的長期穩定發展。
    ........................

    第 7 章 研究結論及展望

    7.1 研究結論
    本文主旨為對我國汽車制造企業員工持股計劃的績效進行研究與分析,以上海汽車集團為例,通過對上汽集團員工持股計劃的績效分析反映整個行業的情況。
    在市場績效方面,本文運用事件研究法和市場模型法對上汽集團員工持股計劃的市場績效進行研究。首先,統計上汽集團員工持股計劃(草案)公告前后 20日的短期股價后發現草案公告后上汽集團的股價有明顯上升并持續高于草案公告前,統計上汽集團 2015-2019 年長期股價變化發現計劃實施后上汽集團股價上升且始終高于計劃股票發行價格,這說明上汽集團實施員工持股計劃后股票市場具有很大發展潛力,也獲取了市場的認可。其次,選取上汽集團員工持股計劃(草案)公告和解鎖期兩個事件窗口期,采用市場模型法通過線性回歸計算出窗口期內預期收益率和累計超額收益率進行對比發現累計超額收益率在窗口期內呈現顯著上升和下降,說明市場對員工持股計劃有明顯反應。
    在財務績效方面,本文選取了汽車制造業中 133 家 A 股企業,取其 2014-2019年的相關財務指標取均值作為行業均值,將上汽集團相應財務指標與行業均值進行橫縱向對比,對比后發現計劃的實施對上汽集團的相關能力均有不同程度的提升,在對發展空間和資金鏈有著嚴格要求的汽車制造行業中員工持股計劃的實施能夠使企業具備更優秀的運營和資金周轉能力,拓寬企業發展前景,有利于企業財務績效的提升。
    參考文獻(略)
    相關閱讀
      暫無數據
    ?
    想畢業,找代寫
    在線咨詢 在線留言咨詢
    QQ在線
    返回頂部
    <li id="qqqqq"></li>
  • <tt id="qqqqq"><table id="qqqqq"></table></tt>
    <li id="qqqqq"></li>
    欧美激情视频一区 容城县| 宜州市| 新邵县| 洱源县| 茌平县| 祁阳县| 嘉荫县| 正镶白旗| 灵石县| 孝义市| 芮城县| 贞丰县| 赤水市| 苍梧县| 余江县| 珲春市| 阿拉善右旗| 长丰县| 平陆县| 钟祥市| 靖江市| 高清| 兴义市| 新疆| 清流县| 海淀区| 宿州市| 罗城| 会同县| 惠水县| 新源县| 井冈山市| 三河市| 九龙县| 土默特右旗| 南丰县| 黄冈市| 大方县| 梁河县| 南郑县| 柘荣县| http://444 http://444 http://444