<li id="qqqqq"></li>
  • <tt id="qqqqq"><table id="qqqqq"></table></tt>
    <li id="qqqqq"></li>
    無憂MBA論文網MBA論文 > MBA畢業論文 > 人力資源管理 > 正文

    商業銀行普惠金融部客戶經理的績效管理對策研究--以ABC銀行

    時間:2020-06-02 來源:51mbalunwen作者:vicky
    本文是一篇人力資源管理論文研究,本文以 ABC 銀行普惠金融部客戶經理績效管理作為案例研究對象,從全文的研究看,其研究成果主要包括:第一,本文在對當前我國商業銀行普惠金融部客戶經理績效管理研究的現狀進行梳理后發現,作為一種新的領域,現有的研究還比較少,可以成型并借鑒的理論也不多。本文對現有的研究進行梳理,為后續研究奠定了堅實的理論基礎。第二,本文在 ABC 銀行普惠金融部客戶經理績效管理的現狀進行深入調查分析的基礎上,指出銀行在普惠金融客戶經理績效管理中存在著缺乏多維度考核理念、考核指標設置存在問題、缺乏差異化考核激勵和保護機制、缺乏績效指標反饋體系等問題,對其他商業銀行普惠金融部客戶經理績效管理的優化具有參考意義。第三,筆者深入普惠金融部學習,通過訪談和問卷采集的方法選取商業銀行績效考核專家以及 ABC 銀行高層管理者作為調查對象,問卷樣本質量和參考價值較高。在對問卷調查結果進行數據分析后,確立適用于 ABC 普惠金融部客戶經理的績效考核指標體系。

     

    第一章  緒論

     

    1.1 研究背景

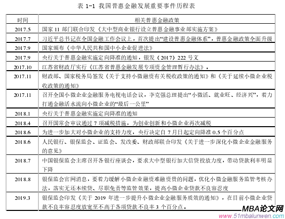
    國內對普惠金融這一概念的引進最早是在 2005 年由中國小額信貸聯盟提出來的,為了開展小額信貸年的推廣活動,它引進了這一概念進行宣傳,經過研究最終決定用“普惠金融體系”作為 inclusive  financial  system 的中文翻譯。普惠金融的最終目標是為了向社會提供有效的金融服務。2006 年,在北京召開的亞洲小額信貸會議上,人民銀行研究局焦瑾璞行長對這一概念進行了詳細介紹,他指出,普惠金融的成立時為了讓每一個人都能夠平等的享受金融服務,金融機構要在原有的金融體系的基礎上進行機構創新、產品創新和制度創新。2016 年,普惠金融在國務院發布的《推進普惠金融發展規劃(2016-2020)》文件中上升為國家戰略,隨后,國家密集出臺相關政策,扶持普惠型小微企業發展。

     

    表 1-1 我國普惠金融發展重要事件歷程表..........................

     

    1.2 研究意義

    本文采取案例研究的方式,選擇 ABC 銀行普惠金融部客戶經理績效管理作為研究對象,通過 ABC 銀行在普惠金融客戶經理績效管理的實際情況進行充分調查的基礎上,結合問卷調查的方式,深入了解 ABC 銀行普惠金融部客戶經理績效管理存在的問題,在此基礎上提出相應的改進意見,其研究意義有:

    第一,本文對 ABC 銀行普惠金融部客戶經理績效管理存在的問題進行深入研究的基礎上,結合國內外的先進經驗和做法,現有的績效管理體系進行重新構建,這樣可以解決 ABC 銀行普惠金融部客戶經理績效管理存在的問題,使得績效考核更具針對性、系統性和全面性,充分調動客戶經理的工作積極性和主動性。

    第二,對 ABC 銀行普惠金融部客戶經理績效管理體系進行充分構建,可以有效地提升 ABC 銀行在市場中的競爭力,有效地解決銀行在長期戰略規劃和短期目標之間存在的問題,通過建立起一個系統、平衡、動態的績效管理體系,全面提升銀行的整體競爭力。

    第三,可以通過績效考核的優化激勵銀行普惠金融部客戶經理的業務潛能和服務水平,促進 ABC 銀行普惠金融業務的發展,贏得良好的社會聲譽,增強整體業務盈利能力和水平。

    .......................

     

    第二章  文獻綜述

     

    2.1 績效管理

    羅伯特在 19 世紀將績效管理引入到工業領域,并在工業中獲得了快速發展,到了上世紀末,隨著績效管理工作的逐步開展以及企業內部環境的變化,績效管理在企業中的作用越來越重要,學術界開始將研究集中到這一領域。

    美國學者 Felix  Eschenbach(1970)第一次提出了績效管理的概念,他認為組織的績效管理應該包括測量、反饋和強化三個階段,并且這三個階段是相對獨立的,組織在進行管理的時候必須要將這三個階段的工作相互配合,才能實現績效管理的作用[1]。

    Michelle  Brown(1990)認為組織的績效管理工作包括計劃、評估和修訂三方面的內容,這些內容都是從員工的角度出發的。他指出,在績效管理工作中應該分三個步驟:第一步是幫助員工制定工作目標;第二步是對指定的目標進行評估,以確保目標是可以實現的;第三步是在實施的過程中根據組織目標的變動情況對員工的工作目標進行修改[2]。

    Robert  S  Kpplan(1998)認為組織績效管理的實質是將員工的工作與組織的目標相互結合,其目的在于實現組織的長期目標,在此目的下實現員工的個人目標[3]。

    Pamenter Fred(2010)也認為組織績效管理是基于組織需要的基礎上的,它通過最有效率指導員工的工作,在此基礎上獲得組織最大效益的過程。在這一過程中,績效管理可以充分的調動員工的工作積極性和主動性[4]。

    Fandray.  Dayton(2013)在對組織績效管理進行研究后指出,績效管理的目的要是組織幫助員工實現組織為其制定的目標,因此在績效管理中必須要充分體現出員工的主體地位,在績效管理確定上尊重員工,充分聽取員工的意見,不斷調整績效目標[5]。

    我國學術界對績效管理的研究起步較晚,真正開始研究起步于上世紀九十年代,在研究的過程中,也取得了一定的成績。

    圖 3-1  ABC 銀行普惠金融部組織架構圖

    ..........................

     

    2.2 商業銀行績效管理

    國外金融業發展較早,尤其是銀行業發展相對已經比較成熟,相關的管理方法和理念在其中也得到了充分的運用。從現有的研究看,國外對銀行績效管理的研究成果主要有:

    Marr B(1992)指出銀行與社會一般組織具有明顯的不同,因此對于普通組織的績效管理體系,在銀行野種并不一定適用,銀行應該根據自己的實際情況制定出適合自己的績效管理體系[11]。

    Nickols Frederick(2012)認為商業銀行在績效管理中,對銀行的工作進行績效評價時,不僅要考慮財務指標,同時還要考慮非財務指標。這主要是因為財務指標并不能夠從根本上反映出銀行的實際績效水平[12]。

    Bernardin(2008)指出商業銀行在經營過程中它的最終目標是追求自身價值最大化、相關利益主體利益最大化和銀行利潤最大化。在這種情況下,財務指標雖然在很大程度上可以反映出銀行的利潤獲取能力,但是并不能從全面的角度對銀行經營進行評價。因此,商業銀行應該構建起完善的、全面、合理的績效評價體系[13]。

    Torrington(2015)在對商業銀行績效管理進行研究后指出,銀行在建立自己系統有效的績效管理體系時,需要根據自身的發展狀況,選擇合適的績效管理管理辦法,從考核指標、績效溝通、績效評估以及績效結果的應用等角度出發,對銀行績效管理體系進行重新構建[14]。

    Schneider  C(2015)以 24 家美國商業銀行作為研究對象,通過研究后指出,這些銀行在績效管理中普遍存在著績效考核指標方法單一、考核指標選取不具代表性以及考核指標賦值不準確等問題,這些問題的發生對銀行績效管理工作產生了較大的不利影響。銀行要想改善自己的績效管理水平,應該解決上述問題[15]。

    ..............................

     

    第三章  ABC 銀行普惠金融部客戶經理績效考核現狀及存在問題 ................. 17

    3.1 ABC 銀行概況 ................................ 17

    3.2 ABC 銀行普惠金融部概況 ......................... 18

    3.2.1 普惠金融部組織架構 ........................ 18

    3.2.2 普惠金融部客戶經理崗位職責 ..................................... 19

    第四章  ABC 銀行普惠金融部客戶經理績效管理調查問卷 ....................... 28

    4.1 商業銀行績效管理專家問卷調查 ......................... 28

    4.1.1 問卷調查設計 ............................. 28

    4.1.2 調查對象選取 .................................. 28

    第五章  應用研究:ABC 銀行普惠金融部客戶經理的績效管理 ................... 39

    5.1 基本原則 ........................ 39

    5.1.1 崗位保護與營銷競賽相結合原則 ................................... 39

    5.1.2 正向激勵與負向激勵相結合原則 ................................... 40

     

    第五章  應用研究:ABC 銀行普惠金融部客戶經理的績效管理

     

    5.1 基本原則

    因普惠金融業務的特殊性,針對于普惠金融部客戶經理的績效考核應該有別于傳統的對公客戶經理的績效考核辦法,制定符合普惠金融業務特色的專項考核原則??蛻艚浝硎擎i定及維護目標客群、推進和營銷產品的關鍵環節,直接決定了普惠金融部整體業績水平。本文以“四個相結合”基本原則對普惠金融部客戶經理的績效考核管理進行宏觀上指導,重點根據 ABC 銀行的普惠金融業務發展的實際需要,激勵客戶經理團隊的工作積極性。

    5.1.1 崗位保護與營銷競賽相結合原則

    根據不同客戶經理的人員特征,應該采用崗位保護與營銷競賽相結合原則。對于新轉崗的以及崗位經驗不足的普惠金融部客戶經理,需設置為期一年的崗位保護期,績效核算采用“孰高保底”的方法。若當月新晉普惠客戶經理的績效積分低于部門客戶經理的平均水平,則其績效獎金按部門平均績效考核積分發放。若當月新晉普惠客戶經理的績效積分高于部門客戶經理的平均水平,則其績效獎金按客戶經理實際績效考核積分發放。新晉客戶經理在成長初期業務不熟練、經驗不足導致心態上不穩定,合理的崗位保護期的設置為他們提供政策上的保護,減緩業績壓力,有助于客戶經理打好基本功,推動普惠業務健康、可持續發展。

    除此之外,對于超出崗位保護期的普惠金融部客戶經理應該制定每季度營銷競賽方案,設置專項基金獎勵業績表現突出的個人及團隊。根據普惠金融業務全年業績指標按季度開展營銷競賽活動,制定每季度的營銷目標并配置相應的獎勵費用。季度末由普惠金融部統一統計業績結果,按照單項產品營銷、客戶拓展維護、綜合價值貢獻等維度評選出先進個人及先進團隊,給予專項基金獎勵并于全行通報表彰。營銷競賽采取物質獎勵與精神獎勵并行的方式大大調動客戶經理的營銷積極性,提升員工滿意度,降低部門員工流失率,從長遠的角度來看是非常有必要的。

    ............................

     

    第六章  結論

     

    6.1 研究結論

    隨著我國經濟的持續穩定發展,小微企業、農民、城市低收入者對金融服務的需求日益旺盛,銀行的普惠金融獲得穩定增長。在這樣的大環境下,商業銀行普惠金融部孕育而生,配置大批量優質的客戶經理,專門從事普惠金融相關工作。但是從當前的實際情況看,商業銀行在普惠金融部客戶經理績效管理方面還存在著較多問題,尤其是沒有與普惠金融業務特色相匹配。本文以 ABC 銀行普惠金融部客戶經理績效管理作為案例研究對象,從全文的研究看,其研究成果主要包括:

    第一,本文在對當前我國商業銀行普惠金融部客戶經理績效管理研究的現狀進行梳理后發現,作為一種新的領域,現有的研究還比較少,可以成型并借鑒的理論也不多。本文對現有的研究進行梳理,為后續研究奠定了堅實的理論基礎。

    第二,本文在 ABC 銀行普惠金融部客戶經理績效管理的現狀進行深入調查分析的基礎上,指出銀行在普惠金融客戶經理績效管理中存在著缺乏多維度考核理念、考核指標設置存在問題、缺乏差異化考核激勵和保護機制、缺乏績效指標反饋體系等問題,對其他商業銀行普惠金融部客戶經理績效管理的優化具有參考意義。

    第三,筆者深入普惠金融部學習,通過訪談和問卷采集的方法選取商業銀行績效考核專家以及 ABC 銀行高層管理者作為調查對象,問卷樣本質量和參考價值較高。在對問卷調查結果進行數據分析后,確立適用于 ABC 普惠金融部客戶經理的績效考核指標體系。

    第四,針對 ABC 銀行普惠金融部客戶經理績效管理存在的問題,本文通過基本原則、戰略視角、執行視角和應用效果分析對普惠金融部客戶經理的績效管理進行了應用研究,為后期普惠金融部客戶經理的績效管理的改進和完善提供了實踐基礎。

    參考文獻(略)

    相關閱讀
      暫無數據
    ?
    想畢業,找代寫
    在線咨詢 在線留言咨詢
    QQ在線
    返回頂部
    <li id="qqqqq"></li>
  • <tt id="qqqqq"><table id="qqqqq"></table></tt>
    <li id="qqqqq"></li>
    欧美激情视频一区 循化| 潼南县| 嘉峪关市| 抚远县| 贺州市| 汨罗市| 新化县| 万州区| 龙州县| 锦州市| 萍乡市| 莆田市| 莱阳市| 宜川县| 六枝特区| 宁阳县| 丰都县| 广州市| 雷州市| 沅陵县| 祁门县| 泌阳县| 松滋市| 贞丰县| 盐池县| 水城县| 星座| 泗水县| 仙居县| 通道| 象州县| 全南县| 霍邱县| 南阳市| 循化| 建水县| 温州市| 开江县| 法库县| 龙口市| 湖口县| http://444 http://444 http://444